Erhöhte Nitratwerte des Grundwassers (rote Gebiete) im Landkreis Hildesheim

/ 120
PDF herunterladen
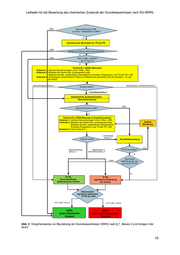
Leitfaden für die Bewertung des chemischen Zustands der Grundwasserkörper nach EG-WRRL In der folgenden Abbildung 1 ist die Vorgehensweise bei der Bewertung des chemischen Zu- stands der Grundwasserkörper schematisch dargestellt: Auswertung der Monitoringergebnisse nach GrwV 2010 Schwellenwerte werden an                Schwellenwerte werden an allen Messstellen                       einer oder mehreren eingehalten                      Messstellen überschritten Beurteilung nach GrwV § 7 Absatz 2                 NEIN Alle in Anhang V der WRRL genannten Kriterien sind erfüllt Beurteilung nach GrwV § 7 Absatz 3, Nr. 2              NEIN Die Anforderungen des Art. 7 WRRL (Trinkwasserschutz) sind erfüllt Beurteilung nach GrwV § 7 Absatz 3, Nr. 3              NEIN Die Brauchbarkeit des GWK ist nicht signifikant gefährdet Alle Bedingungen erfüllt guter chemischer Zustand                      schlechter chemischer Zustand Abb. 1: Vorgehensweise bei der Bewertung des chemischen Zustands der Grundwasserkörper 8
81

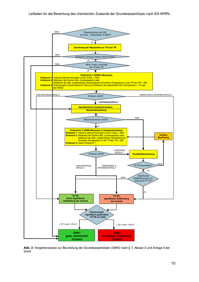
Leitfaden für die Bewertung des chemischen Zustands der Grundwasserkörper nach EG-WRRL 4.2    Beurteilung der signifikanten Gefährdung der Umwelt (nach § 7, Absatz 2 der GrwV) Im folgenden Kapitel wird die Methodik erläutert, nach der die Abschätzung der signifikanten Gefährdung der Umwelt entsprechend § 7, Absatz 2 der Grundwasserverordnung erfolgt. In Abbildung 2 ist diese Methodik schematisch dargestellt. Das Kapitel 4.2.2 enthält eine detaillierte Beschreibung des Verfahrens für den Parameter Nitrat. Für die Schwellenwertparameter wird prinzipiell nach demselben Schema vorgegangen. Die Besonderheiten, die bei der Bewertung der Schwellenwertparameter zu beachten sind, wer- den in Kapitel 4.2.3 vorgestellt. Für die Pflanzenschutzmittel (PSM) wurde ein Bewertungs- verfahren in Anlehnung an die oben genannten Kapitel entwickelt (vgl. Kapitel 4.2.4). Die ge- nerell vorzunehmende Betrachtung der Ausdehnung der Belastung behandelt Kapitel 4.2.5. 9
82

Leitfaden für die Bewertung des chemischen Zustands der Grundwasserkörper nach EG-WRRL NEIN                            Überschreitung der SW an mind. 1 Messstelle im GWK? JA Zuordnung der Messstelle zur TF/zum TR NEIN Geogener Hintergrundwert überschritten? JA NEIN                              Mind. 5 Mst. innerhalb der TF/des TR JA Prüfschritt 1 (WRRL-Messnetz) Kriterium 1: mehrere Überschreitungen (mind. 3 Mst. > SW) Kriterium 2: Mittelwert der flachen Mst. (Lockergestein) oder Mittelwert der Mst. vergleichbarer hydrostatischer Einheiten (Festgestein) in der TF/des TR > SW Kriterium 3: Anthropogene Quelle bekannt? Wenn ja: Mittelwert der potentiellen NO3-Konzetration > 75 mg/l (bei Nitrat) KEIN KRITERIUM ERFÜLLT                                                                                             MINDESTENS 2 KRITERIEN ERFÜLLT Kriterien erfüllt? 1 KRITERIUM ERFÜLLT Sachdienliche Zusatzinformation Messnetzbeurteilung NEIN Messnetzkriterien erfüllt? JA Prüfschritt 2 (WRRl-Messnetz & Zusatzinformation) Kriterium 1: mehrere Überschreitungen (mind. 3 Mst. > SW) Kriterium 2: Mittelwert der flachen Mst. (Lockergestein) oder                                          Ausbau Mittelwert der Mst. vergleichbarer hydrostatischer                                      Monitoring Einheiten (Festgestein) in der TF/des TR > SW Kriterium 3: siehe Prüfschritt 1 1 KRITERIUM ERFÜLLT Kriterien erfüllt?                                Einzelfallbetrachtung NEIN KEIN KRITERIUM                MINDESTENS 2                       TF/TR beurteilbar? ERFÜLLT                 KRITERIEN ERFÜLLT JA Signifikante NEIN          Gefährdung der Um- welt durch TF/TR? JA TF/TR:                                        TF/TR: keine signifikante                          signifikante Gefährdung Gefährdung der Umwelt                                 der Umwelt Flächenanteil signifikant gefährdeter TF/TR am GWK < 33 % oder < 25 km²                                             > 33 % oder > 25 km² GWK:                                         GWK: guter chemischer                          schlechter chemischer Zustand                                       Zustand Abb. 2: Vorgehensweise zur Beurteilung der Grundwasserkörper (GWK) nach § 7, Absatz 2 und Anlage 4 der GrwV 10
83

Leitfaden für die Bewertung des chemischen Zustands der Grundwasserkörper nach EG-WRRL 4.2.1 Zuordnung der Messstellen zu den Typflächen/Teilräumen innerhalb der Grundwasserkörper Die Messstellen mit Werten > SW werden den Typflächen/Teilräumen des Grundwasserkör- pers zugeordnet. Damit wird die maximale Ausdehnung der Belastung, die durch eine Über- schreitung der Schwellenwerte an einer Messstelle angezeigt wird, auf eine Fläche innerhalb der betroffenen Typfläche/des betroffenen Teilraumes beschränkt. 4.2.2 Abschätzung einer signifikanten Gefährdung der Umwelt durch den Parameter Nitrat Die Frage, ob eine Messstelle mit einem Wert > SW eine signifikante Gefährdung der Um- welt innerhalb einer Typfläche/eines Teilraumes anzeigt, wird anhand der folgenden Kriterien bewertet: Kriterium 1: mehrere Messstellen > SW je Typfläche/Teilraum. Unter „mehreren Messstellen“ sind mindestens 3 Messstellen > SW zu verstehen. Kriterium 2: Mittelwert der Konzentrationen der flach verfilterten Messstellen (im Lo- ckergestein) bzw. der Messstellen vergleichbarer hydrostratigrafischer Einheiten (im Festgestein) in einer Typfläche/in einem Teilraum > SW (Kriterium 2 ist nur anwendbar bei mindestens 3 der oben genannten Messstellen je Typfläche/Teilraum). Kriterium 3: Mittelwert der potenziellen Nitratkonzentration im Sickerwasser der Typ- fläche/des Teilraumes > 75 mg/l. - Prüfverfahren Die Prüfung, ob eine signifikante Gefährdung der Umwelt zu besorgen ist, erfolgt nach einem abgestuften Verfahren mit mehreren Prüfschritten (siehe Abbildung 2). Voraussetzung zur Durchführung des ersten Prüfschritts ist, dass in der Typfläche/im Teil- raum mindestens 5 Messstellen des Überblickmessnetzes existieren und entsprechende Analysen vorliegen. Für Grundwasserkörper im Festgestein, in denen an mindestens einer Messstelle des Über- blicksmessnetzes der Schwellenwert überschritten wird, wird aufgrund der komplexen hyd- rogeologischen Randbedingungen immer geprüft, ob die Messstellen für die hydrogeologi- schen Gegebenheiten der Typfläche/des Teilraumes hinreichend aussagekräftig sind. Prüfschritt 1 Prüfschritt 1 erfolgt auf Basis der Messergebnisse des Überblicksmessnetzes. Die Bewertung kann zu folgenden 3 Ergebnissen führen:     Wenn kein Kriterium erfüllt wird, besteht innerhalb der Typfläche/des Teilraumes keine signifikante Gefährdung der Umwelt.     Wenn mindestens 2 Kriterien erfüllt werden, besteht innerhalb der Typfläche/des Teil- raumes eine signifikante Gefährdung der Umwelt.     Wird nur 1 Kriterium erfüllt, kann nicht sicher festgestellt werden, dass die Überschrei- tung des SW keine signifikante Gefährdung der Umwelt darstellt. In diesem Fall wird nach der Beschaffung sachdienlicher Zusatzinformationen der Prüfschritt 2 durch- geführt. 11
84

Leitfaden für die Bewertung des chemischen Zustands der Grundwasserkörper nach EG-WRRL - Beschaffung sachdienlicher Zusatzinformationen und Messnetzbeurteilung Für eine geeignete Untersuchung nach Anlage 4 der GrwV können neben den Messergeb- nissen des Überblicksmessnetzes auch andere „sachdienliche Hinweise“ berücksichtigt wer- den. In Niedersachsen und Bremen werden zur Abschätzung der Signifikanz einer Gefährdung der Umwelt andere „sachdienliche Hinweise“ herangezogen, wenn in den Typflä- chen/Teilräumen     weniger als 5 Messstellen des Überblicksmessnetzes vorliegen oder     nach Prüfschritt 1 nur ein Kriterium erfüllt wird. Die sachdienlichen Zusatzinformationen werden u. a. durch ein Heranziehen weiterer Mess- ergebnisse auf der Basis aller verfügbaren Messstellen in Verbindung mit einer Messnetzbe- urteilung mit Berücksichtigung zusätzlicher, für die hydrogeologische Beurteilung verwertba- rer Informationen gewonnen. Die Auswahl zusätzlicher Messstellen erfolgt gemäß den Schritten 1 bis 4 der im nieder- sächsischen Leitfaden zur Messstellenauswahl (NLWKN/LBEG 2006) für das Überblicks- messnetz beschriebenen Methodik. Abweichend von den in Schritt 5 des eben genannten Leitfadens festgelegten Auswahlkriterien werden jedoch die folgenden Kriterien verwendet:     die Messstellen müssen die Mindestanforderungen aus Anlage 1 erfüllen     die Messnetzdichte (Überblicksmessnetz, zusätzliche Messstellen) sollte mindestens 1 Mst./25 km² betragen     einzelne Messstellen mit Messergebnissen > SW sollten grundsätzlich ausgewählt wer- den. Weitere Messstellen innerhalb dieses Radius werden dann nicht mehr betrachtet. - Messnetzbeurteilung Bestandteil der zusätzlichen Messstellenauswahl ist eine Messnetzbeurteilung. Hierfür wird eine Einstufung der Messstellen nach der hydrostratigrafischen Gliederung Niedersachsens (vgl. Geofakten 21; LBEG 2005) durchgeführt. Als Grundlage dient dabei die geographische Lage der Messstelle, das Schichtenverzeichnis, die Tiefenlage der Filter- / Beprobungstiefe und ggf. hydrogeologische Schnitte. Die Messnetzbeurteilung erfolgt auf Basis der vorhandenen Messstelleninformationen, der Informationen über die Typfläche/des Teilraumes und ggf. weiterer hydrogeologischer Kenntnisse. Dabei ist die Verbreitung der relevanten hydrostratigrafischen Einheiten, ihre Bedeutung für die Wassernutzung und ggf. für Landökosysteme zu berücksichtigen. Aus der Beurteilung sollte insbesondere hervorgehen, wie die an den Messstellen gewonne- nen Ergebnisse in den regional hydrogeologischen Zusammenhang gestellt werden können. Die Messstellen repräsentieren die für die Bewertung nach EG-WRRL relevanten hydro- stratigrafischen Einheiten, die in der Typfläche/dem Teilraum vorkommen. Eine im Randbe- reich (innerhalb oder außerhalb) einer Typfläche/eines Teilraumes gelegene Messstelle wird derjenigen Typfläche/demjenigen Teilraum zugeordnet, aus der sie angeströmt wird. Falls im Lockergestein eine Mindestdichte von 1 Mst. pro 25 km² nicht erreicht werden kann, so liegt in der Typfläche/dem Teilraum voraussichtlich ein Defizit vor und Prüfschritt 2 kann nicht durchgeführt werden. Aufgrund der komplexen geologischen Gegebenheiten in Grundwasserkörpern des Festge- steins und der dort häufig bestehenden mangelnden Messstellendichte ist das Kriterium der flächenbezogenen Messnetzdichte (1 Mst./25 km²) nicht als Maß für die Repräsentativität 12
85

Leitfaden für die Bewertung des chemischen Zustands der Grundwasserkörper nach EG-WRRL des Messnetzes geeignet. Für diese Typflächen/Teilräume liegt ein Defizit vor, wenn die re- levanten hydrostratigrafischen Einheiten nicht ausreichend repräsentiert werden. In allen Typflächen/Teilräumen, in denen ein Defizit an Messstellen ermittelt wird, erfolgt eine Einzelfallbetrachtung. Prüfschritt 2 Der Prüfschritt 2 erfolgt analog zu Prüfschritt 1, jedoch nun auf der Basis der Messergebnis- se des Überblicksmessnetzes und der zusätzlichen Messstellen nach der hydrogeologischen Messnetzbeurteilung. Die Bewertung kann zu den folgenden 3 Ergebnissen führen:     Wenn kein Kriterium erfüllt wird, besteht innerhalb der Typfläche/des Teilraumes keine signifikante Gefährdung der Umwelt.     Wenn mindestens 2 Kriterien erfüllt werden, besteht innerhalb der Typfläche/des Teil- raumes eine signifikante Gefährdung der Umwelt.     Wenn nur 1 Kriterium erfüllt wird, kann nicht sicher festgestellt werden, dass die Über- schreitung der QN keine signifikante Gefährdung der Umwelt darstellt. In diesem Fall wird zusätzlich eine Prüfung im Rahmen der Einzelfallbetrachtung durchgeführt. Prüfschritt 3 (Einzelfallbetrachtung) Die Einzelfallbetrachtung erhält in denjenigen Typflächen/Teilräumen besondere Bedeutung, in denen die Einstufung der Typfläche/des Teilraumes für die Beurteilung des chemischen Zustands des Grundwasserkörpers von großer Relevanz ist. Neben den vorhandenen Messdaten gehen in die Einzelfallbetrachtung alle Informationen ein, die einer formalisierten Bewertung nicht zugänglich sind. Dazu gehören u. a. folgende Informationen:     Expertenwissen (bodenkundlich, hydrogeologisch, wasserwirtschaftlich etc.)     Vor-Ort-Wissen (z. B. Belastungen in WSG, Zusatzmesskampagnen)     Analogieschlüsse     Belastung in Nachbarländern, bei Typflächen/Teilräumen im Grenzbereich     Hydrogeologische Prüfung (Beurteilbarkeit). Zur Unterstützung der Einzelfallbetrachtung wird für jede Typfläche/jeden Teilraum, die für die Einzelfallbetrachtung vorgesehen ist, eine Tabelle erzeugt, die folgende Angaben enthält:     Anzahl der Messstellen über dem Schwellenwert     gemittelte Nitratgehalte der flachen und aller vorhandenen Messstellen     Anzahl der Messstellen, die den Schwellenwert überschreiten, bezogen auf eine Fläche von 100 km²     Mittelwert potenzieller NO3-Konzentration     Flächenanteil der Typfläche/des Teilraumes mit Nitratkonzentrationen über 100 mg/l. 13
86

Leitfaden für die Bewertung des chemischen Zustands der Grundwasserkörper nach EG-WRRL Diese Daten dienen dazu, in der Einzelfallbetrachtung und der daraus abgeleiteten Bewer- tung, die Konsistenz zu den vorangegangenen Prüfschritten zu wahren und werden in die Bewertung mit einbezogen. Die Einzelfallbetrachtung erfordert eine enge Abstimmung aller beteiligten Fachbereiche. Die in diesem Arbeitsschritt verwendeten Informationen und die daraus abgeleitete Bewertung werden dokumentiert. Treten in der Bewertung Widersprüche zu vorangegangen Prüfschrit- ten auf, werden diese dokumentiert und erläutert. Ergibt die Einzelfallbetrachtung, dass die Typfläche/der Teilraum nicht beurteilbar ist, wird die Typfläche/der Teilraum zunächst als „signifikant gefährdet“ eingestuft und Vorschläge für einen Ausbau des Monitorings dokumentiert. Nach einem Ausbau des Monitorings wird die Fläche erneut einer Beurteilung nach Prüfschritt 2 unterzogen. Ergibt die Einzelfallbetrachtung, dass eine einmalige Beurteilung (z. B. auf der Grundlage von vorhandenen Gutachten) zwar möglich ist, aber die Durchführung eines angemessenen Monitorings nicht sichergestellt werden kann, wird die Fläche entsprechend eingestuft und Vorschläge für einen Ausbau des Monitorings gemacht. Die Vorschläge sollen eine Überprü- fung der getroffenen Einschätzung ermöglichen. Als weitere Entscheidungshilfe soll die Risikoanalyse im Rahmen der Bestandsaufnahme herangezogen werden. 4.2.3 Abschätzung einer signifikanten Gefährdung der Umwelt durch weitere Schwellenwertparameter Für die weiteren Parameter, für die ebenfalls Schwellenwerte festgelegt wurden, erfolgt die Abschätzung der signifikanten Gefährdung im Prinzip analog der in Kap. 4.2.2 dargestellten Methodik. Abweichend davon muss für einige Schwellenwertparameter zunächst überprüft werden, ob der natürliche geogene Hintergrundwert höher liegt als der Schwellenwert (vgl. Kap. 2.3). Dies erfolgt auf der Basis der Zuordnung der einzelnen Messstelle zur hydrostrati- grafischen Einheit und der Festlegung von Hintergrundwerten für diese Einheiten bzw. für größere hydrogeologische Einheiten. Kann die Überschreitung der Schwellenwerte auf eine geogene Hintergrundbelastung zu- rückgeführt werden, dann wird der chemische Zustand des Grundwasserkörpers hinsichtlich der Schwellenwerte als gut eingestuft und es müssen keine weiteren Prüfschritte durchge- führt werden. 14
87

Leitfaden für die Bewertung des chemischen Zustands der Grundwasserkörper nach EG-WRRL - Definition von Kriterium 3 für die Schwellenwertparameter Im Rahmen der Prüfschritte 1 und 2 wird bei der Überprüfung von Kriterium 3 eine Emissi- onsbetrachtung durchgeführt. Für den Parameter Nitrat liegt hierfür ein landesweites Modell vor (vgl. Kap. 2.4). Für die Überschreitung der weiteren Schwellenwertparameter wird allgemein das Vorhan- densein einer anthropogenen Quelle für den entsprechenden Parameter erwartet. Bei der anthropogenen Quelle kann es sich sowohl um diffuse Quellen als auch um Punktquellen handeln. Insofern wird über das Kriterium 3 der Prüfschritte 1 und 2, in Form einer Abschätzung, in- wieweit ermittelte Schwellenwertüberschreitungen eine punktuelle oder diffuse (flächenhafte) Belastung darstellen, eine Parameter- und Standortabhängige Emissionsbetrachtung durch- geführt. 4.2.4 Abschätzung einer signifikanten Gefährdung der Umwelt durch Pflanzenschutzmittel (PSM) Die Bewertung 2015 gem. EG-WRRL erfolgte entgegen der Bewertung 2009 nur aufgrund von Wirkstoffbefunden und Befunden von relevanten Metaboliten. Die nicht relevanten Meta- bolite (nrM) wurden in die Bewertung nicht mit einbezogen. Für die Bewertung 2009 wurden mit 2,6-Dichlorbenzamid und AMPA nur 2 nicht relevante Metabolite (nrM) einbezogen. Hierzu lagen jedoch keine Befunde >10µg/l vor. Somit spielten bei der Bewertung 2009 die nrM reell ebenfalls keine Rolle. Damit sind die Bewertungser- gebnisse vergleichbar. Das Bewertungsverfahren zur Abschätzung der Gefährdung der Umwelt durch Pflanzen- schutzmittel wurde in Anlehnung an die Verfahrensweise der Kapitel 4.2.2 und 4.2.3 entwi- ckelt. Die Betrachtung des geogenen Hintergrundwertes spielt dabei keine Rolle, da das Vorkommen von Pflanzenschutzmitteln im Grundwasser ausschließlich auf anthropogene Einträge zurückzuführen ist. Eine Diskussion der geogenen Hintergrundwerte gemäß Kapitel 2.3 erübrigt sich somit in diesem Falle. In Abbildung 3 ist die Vorgehensweise der Bewertung schematisch dargestellt. Grundlage der aktuellen Bewertung waren, die seit 2004 im Rahmen des GÜN-PSM- Monitoring landesweit erhobenen Daten sowie die Untersuchungsergebnisse aus den Jahren 2008 bis 2013 an Überblickmessstellen des WRRL-Monitorings. Die Auswertung erfolgte zu- nächst nicht Wirkstoff bezogen. Es wurde die höchste gemessene Wirkstoffkonzentration ei- nes Untersuchungsintervalls zugrunde gelegt. Für jede Messstelle mit Schwellenwertüber- schreitung wird ein Steckbrief erstellt, der die Zuordnung zur Typfläche/zum Teilraum und die einzelnen in Abb. 3 aufgeführten Bewertungsschritte abbildet. 15
88

Leitfaden für die Bewertung des chemischen Zustands der Grundwasserkörper nach EG-WRRL Die Frage, ob eine Messstelle mit einem Wert > Schwellenwert (SW) eine signifikante Ge- fährdung der Umwelt innerhalb einer Typfläche/eines Teilraumes anzeigt, wird anhand der folgenden Kriterien bewertet: Wirkstoffe (SW 0,1µg/l) Kriterium 1: Bestätigung der Belastung über mind. 2 Untersuchungsintervalle Kriterium 2: Weitere Messstellen in der Typfläche/im Teilraum mit Messwerten > Warnwert (0,05 µg/l) Kriterium 3: Summe PSM > 0,5 µg/l für Wirkstoffe Diese Bewertung erfolgt im Rahmen der aktuellen Bewertung für 1. alle Grundwassermessstellen (GWM) , bei denen eine aktuelle Überschreitung, den Zeitraum 2009 - 2013 betreffend, vorliegt. 2. alle GWM, bei denen ausschließlich Überschreitungen aus dem Zeitraum 2004 bis 2009 vorliegen, sofern an mindestens einer weiteren Messstelle in der entsprechen- den Typfläche/dem entsprechenden Teilraum eine Überschreitung des Schwellen- werts vorliegt. Falls keine weitere Überschreitung vorliegt, wird die Typfläche/der Teil- raum als nicht signifikant gefährdet eingestuft. Als nicht signifikant gefährdet für die Umwelt wird eine Typfläche/ein Teilraum bewertet, wenn keines der Überprüfungskriterien zutrifft. Wird mindestens 1 Kriterium erfüllt, wird zusätzlich eine Prüfung im Rahmen einer Einzel- fallbetrachtung für die betroffenen Messstellen bzw. der zugehörigen Typflächen/Teilräume und Grundwasserkörper durchgeführt. Hierbei gelten folgende Kriterien: 1. Im Grundwasserkörper (GWK) liegt eine Gefährdung vor, wenn mindestens 2 GWM vorliegen, für die eine Einzelfallbetrachtung erfolgt. 2. Im GWK liegt eine Gefährdung vor, wenn neben einer Messstelle mit Einzelfallbe- trachtung zusätzlich eine Messstelle mit Warnwertüberschreitung zum gleichen Pa- rameter vorliegt. 3. Im GWK liegt keine Gefährdung vor, wenn nur eine Messstelle mit Einzelfallbetrach- tung vorliegt. Typflächen/Teilräume werden ebenfalls als nicht gefährdet eingestuft:  wenn ein gefundener Wirkstoff im Folgejahr / in den Folgejahren nicht mehr nach- weisbar ist.  wenn die Bewertung nur auf Grundlage einer einzigen Messung erfolgen kann und parallel keinerlei Bestätigungen in der Typfläche/dem Teilraum durch andere Mess- stellen vorliegen. Messstellen in diesen Typflächen/Teilräumen sind in den Folgejah- ren verstärkt weiter zu beobachten. Kann durch die Einzelfallbetrachtung eine signifikante Gefährdung ausgeschlossen werden, wird die Typfläche/der Teilraum als nicht signifikant gefährdet eingestuft. Anderenfalls liegt für die Typfläche/den Teilraum eine signifikante Gefährdung für die Umwelt vor. Um die Aus- 16
89

Leitfaden für die Bewertung des chemischen Zustands der Grundwasserkörper nach EG-WRRL dehnung der signifikanten Gefährdung der Umwelt im Grundwasserkörper anhand der Flä- chengröße der Typfläche/des Teilraumes und deren Anteil am Grundwasserkörper zu bewer- ten, wird abschießend auch für die Pflanzenschutzmittel-Parameter eine Beurteilung der Ausdehnung nach dem in Kapitel 4.2.5 beschriebenen Verfahren durchgeführt. 4.2.5 Beurteilung der Ausdehnung einer signifikanten Gefährdung der Umwelt im Grundwasserkörper Nachdem die Signifikanz einer Gefährdung der Umwelt für eine Typfläche/einen Teilraum geprüft wurde, wird deren Ausdehnung anhand der Flächengröße der Typfläche/des Teil- raumes und deren Anteil am Grundwasserkörper bewertet. Dabei gelten die in der Grund- wasserverordnung angegebenen Mindestanteile (> 33% oder > 25 km²). Hierbei wird die Summe der Flächengrößen der im Grundwasserkörper vorhandenen Typflächen/Teilräumen mit einer signifikanten Gefährdung der Umwelt herangezogen. Sofern diese den Mindestan- teil/die Mindestgröße überschreitet, wird der Grundwasserkörper in einen chemisch schlech- ten Zustand eingestuft. 17
90

Zur nächsten Seite