Erhöhte Nitratwerte des Grundwassers (rote Gebiete) im Landkreis Hildesheim

/ 120
PDF herunterladen
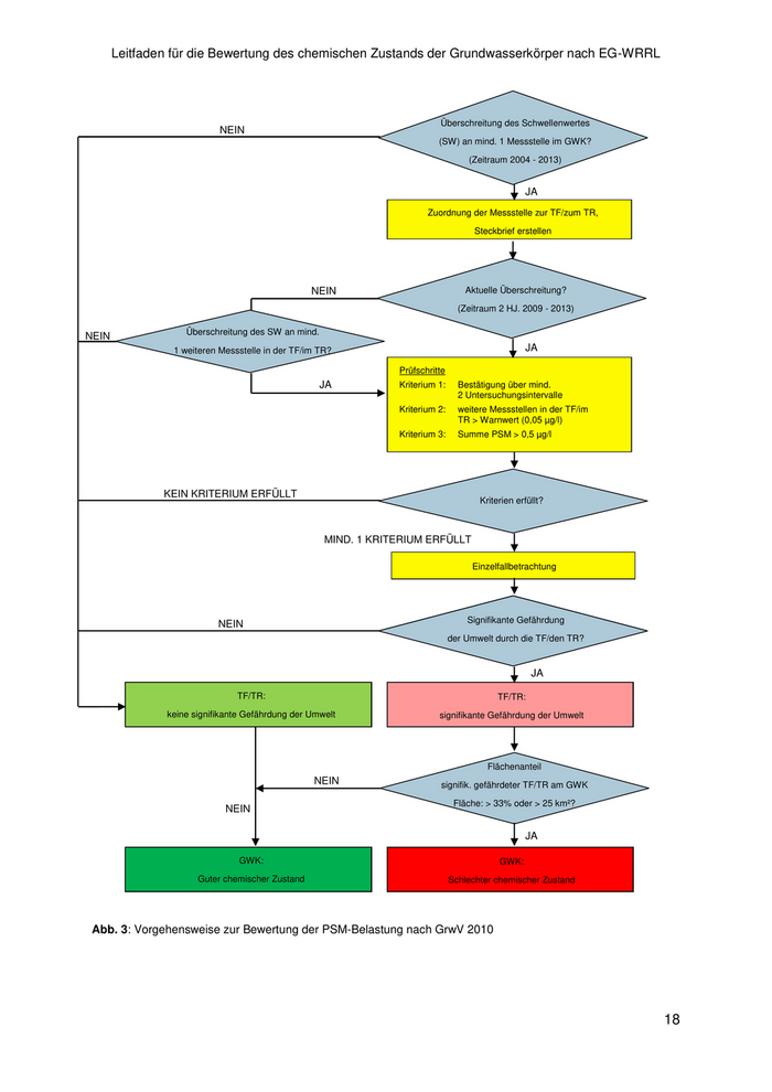
Leitfaden für die Bewertung des chemischen Zustands der Grundwasserkörper nach EG-WRRL Überschreitung des Schwellenwertes NEIN (SW) an mind. 1 Messstelle im GWK? (Zeitraum 2004 - 2013) JA Zuordnung der Messstelle zur TF/zum TR, Steckbrief erstellen NEIN                               Aktuelle Überschreitung? (Zeitraum 2 HJ. 2009 - 2013) Überschreitung des SW an mind. NEIN 1 weiteren Messstelle in der TF/im TR?                                               JA Prüfschritte JA            Kriterium 1:    Bestätigung über mind. 2 Untersuchungsintervalle Kriterium 2:    weitere Messstellen in der TF/im TR > Warnwert (0,05 µg/l) Kriterium 3:    Summe PSM > 0,5 µg/l KEIN KRITERIUM ERFÜLLT Kriterien erfüllt? MIND. 1 KRITERIUM ERFÜLLT Einzelfallbetrachtung NEIN                                                     Signifikante Gefährdung der Umwelt durch die TF/den TR? JA TF/TR:                                                       TF/TR: keine signifikante Gefährdung der Umwelt                      signifikante Gefährdung der Umwelt Flächenanteil NEIN                       signifik. gefährdeter TF/TR am GWK Fläche: > 33% oder > 25 km²? NEIN JA GWK:                                                         GWK: Guter chemischer Zustand                                 Schlechter chemischer Zustand Abb. 3: Vorgehensweise zur Bewertung der PSM-Belastung nach GrwV 2010 18
91

Leitfaden für die Bewertung des chemischen Zustands der Grundwasserkörper nach EG-WRRL 4.3    Beurteilung nach § 7 GrwV (§ 7, Absatz 2, Nr. 2 GrwV) Die Prüfung hinsichtlich der Überschreitung von Schwellenwerten erfolgt bereits zu Beginn der Bewertung (siehe Prüfschritt 1) und ist somit sozusagen die Grundlage der nachfolgen- den Prüfschritte. Eine erneute Berücksichtigung im Rahmen des Prüfschrittes 2 kann somit entfallen.    Werden die Umweltziele für mit dem Grundwasser in Verbindung stehende Oberflächen- gewässer durch den Grundwassereinfluss nicht erreicht bzw. die ökologische oder che- mische Qualität derartiger Gewässer signifikant verringert? Zur Bewertung vermuteter Beeinträchtigung/Verfehlung von Umweltzielen bzw. signifikanter Verringerung der ökologischen oder chemischen Qualität von Oberflächenwasserkörpern aufgrund von Belastungen des zuströmenden Grundwassers, sind folgende Aspekte von In- teresse:  Schwellenwertüberschreitungen welcher Parameter im Oberflächengewässer auf- grund von Grundwasserinfiltration?  Ermittlung der Haupteintragspfade: Eintrag nur aus dem Grundwasser oder auch über punktuelle oder sonstige diffuse Quellen? Falls möglich Quantifizieren des Ein- trages über das Grundwasser (Frachtenermittlung)?  Abschätzung möglicher Auswirkungen der durch das Grundwasser infiltrierten Stoffe auf das Oberflächengewässer.    Werden Landökosysteme, die unmittelbar von dem Grundwasserkörper abhängen, signi- fikant geschädigt? Zur Beurteilung einer chemischen Beeinträchtigung grundwasserabhängiger Landökosyste- me bei konkreten Verdachtsfällen bedarf es einer genauen Einzelfallanalyse. Allgemeine Bewertungskriterien können nicht abgeleitet werden.    Liegen Anzeichen für Salz- oder sonstige Intrusionen vor? In Niedersachsen wird die Versalzung der küstennahen Grundwasserkörper durch intrudie- rendes Meerwasser aus der Nordsee erfasst und bewertet. In diesem Zusammenhang wer- den bereits im Überblicksmessnetz Messstellen berücksichtigt, die eine fortschreitende Ver- salzung im Küstenbereich anzeigen sollen. Dies gilt ebenfalls für bedeutende Versalzungen, die in Zusammenhang mit Ablaugungen oberflächennah anstehender Salzvorkommen ste- hen. 19
92

Leitfaden für die Bewertung des chemischen Zustands der Grundwasserkörper nach EG-WRRL 4.4    Beurteilung der Grundwasserbelastung im Hinblick auf den Trinkwasserschutz (§ 7, Absatz 3, Nr. 2 GrwV) Im Rahmen dieser Beurteilung werden Überschreitungen der Schwellenwerte von ausgewie- senen oder geplanten Wasserschutzgebieten bzw. in Einzugsgebieten von Trinkwasserge- winnungsanlagen überprüft. Dies geschieht an den jeweiligen Gewinnungsanlagen auf Basis der Rohwasser- bzw. Reinwasserüberwachungsergebnisse. Gibt es Reinwasserbeanstan- dungen erfolgt ein Abgleich mit der Rohwasserqualität (Rohwasser ggf. nach Zusammenfas- sung, aber vor Aufbereitung). Sofern die Beanstandungen auf Schwellenwertüberschreitun- gen im Rohwasser zurückgeführt werden können, wird der Grundwasserkörper als im schlechten chemischen Zustand eingestuft. 4.5    Beurteilung der Grundwasserbelastung im Hinblick auf die Nutzung durch den Menschen (§ 7, Absatz 3, Nr. 3 GrwV) Nutzungen im Sinne dieser Prüfung sind Grundwassernutzungen für den menschlichen Ge- brauch (z.B. Lebensmittelbetriebe). Hier wird beurteilt, ob im Umfeld der Messstellen mit Überschreitung der Schwellenwerte derartige Nutzungen vorliegen, die durch die Belastungen des Grundwassers negativ beein- trächtigt werden können. Falls eine dieser Nutzungen nach eingehender Prüfung durch die Grundwasserbelastung negativ beeinträchtigt wird, so befindet sich der Grundwasserkörper in einem schlechten chemischen Zustand. 5 Trendanalyse und Trendumkehr Nach § 10 der Grundwasserverordnung sollen Trendanalysen in den Grundwasserkör- pern/Grundwasserkörpergruppen erfolgen, deren chemischer Zustand gemäß Bestandsauf- nahme mit Zielerreichung unwahrscheinlich eingestuft wurde. Demzufolge wird eine Trendbetrachtung in allen als „gefährdet“ eingestuften Grundwasser- körpern an jeder gemeldeten Messstelle und nur für die Parameter durchgeführt, die zur Ein- stufung des Grundwasserkörpers in „gefährdet“ geführt haben. Die Trendbetrachtung erfolgt jeweils über einen 6-Jahres-Zeitraum, was nach WRRL dem Zeitintervall eines Bewirtschaftungsplans entspricht. Entscheidend für die Bewertung ist das jeweils aktuelle 6-Jahres-Intervall. Für den ersten Bewirtschaftungszeitraum erfolgte eine Trendbetrachtung bis 2008. Ergänzend wurden Daten der Frühjahrsuntersuchung 2009 mit einbezogen. Die Bewertung für den zweiten Bewirtschaftungszeitraum umfasst eine Trend- betrachtung der Jahre 2008 bis 2013. Für den Parameter Pflanzenschutzmittel konnte aufgrund der fehlenden Zeitreihen bislang keine Trendbewertung erfolgen. Weitere Analyseergebnisse müssen hier vorerst noch ab- gewartet werden. Gemäß § 10, Absatz 2 der Grundwasserverordnung ist bei Trends, die eine signifikante Ge- fahr für die Qualität der Gewässer- oder Landökosysteme, für die menschliche Gesundheit oder für legitime Nutzungen der Gewässer darstellen, eine Trendumkehr durch Maßnahmen zu bewirken. 20
93

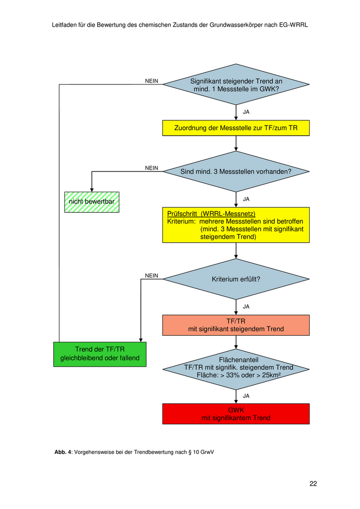
Leitfaden für die Bewertung des chemischen Zustands der Grundwasserkörper nach EG-WRRL „Signifikanter und anhaltender steigender Trend“ bezeichnet jede statistisch signifikante und ökologisch bedeutsame Zunahme der Konzentration eines Schadstoffs im Grundwasser, für den eine Trendumkehr als notwendig erkannt wird (§ 1, Abs. 3 GrwV). Die Ermittlung der nicht nur statistischen, sondern auch ökologisch bedeutsamen Zunahme der Konzentration eines Schadstoffs erfolgt gemäß Abstimmung in LAWA-AG in Anlehnung an die Vorgehens- weise zur Bewertung des chemischen Zustands. Ein signifikant ansteigender Trend ist dann maßnahmenrelevant, wenn die Schadstoffkon- zentration einer Grundwassermessstelle über 75 % des Schwellenwertes liegt und wenn die von dieser oder mehreren Messstellen repräsentierte Fläche > 33 % oder 25 km² des Grundwasserkörper ist. (analog zur Prüfung nach Kap. 4.2). Vorgehensweise und Bewertung der Trendanalyse sind in Anlage II des vorliegenden Leitfa- dens ausführlich erläutert und in der folgenden Abbildung 4 schematisch dargestellt. 21
94

Leitfaden für die Bewertung des chemischen Zustands der Grundwasserkörper nach EG-WRRL NEIN             Signifikant steigender Trend an mind. 1 Messstelle im GWK? JA Zuordnung der Messstelle zur TF/zum TR NEIN Sind mind. 3 Messstellen vorhanden? JA nicht bewertbar Prüfschritt (WRRL-Messnetz) Kriterium: mehrere Messstellen sind betroffen (mind. 3 Messstellen mit signifikant steigendem Trend) NEIN Kriterium erfüllt? JA TF/TR mit signifikant steigendem Trend Trend der TF/TR gleichbleibend oder fallend                                  Flächenanteil TF/TR mit signifik. steigendem Trend Fläche: > 33% oder > 25km² JA GWK mit signifikantem Trend Abb. 4: Vorgehensweise bei der Trendbewertung nach § 10 GrwV 22
95

Leitfaden für die Bewertung des chemischen Zustands der Grundwasserkörper nach EG-WRRL 6 Literaturverzeichnis GRWV (2010): Verordnung zum Schutz des Grundwassers (Grundwasserverordnung) vom 09.11.2010 BGBl. I S. 1513 LAWA AG (2007): Sachstandsbericht des LAWA-UA - Fachliche Umsetzung der Richtlinie zum Schutz des Grundwassers vor Verschlechterungen (2006//118/EG) LAWA AG (2007): Protokoll der 53. Sitzung der LAWA AG, Unterausschuss Grundwasser LBEG (2005): Geofakten 21 - Hydrostratigrafische Gliederung Niedersachsens NLWKN/LBEG (2006): Leitfaden für die Auswahl von geeigneten Grundwassermessstellen für die niedersächsischen Grundwasserkörper im Rahmen des Grundwassermonitorings gemäß EG-WRRL NLWKN (2013): Gewässerüberwachungssystem Niedersachsen (GÜN) - Güte- und Standsmessnetz Grundwasser RICHTLINIE 2000//60/EG des Europäischen Parlaments und des Rates zur Schaffung eines Ordnungsrahmens für Maßnahmen der Gemeinschaft im Bereich der Wasserpolitik vom 23. Oktober 2000: Amtsblatt der Europäischen Gemeinschaften L 327/1. RICHTLINIE 2006//118/EG des Europäischen Parlaments und des Rates zum Schutz des Grundwassers vor Verschmutzung und Verschlechterung vom 27. Dezember 2006: Amts- blatt der Europäischen Gemeinschaften L 372. TRINKWV (2013): Verordnung über die Qualität von Wasser für den menschlichen Gebrauch (Trinkwasserverordnung) vom 07.08.2013 (BGBl., S. 2977) WAGNER, B., Walter, T., Himmelsbach, T., Clos, P., Beer, A., Budziak, D., Dreher, T., Fritsche, H.-G., Hübschmann, M., Marczinek, S., Peters, A., Poeser, H., Schuster, H., Steinel, A., Wagner, F. & Wirsing, G. (2011): Hydrogeochemische Hintergrundwerte der Grundwässer Deutschlands als Web Map Service. - Grundwasser, 16(3): 155-162; Springer, Berlin / Heidelberg. www.springerlink.com/content/e88pm153254q4u52 WALTER, T. (2005): Implementation of the Water Framework Directive in Saarland (Germa- ny): Identification of groundwater bodies and installation of a new monitoring network. – Hi- drogeología y Aguas Subterraneas, 21; Spanien 23
96

Leitfaden für die Bewertung des chemischen Zustands der Grundwasserkörper nach EG- WRRL 7 Anlagen
97

Leitfaden für die Bewertung des chemischen Zustands der Grundwasserkörper nach EG-WRRL Anlage 1:         Anforderungen bei der Beschaffung sachdienlicher Zusatzinformationen (Messstellen) Eine Messstelle ist dann als geeignet für das chemische Monitoring anzusehen, wenn für sie die in der folgenden Tabelle genannten Informationen vorliegen: Überwachte/r Grundwasserleiter                                                                     N Lage (Koordinaten), Name und einheitliche Kennung der Messstelle                                   N Grundwasserkörper, in dem die Messstelle liegt                                                     N Aufgabe der Messstelle (Chemische-, mengenmäßige Beschaffenheit)                                   N Art der Messstelle – (Bohrung, Quelle usw.)                                                        N Nutzung der Messstelle (Trink-, Brauchwasser, Bewässerung, GW-Beobachtung etc.)                    N Tiefe und Durchmesser d. Bohrlochs/ Brunnens                                                       N Beschreibung der Bauweise – Messstellenausbau                                                      N Hangneigung im Umfeld der Messstelle Tiefe, Lage und Länge der Verfilterung                                                             N Landnutzung im Umfeld/Einzugsgebiet Verletzlichkeit oder Angaben zur Mächtigkeit der Deckschichten und Art der Messstelle              N Visuelle Beurteilung des Grundwasserneubildungs- bzw. Einzugsgebiets N (einschließlich Bodennutzung und Belastungen, potenzielle Quellen punktförmiger Belastungen) Bauliche Details                                                                                   N Entnahmemenge bzw. Gesamtabfluss (bei Quellen)                                                     N Entnahmeregime (qualitative Beschreibung, z.B. diskontinuierlich, kontinuierlich, über Nacht usw.) W Absenkung (Wasserstand nach Pumpvorgang)                                                           W Entnahmezone/Infiltrationsgebiet                                                                   W Pumpentiefe                                                                                        W Statischer oder Ruhe-Wasserstand                                                                   N Höhenlage und Beschreibung der Bezugshöhe                                                          N Artesisch/ überlaufend                                                                             N (Geologisches) Schichtenverzeichnis                                                                N Eigenschaften des Grundwasserleiters (Transmissivität, hydraulische Leitfähigkeit usw.)            W N = notwendige Angabe, W = wünschenswerte Angabe, modifiziert nach Staatl. Geologische Dienste (SGD): „Empfehlung zur Gestaltung der Grundwasserüberwachung“
98

Leitfaden für die Bewertung des chemischen Zustands der Grundwasserkörper nach EG-WRRL Anlage 2: Wirkstoffliste Pflanzenschutzmittel lfd. Nr.                                     Wirkstoffe 1                           2,4-D (2,4-Dichlorphenoxyessigsäure) 2                                            2,4-DB 3                    2,6 Dichlorbenzamid (Herkunft: Dichlobenil) (DCBA) 4                                           Alachlor 5                                       Aldicarbsulfon 6                                            Aldrin 7                                            Amitrol 8                            AMPA Aminomethylphosphonsäure 9                                            Atrazin 10                                          Bentazon 11                                          Bromacil 12                                      Bromophos-ethyl 13                                         Bromoxynil 14                                         Carbofuran 15                            Carfentrazone (Carfentrazon-ethyl) 16                                        Chlordan-cis 17                                       Chlordan-trans 18                                      Chlorfenvinphos 19                                   Chloridazon (Pyrazon) 20                           Chlorpyriphos-Ethyl (= Chlorpyriphos) 21                                   Chlorpyriphos-Methyl 22                                        Chlortoluron 23                                   Clodinafop(propargyl) 24                                         Clomazone 25                                          Clopyralid 26                                     Demeton-S-methyl 27                                      Desethylatrazin 28                                    Desethylterbutylazin 29                                    Desisopropylatrazin 30                           Desphenylchloridazon „Metabolit B“ 31                                          Diazinon 32                                          Dicamba 33                                         Dichlobenil 34                                    Dichlorprop (2,4 DP) 35                                         Dichlorvos 36                                         Diflufenican 37                                        Dimethachlor 38                                      Dimethenamid-P 39                                         Dimethoat 40                                           Dinoseb 41                                          Disulfoton 42                                            Diuron 43                                        Epoxiconazol 44                                        Ethidimuron 45                                           Etrimfos 46                       Fenoxaprop-ethyl (Fenoxaprop-P)(Ethylester) 47                                        Fenpropidin 48                                       Fenpropimorph 49                                          Fenthion 50                                           Fenuron 51                                         Flufenacet
99

Leitfaden für die Bewertung des chemischen Zustands der Grundwasserkörper nach EG-WRRL 52                                       Flumioxazin 53                                        Fluroxypyr 54                                       Flurtamone 55                                     Foramsulfuron 56                                        Glyphosat 57                                        HCH-beta 58                                        HCH-delta 59                                   Hexachlorbutadien 60                                        Hexazinon 61                                          Ioxynil 62                                          Isodrin 63                                       Isoproturon 64                                       Isoxaflutole 65                                          MCPA 66                                       Mecoprop-P 67                                    Mefenpyr-Diethyl 68                                      Mesosulfuron 69                                       Mesotrione 70                                     Metamidophos 71                                       Metamitron 72                                       Metazachlor 73                              Metazachlorsäure BH 479-4 74                            Metazachlorsulfonsäure BH 479-8 75                                  Methabenzthiazuron 76                      Methyl-Desphenylchloridazon „Meta-bolit B1“ 77                                     Metobromuron 78                                        Metoxuron 79                                        Metribuzin 80                                       Metsulfuron 81                                        Mevinphos 82                              N,N-Dimethylsulfamid (DMS) 83                                       Napropamid 84                                       Nicosulfuron 85                                         Oxadixyl 86                                      Pendimethalin 87                                    Pentachlorphenol 88                                       Pethoxamid 89                                       Picolinafen 90                                        Pirimicarb 91                                        Prometryn 92                                         Propanil 93                                         Propazin 94                                       Propyzamid 95                                     Prothioconazol 96                                      Pyraclostrobin 97                                       Quinmerac 98                                       Quinoxyfen 99                                       Rimsulfuron 100                                      Sebuthylazin 101                                         Simazin 102                                      S-Metolachlor 103                      S-Metolachlorsäure CGA 51202 /CGA 351916 104                   S-Metolachlorsulfonsäure CGA 380168/CGA 354743 105                                       Spiroxamine 106                                        Sulcotrion 107                                      Tebuconazol 108                                      Terbuthylazin
100

Zur nächsten Seite