DA-Asyl

Dieses Dokument ist Teil der Anfrage „Verwendete Datenbasis zur Bewertung von Asylanträgen für Menschen aus Afghanistan und Syrien

/ 565
PDF herunterladen
Gefahr der Verfolgung (§ 3 Abs. 1 AsylG) oder eines ernsthaften Schadens (§ 4 Abs. 1 AsylG) droht oder er bereits einer solchen Verfolgung ausgesetzt war oder einen solchen ernsthaften Schaden erlitten hat, ist die Schutzableitung durch diesen Familiengehörigen ausgeschlossen. 2. Eigene Schutzgründe Besteht ein Anspruch auf Familienschutz, sind eigene Schutzgründe grundsätzlich nicht zu prüfen. Auf mögliche Gründe aus eigenem Recht wird in einem zuerkennenden Bescheid somit auch nicht eingegangen. Dieser stützt sich nur auf das Vorliegen der Voraussetzungen des Familienschutzes. In der Akte sind in einem Vermerk die Subsumtion und die Überlegungen des Entscheiders zu den Voraussetzungen von § 26 AsylG niederzulegen („Vermerk_Bescheidbegründung“, D0923). Dennoch hat im Rahmen einer Anhörung eine Sachverhaltsaufklärung zu erfolgen, die auch evtl. vorhandene eigene Gründe umfasst. Eigene Schutzgründe des Antragstellers sind auch dann zu prüfen und zu entscheiden, wenn sich der Asylantrag auf einen höherwertigen Schutz bezieht, als über Familienschutz zu gewähren wäre. Dabei ist die Asylanerkennung nach Art. 16a GG nicht höherwertiger als Familienflüchtlingsschutz. Die Prüfung eigener Verfolgungsgründe kommt insoweit daher ausschließlich bei Ableitung von subsidiärem Schutz in Betracht. In dieser Fallkonstellation ist im Bescheid auch auf die Voraussetzungen des beantragten höherwertigen Schutzes aus eigenem Recht einzugehen. Liegen die Voraussetzungen für Familienschutz dagegen nicht vor, ist immer zu prüfen, ob die Voraussetzungen der Schutzgewährung aus eigenem Recht vorliegen. Bei Zuerkennung von abgeleitetem Familienschutz können eigene Ansprüche des Ausländers dann zum Zug kommen, wenn der Familienschutz entfallen sollte. Siehe hierzu Ziff. 5. 3. Allgemeine Voraussetzungen 3.1 Begünstigter Personenkreis Die Gewährung von Familienschutz kommt gem. § 26 AsylG in Betracht für -  Ehegatten oder Lebenspartner des Stammberechtigten (Abs. 1), -  minderjährige ledige Kinder des Stammberechtigten (Abs. 2), -  Eltern eines minderjährigen ledigen Stammberechtigten, oder ein anderer Erwachsener gemäß Art. 2 Buchst. j 3. Spiegelstrich RL 2011/95/EU (Abs. 3 Satz 1), Familienasyl                              2/14                            Stand 02/22
224

-  minderjährige ledige Geschwister des minderjährigen ledigen Stammberechtigten (Abs. 3 Satz 2), Zu den Voraussetzungen in Bezug auf die einzelnen Personengruppen s. unter Ziff. 4. 3.2 Unanfechtbare Anerkennung des Stammberechtigten Familienschutz ist gemäß § 26 Abs. 1 - 3 AsylG nur dann zu gewähren, wenn der Stammberechtigte unanfechtbar als Asylberechtigter oder international Schutzberechtigter (§ 26 Abs. 5 AsylG) anerkannt ist. Die Anerkennung des Stammberechtigten darf nicht zu widerrufen oder zurückzunehmen sein, vgl. § 26 Abs. 1 Nr. 4, Abs. 2, Abs. 3 Nr. 4 AsylG. Keine Ableitung von Familienschutz aus abgeleitetem Schutz Familienschutz kann nicht von einer Person abgeleitet werden, die selbst nur einen 1 abgeleiteten Schutz hat. 3.3 Staatsangehörigkeit Die Voraussetzungen des Familienschutzes liegen grundsätzlich dann nicht vor, wenn der Familienangehörige nicht dieselbe Staatsangehörigkeit wie der Stammberechtigte oder daneben weitere Staatsangehörigkeiten besitzt. Die Grundannahme des Gesetzgebers der „Verfolgungsgemeinschaft“ im HKL kann dann nicht     zutreffen,       wenn      abweichende      Staatsangehörigkeiten           vorliegen.     Eine Verfolgungsgefahr ist immer für das Land der eigenen Staatsangehörigkeit/en (bzw. bei Staatenlosen des vorherigen gewöhnlichen Aufenthalts) zu prüfen. Bei „ungeklärter“ Staatsangehörigkeit ist die Ableitung von Familienschutz nur in Ausnahmefällen möglich (s. Kapitel Herkunftsländerschlüssel – Unterpunkt 3.b. Ausnahmefälle). Besitzt eine Person mehrere Staatsangehörigkeiten, kommt eine Anerkennung nur in Betracht, wenn in allen Staaten die Gefahr der Verfolgung (§ 3 Abs. 1 AsylG) oder eines ernsthaften Schadens (§ 4 Abs. 1 AsylG) droht. Die Gewährung von Familienschutz ist daher nicht erforderlich, wenn im Land bzw. in einem Land, dessen Staatsangehörigkeit ein Antragsteller besitzt, eine Verfolgung auszuschließen ist (s. Kapitel Staatsangehörigkeit 2.1). Dies gilt nicht für eine Ableitung minderjähriger Kinder von ihren Eltern. Die Ableitung ist selbst dann möglich, wenn sie in Deutschland geboren sind und die Staatsangehörigkeit 2 eines Drittstaats besitzen, in dem eine Verfolgung auszuschließen ist. 1 BVerwG Urteil v. 16.08.1993, 9 C 7/93; OVG Münster Urteil v. 24.06.2020, 14 A 4681/19.A 2 EuGH, Urteil v. 09.11.2021, C-91/20 Rn. 62 Familienasyl                                   3/14                                      Stand 02/22
225

Ein Schutzstatus ist nicht abzuleiten, wenn der Familienangehörige (auch) eine EU- Staatsangehörigkeit besitzt. 4. Personengruppenbezogene Voraussetzungen 4.1 Ehegatten – Lebenspartner Die Ableitung von Ehegatten oder Lebenspartnern nach § 26 Abs. 1 AsylG setzt voraus, dass die allgemeinen Voraussetzungen erfüllt sind (s. 3. Allgemeine Voraussetzungen) und der Antragsteller vor der Anerkennung des Stammberechtigten eingereist ist oder den Antrag unverzüglich nach Einreise gestellt hat (s. 4.4 Unverzügliche Antragstellung). Zudem sind folgende Punkte zu beachten: 4.1.1 Staatliche Formerfordernisse einer Eheschließung Eine im Ausland geschlossene Ehe ausländischer Personen muss den Formerfordernissen des HKL entsprechen. Zumeist bedeutet dies auch, dass die Ehe zu registrieren ist. So kann eine nur religiös geschlossene Ehe keinen Ableitungsanspruch begründen, wenn daneben eine staatliche Eheschließung bzw. Registrierung erforderlich ist. Kann ein Registrierungsnachweis nicht vorgelegt werden und ist die Beschaffung für den Antragsteller auf Grund zu befürchtender Eigengefährdung oder Gefährdung von Familienangehörigen, die an einer Beschaffung mitwirken könnten, nicht zumutbar, muss eine den Formerfordernissen des HKL entsprechende Eheschließung glaubhaft vorgetragen werden. Bei Eheschließung nach Verlassen des HKL ist die Ableitung eines Familienschutzes für die Ehepartner ausgeschlossen, da die gesetzliche Regelung den Bestand familiärer Bindungen bereits im HKL zur Voraussetzung erklärt. 4.1.2 Familiäre Gemeinschaft im HKL Zwischen Antragsteller und Stammberechtigten muss im HKL eine familiäre Gemeinschaft bestanden haben. Die Fortführung/Wiederaufnahme der familiären Lebensgemeinschaft in Deutschland ist dagegen nicht erforderlich. Es genügt, wenn sich Antragsteller und Stammberechtigter im Zusammenhang mit der Antragstellung in Deutschland aufgehalten haben. 4.1.3 Ehe aufhebbar oder nichtig Zu beachten ist, dass mit Inkrafttreten des Gesetzes zur Bekämpfung der Kinderehe am 22.07.2017 im Fall einer aufgehobenen oder nicht wirksamen Ehe (Nichtehe) ein Familienasyl                              4/14                          Stand 02/22
226

Ableitungsanspruch nur für den zum Zeitpunkt der Eheschließung minderjährigen Ehepartner besteht (§ 26 Abs. 1 S. 2 AsylG). Zu den rechtlichen Voraussetzungen der Eheaufhebung bzw. Nichtehe s. Kapitel Unbegleitete Minderjährige. 4.1.4 Mehrehe – Auswirkungen auf Ehefrauen und Kinder Art. 6 Abs. 1 GG schützt allein die Verbindung eines Mannes mit einer Frau. § 26 AsylG ist daher dergestalt auszulegen, dass Familienschutz nach dem Prinzip der grundgesetzlich geschützten Einehe auch nur für jeweils einen Ehegatten möglich sein kann. Dies gilt selbst dann, wenn die Ehen im HKL wirksam geschlossen wurden. Im Ergebnis kann also Familienschutz nur für eine Frau vom Ehemann als Stammberechtigten abgeleitet werden. Hat eine der Frauen bereits Schutz erhalten, steht der anderen kein Familienschutz zu. Dabei ist es unerheblich, wen der Mann als Erst- oder Zweitfrau ansieht – es ist auf den Zeitpunkt der Antragstellung abzustellen. Für weitere Frauen bleibt die Möglichkeit eines Asylantrags aus eigenem Recht davon unberührt. Wird für mehrere Ehefrauen gleichzeitig Antrag auf Familienschutz gestellt, so ist der den Formerfordernissen des HKL entsprechenden Ehe der Vorrang zu geben bzw. ersatzweise der am längsten bestehenden Ehe, soweit diese glaubhaft gemacht werden kann. Die betroffenen Personen sind in jedem Fall getrennt anzuhören! 4.1.5 Lebenspartner Lebenspartner i.S.d. § 26 Abs. 1 AsylG sind Personen, die bereits im HKL mit dem Stammberechtigten eine auf Lebenszeit angelegte gleichgeschlechtliche Partnerschaft eingegangen sind. Grundlegende Voraussetzung hierfür ist, dass das betreffende HKL das Rechtsinstitut der gleichgeschlechtlichen Partnerschaft anerkennt und eine solche ermöglicht. Die Beschränkung auf gleichgeschlechtliche Lebenspartner ergibt sich aus der Begründung des Umsetzungsgesetzes zur QRL. Diese beschränkt den nichtehelichen Partner zwar nicht auf den gleichgeschlechtlichen Partner, regelt jedoch, dass die Partnerschaft im Mitgliedstaat der Ehe vergleichbar behandelt wird. Die Gleichstellung gilt in Deutschland nur für gleichgeschlechtliche Paare. Die allgemeinen Voraussetzungen (s 3. Allgemeine Voraussetzungen) und die für Ehegatten geltenden Voraussetzungen (s 4.1.1 – 4.1.3) müssen entsprechend auch von Lebenspartnern erfüllt werden. 4.2 Eltern und andere verantwortliche Erwachsene Für den Ableitungsanspruch der Eltern von ihrem minderjährigen ledigen Kind nach § 26 Abs. 3 AsylG, sind neben den allgemeinen Voraussetzungen (s. 3. Allgemeine Voraussetzungen) folgende Punkte zu beachten: Familienasyl                              5/14                            Stand 02/22
227

   Im Heimatland bestand bereits eine familiäre Lebensgemeinschaft, die jedoch in Deutschland nicht fortgeführt oder wiederaufgenommen werden muss. Bei der Feststellung des Bestands der Lebensgemeinschaft im Herkunftsland handelt es sich um ein wesentliches Prüfungskriterium zur Verhinderung der missbräuchlichen Erlangung eines abgeleiteten Schutzstatus.    Die Einreise nach Deutschland sowie das Asylgesuch erfolgten noch zum Zeitpunkt 3           4 der Minderjährigkeit und Ledigkeit des sich ebenfalls im Bundesgebiet aufhaltenden schutzberechtigten Kindes, wobei die Minderjährigkeit und Ledigkeit zum Zeitpunkt der Entscheidung nicht mehr gegeben sein müssen.    Die Schutzzuerkennung des stammberechtigten Kindes darf nicht auf Gründen beruhen, die erst mit Volljährigkeit des Kindes eingetreten sind (z.B. eintretende Wehrpflicht).    Das Innehaben und Wahrnehmen der Personensorge für das schutzberechtigte Kind muss zum Zeitpunkt des Asylgesuchs vorliegen. Das Sorgerecht umfasst u.a. die Personensorge. Im Hinblick auf Vaterschaftsanerkennungen ist darauf zu achten, dass diese alleine nicht das Vorliegen einer Personensorgeberechtigung bewirkt. Bzgl. des Sorgerechts muss daher geprüft werden, ob der Antragsteller, an den abgeleitet werden soll, tatsächlich sorgeberechtigt ist. Zur elterlichen Sorge im Übrigen s. Asylantragstellung für Minderjährige.    Der Antragsteller muss vor der Anerkennung des Stammberechtigten eingereist sein oder den Antrag unverzüglich nach Einreise gestellt haben (s. 4.4 Unverzügliche Antragstellung) Auf der Flucht (auch im Mitgliedstaat) oder in Deutschland nachgeborene Kinder können nur dann Schutz vermitteln, wenn die Schwangerschaft schon im HKL bestand. Zusätzlich zu o.g. Bedingungen ist für den Vater und die Geschwister weitere Voraussetzung der Bestand der familiären Lebensgemeinschaft mit der werdenden Mutter im HKL; die Mutter hat zwangsläufig eine natürliche Verbindung zur Leibesfrucht. Vater ist nach § 1592 BGB, wer im Zeitpunkt der Geburt mit der Mutter des Kindes verheiratet ist, dessen Vaterschaft gerichtlich festgestellt wurde, oder der die Vaterschaft anerkannt hat. Auf die biologische Vaterschaft kommt es nicht an. Eine beurkundete Vaterschaft kann von Seiten der Behörde nicht angefochten werden, sondern muss als gegeben zu Grunde gelegt werden. Enkelkinder, Kinder eines „anderen Erwachsenen“ oder Kinder von Geschwistern sind nicht von der Regelung umfasst. 3 EuGH Urteil v. 09.09.2021, C-768/19 4 BVerwG Urteil v. 25.11.2021, 1 C 4.21 Familienasyl                              6/14                               Stand 02/22
228

Die obigen Ausführungen zu Eltern gelten entsprechend auch für andere verantwortliche Erwachsene. Dies sind i.S.d. § 26 Abs. 3 AsylG Personen, die nach deutschem Recht für den Minderjährigen verantwortlich sind und auch bereits im HKL in ähnlicher Weise für ihn verantwortlich waren. Verantwortlichkeit nach deutschem Recht setzt in diesem Fall eine gerichtliche Entscheidung zur Personensorge sowie deren Ausübung zumindest zum Zeitpunkt ihres Asylgesuchs in Deutschland voraus (z.B. Pflegschaft, Vormundschaft). 4.3 Geschwister Bei dem Ableitungsanspruch eines (Halb-)Geschwisterteils von einem schutzberechtigten Geschwisterteil nach § 26 Abs. 3 Satz 2 AsylG gelten die unter vorangegangener Ziff. 4.2 aufgeführten Voraussetzungen mit der Ergänzung, dass neben dem stammberechtigten 5 auch das ableitende Geschwisterteil im Zeitpunkt des Asylgesuchs minderjährig und 6 ledig ist sowie der Einschränkung, dass keine Personensorge vorliegen muss. Stiefgeschwister können mangels Verwandtschaft keinen Schutz voneinander ableiten. 4.4 Unverzügliche Antragstellung Für Ehegatten/Lebenspartner, Eltern/andere Personensorgeberechtigte sowie ledige minderjährige Geschwister von stammberechtigten Minderjährigen setzt die Gewährung von Familienschutz nach § 26 Abs. 1 Nr. 3 bzw. Abs. 3 Nr. 3 AsylG voraus, dass sie vor der Anerkennung des Stammberechtigten eingereist sind oder den Asylantrag unverzüglich nach der Einreise gestellt haben. Für minderjährige ledige Kinder des Stammberechtigten gelten diese Vorgaben nicht. Die Regelung zur unverzüglichen Antragstellung im AsylG bezieht sich auf das Asylgesuch nach § 13 AsylG. Unverzüglich ist eine Asylantragstellung, wenn sie entsprechend § 121 BGB ohne schuldhaftes Zögern erfolgt. Dafür ist grds. eine Frist von zwei Wochen (ab Einreise) zu 7 Grunde zu legen. Ein späterer Asylantrag kann noch rechtzeitig angesehen werden, wenn besondere Umstände vorlagen, die eine rechtzeitige Antragstellung verhinderten. Ausreichend ist daher z.B. auch, wenn der Antragsteller innerhalb der Frist Kontakt zu einem Rechtsberater aufgenommen hat, um sich über die Rechtslage zu informieren. Erfolgt die Asylantragstellung dann unverzüglich nach der Beratung, ist dies als rechtzeitig anzusehen. 5 EuGH Urteil v. 09.09.2021, C-768/19 6 BVerwG Urteil v. 25.11.2021, 1 C 4.21 7 BVerwG -Urt. V.13.05.1997, 9 C 35.96 Familienasyl                             7/14                              Stand 02/22
229

Die Feststellung einer unverzüglichen Antragstellung hängt nicht davon ab, ob behördlicherseits zu den Möglichkeiten der Antragstellung belehrt wurde. Eine behördliche 8 Hinweis- und Belehrungspflicht besteht in diesem Zusammenhang nicht. Besonderheiten         gelten    für   Asylanträge von  Familienmitgliedern,   die    durch Familienzusammenführung (d.h. mit Zustimmung der ABH und Visum) nach Deutschland gekommen sind. Grundsätzlich ist beim Familiennachzug eine Antragstellung nicht vorgesehen, da die ABH einen Aufenthaltstitel ausstellt. Wenn dennoch ein Antrag gestellt wird, kann Familienschutz ebenfalls nur bei unverzüglicher Antragstellung gewährt werden. In dieser Fallkonstellation ist jedoch erst von einem schuldhaften Zögern (d.h. keiner Unverzüglichkeit) und damit einer verspäteten Antragstellung auszugehen, wenn der Asylantrag nicht innerhalb von drei Monaten nach der Einreise gestellt wird. 4.5 Kinder Für den Ableitungsanspruch eines Kindes von einem Elternteil nach § 26 Abs. 2 AsylG bestehen als Voraussetzungen lediglich die unanfechtbare, nicht zu widerrufende oder zurückzunehmende Anerkennung der Eltern/eines Elternteils und die Minderjährigkeit 9 sowie Ledigkeit des Kindes im Zeitpunkt des formlosen Asylgesuchs (§ 13 Abs. 1 AsylG). Kinder eines Stammberechtigten sind eheliche, nicht-eheliche und adoptierte Kinder. Enkelkinder, Kinder eines „anderen Erwachsenen“ oder Kinder von Geschwistern sind nicht von der Regelung umfasst. Kinder aus Mehrehen können grds. von beiden Elternteilen Schutz ableiten, soweit diese selbst Stammberechtigte sind. Kinder eines Stammberechtigten sind daher z.B. familienschutzberechtigt, wenn sie zwar unterschiedliche Mütter haben, ihren Anspruch aber vom gemeinsamen Vater als Stammberechtigten ableiten. Ist die Mutter eines Kindes Stammberechtigte, können die Kinder aus einer anderen Ehe ihres Mannes mangels Verwandtschaft jedoch keinen Familienschutz über diese ableiten. 8 BayVGH, Beschl. v. 17.01.19, 20 ZB 18.32762 9 EuGH Urteil v. 09.09.2021, C-768/19 Familienasyl                                  8/14                         Stand 02/22
230

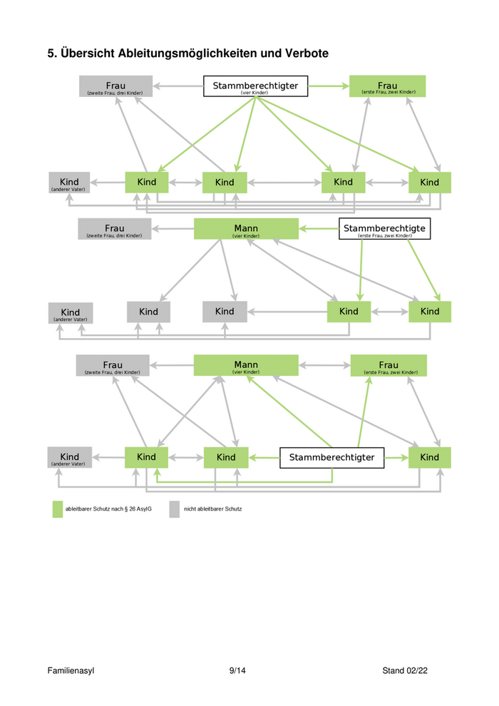
5. Übersicht Ableitungsmöglichkeiten und Verbote Familienasyl                   9/14              Stand 02/22
231

6. Wegfall des Schutzes Eigene Ansprüche des Ausländers können auch (siehe hierzu unter Ziff. 2. Eigene Schutzgründe) dann zum Zug kommen, wenn der Schutz beim Stammberechtigten erlischt, widerrufen oder zurückgenommen wird. Beispielsweise ist bei einer Aufhebung der positiven Entscheidung beim Stammberechtigten im Rahmen eines Widerrufsverfahrens immer im Rahmen eines eigenen Widerrufsverfahrens bei den Personen mit abgeleitetem Schutz zu prüfen, ob eigene Gründe vorliegen oder ob in Folge der Aufhebungsentscheidung beim Stammberechtigten auch hier eine Widerrufsentscheidung zu treffen ist. Der Schutzstatus des Stammberechtigten und des Ausländers mit abgeleitetem Schutz sind nicht akzessorisch, denn der abgeleitete Schutz erlischt nicht automatisch mit dem Wegfall des Schutzes beim Stammberechtigten. Eine Person, die von einem Stammberechtigten Familienschutz ableiten kann, hat zeitgleich keinen Anspruch mehr von einem weiteren Stammberechtigten abzuleiten. Dass noch weitere Ableitungsmöglichkeiten bestehen, wirkt sich erst im Falle eines Widerrufs/einer Rücknahme des Schutzes des ersten Stammberechtigten aus. In diesem Fall ist das Familienmitglied durch § 73 Abs. 2b S. 2 AsylG vor einem Widerruf/einer Rücknahme des Familienschutzes geschützt, solange der Familienschutz noch von einem anderen Stammberechtigten abgeleitet werden kann. 7. Ausschluss Der Ausschluss der Gewährung von Familienasyl wird in § 26 Abs. 4 AsylG geregelt. Ein Anspruch auf internationalen Schutz von Familienangehörigen besteht neben den in § 26 Abs. 4 AsylG genannten Fällen auch dann nicht, wenn bei dem Familienangehörigen ein Ausschlussgrund nach § 4 Abs. 2 AsylG erfüllt ist. 8. Prüfung Schutzberechtigung des Stammberechtigten/Widerruf Widerruf und Rücknahme werden im Folgenden nur als „Widerruf“ bezeichnet 8.1 Allgemeines Wird ein Asylantrag gestellt und sind die Voraussetzungen für Familienschutz nach § 26 AsylG erfüllt, ist vom zuständigen Entscheider zunächst zu prüfen, ob beim Stammberechtigten u.U. die Schutzberechtigung nach § 72 AsylG erloschen ist. Familienasyl                            10/14                             Stand 02/22
232

Die Prüfung und Entscheidung über einen Widerruf im Verfahren des Stammberechtigten erfolgt unabhängig von der Regelung in § 73 Abs. 2a AsylG, nach der eine entsprechende Prüfung spätestens nach drei Jahren zu erfolgen hat (Regelüberprüfung). Aus dem eigenständigen Charakter dieser Inzidentprüfung nach § 26 AsylG folgt, dass diese Prüfung in den Fällen, in denen entschieden wird, kein Widerrufsverfahren einzuleiten, nicht gem. § 73 Abs. 2a S. 5 AsylG dazu führt, dass eine spätere Entscheidung nach § 73 Abs. 1 bzw. 2 AsylG grundsätzlich im Ermessen steht. Die Regelung des § 73 Abs. 2a S. 5 AsylG setzt voraus, dass beim Stammberechtigten eine originäre Prüfung und keine Inzidentprüfung erfolgt ist. Die nachfolgenden Regelungen gelten auch, wenn beim Stammberechtigten bereits die Regelüberprüfung durchgeführt wurde. Sofern mehrere Familienangehörige für eine Stammberechtigung in Betracht kommen, ist es nicht erforderlich, für alle Familienmitglieder eine Überprüfung der Schutzberechtigung vorzunehmen. 8.2 Zuständigkeit Zuständig für die Bearbeitung ist das Referat, das über den Asylantrag des Familienangehörigen zu entscheiden hat. 8.3 Widerrufsprüfung Die Prüfung, ob Widerrufsgründe vorliegen, erfolgt grundsätzlich nur in der Akte des Stammberechtigten. Die vorzunehmende Prüfung erfolgt nur an Hand der Verfahrensakte(n) und allgemein zugänglicher Informationen; eine Nachfrage bei anderen Behörden oder dem Ausländer selbst ist nicht erforderlich. Ergibt die Prüfung, dass keine Gründe für die Einleitung eines Widerrufsverfahrens gegeben sind, ist das Ergebnis der Prüfung nur in der Akte des Stammberechtigten festzuhalten (D1821 „Prüfung_WR/RÜ_FamAsyl“) und über den Antrag des Familienangehörigen in dessen Akte zu entscheiden. Liegen hingegen Gründe für die Einleitung eines Widerrufsverfahrens vor, wird für den Stammberechtigten eine Akte „Widerruf/Rücknahme“ angelegt. Zuständig für die Bearbeitung des Widerrufsverfahrens ist grundsätzlich das Referat, das über den Asylantrag des Familienangehörigen entscheidet. Ausnahmsweise ist das Widerrufsreferat in    den     im     Kapitel   „Widerruf/Rücknahme“      der   DA-Asyl    unter    Ziff. 2. „Bearbeitungszuständigkeiten“ aufgeführten Fallkonstellationen für die Weiterbearbeitung des Widerrufsverfahrens zuständig. Die Akte ist entsprechend abzugeben; die Familienasyl                               11/14                            Stand 02/22
233

Zur nächsten Seite