GFPA

Dieses Dokument ist Teil der Anfrage „Gewerbegebiets- und Industriegebietsflächenpotentialstudie für Stadt und Landkreis Kaiserslautern

/ 98
PDF herunterladen
Abbildung 25: Mobilisierungsmodelle Kartell- und Vergaberecht: Regelungen des europäischen Kartell- und Vergaberechts sind bei einer Gründung einer (gemischt-)gesell- schaftlichen Firma – zwischen einer Kommune /Zweckverband (und Privaten) - in der Organisationsform einer GmbH, einer GmbH & Co.KG, einer Kommanditgesellschaft (KG) a.A. (auf Aktien) oder einer Aktiengesell- schaft (AG) zunächst nicht zu beachten. Hier gilt die gesellschaftliche Vertragsfreiheit in vollem Umfang, dem- zufolge das Zusammenfinden von Gesellschaftern aus der öffentlichen (und der privaten) Wirtschaftssphäre frei und ausschließlich unter den Gesichtspunkten der Kompetenz und des Vertrauens der Gesellschafter zu- einander erfolgen kann. Insoweit ist der Zweckverband frei in der Entscheidung ob:     er überhaupt zur Erfüllung der anstehenden Aufgabe eine Gesellschaft gründet oder sich an ihr be- teiligt     er diese im Bedarfsfall als 100 % Gesellschafter gründet und hält     er diese – alternativ - im Verbund mit anderen öffentlichen Aufgabenträgern aus der kommunalen Familie oder mit sonstigen Anstalten des öffentlichen Rechts letztlich als 100 % öffentlich dominierte Gesellschaft gründet und welche Anteile und Mehrheitsverhältnisse darin gelten,     er diese – alternativ zum Vorgenannten - im Verbund mit anderen privaten Gesellschaftern gründet und welche Anteile und Mehrheitsverhältnisse darin gelten. Einzig ausschlaggebend sind Erwägungen zur Opportunität und Leistungsangemessenheit in deren Folge der Gesellschaftszweck mit den dafür absehbar bereit zu stellenden Mitteln auch erreicht werden kann. Ebenso bedeutsam sind steuerrechtliche sowie finanzoptimierte Gesichtspunkte sowie nicht zuletzt Aspekte der Kon- trolle und Aufsicht. 93
94

Während der Zweckverband bei der Partnerwahl der Mitgesellschafter einer Gewerbeflächenentwicklungs- gesellschaft insoweit (vertrags-)frei ist, ergeben sich bei einer durch öffentliche Gesellschafter (> 51 % Gesell- schaftsanteile einer Mischgesellschaft) induzierten Klassifizierung als öffentlicher Auftraggeber im Sinne des GWB Beschränkungen hinsichtlich der Übernahme und Durchführung der operativen Geschäftstätigkeit. Hier sind folgende Fälle zu unterscheiden:    der Zweckverband übernimmt in Eigenregie die operative Geschäftsführung in der Gesellschaft – hier stellen sich zumeist Effizienz- und Renditefragen und es ist zu klären, ob der Zweckverband die fachlichen Voraussetzungen zur Geschäftsführung / Abwicklung stellen kann und inwieweit ein sol- ches Modell tatsächliche Vorteile gegenüber dem klassischen Verwaltungshandeln induziert,    eine Geschäftsbesorgung wird (fremd) vergeben – hier gelten Vergabevorschriften eines öffentli- chen Dienstleistungsauftrages – europaweit dann, insoweit der Schwellenwert gem. VgV i.V.m. VOF überschritten ist,    (private Gesellschafter) oder andere Gesellschaften aus dem „kommunalen Konzern“ übernehmen die operative Geschäftsführung. Soweit private Gesellschafter Dienstleistungsfunktionen für den öffentlichen Auftraggeber übernehmen, ist dies ein vergaberechtspflichtiger Vorgang. Hier bietet sich die Ausverhandlung eines Geschäftsbesorgungs- rahmenvertrages zwischen der Gesellschaft und den oder einem oder mehreren der privaten Gesellschaftern an, der ein Abrufleistungsbild und entsprechende Honorarangebote der privaten Gesellschafter an die Ge- sellschaft enthält. Im Ergebnis kann festgehalten werden, dass – entsprechende Vertragsstrukturen vorausgesetzt - zur Grün- dung einer Zweckgesellschaft (z.B. „Gewerbeflächenentwicklungsgesellschaft Wirtschaftsraum Kaiserslau- tern“):    der Zweckverband frei in der Wahl seiner (privaten) und sonstigen öffentlichen Partner ist,    zur Inanspruchnahme von öffentlichen Förderungen und Subventionen und aus Gründen des Allge- meinwohls die Konstruktion als öffentlicher Auftraggeber anzustreben ist. 8.3     (Öffentliche) Zweckgesellschaft für den Wirtschaftsraum Kaiserslautern für Erwerb, Ent- wicklung und Betrieb der Gewerbeflächen Im Wirtschaftsraum Kaiserslautern sind folgende organisatorische Voraussetzungen / Bestandsstrukturen zur Gründung einer vollständig öffentlich getragenen „Gewerbeflächenentwicklungsgesellschaft Wirtschafts- raum Kaiserslautern“ gegeben:    WFK – Wirtschaftsförderungsgesellschaft Stadt / Landkreis Kaiserslautern – paritätisch getragen durch die beiden Gebietskörperschaften (gem. Geschäftszweck ausgerichtet als Management- und Vermarktungsgesellschaft ohne eigene investive Tätigkeiten und Ressourcen)    Zwei regionale Kreditinstitute mit jeweils kommunaler Gewährsträgerschaft wie KSK – Kreisspar- kasse Kaiserslautern und SSK – Stadtsparkasse Kaiserslautern gegenwärtig in Sondierungsgesprä- chen zur Vertiefung geschäftlicher Gemeinschaftstätigkeiten (gem. Geschäftszweck zentraler Fi- nanzakteur für die regionale Wirtschaft und Hausbank für die Ausreichung staatlicher Mittel und Titel (ISW, KfW, GRW etc.) an den (gewerblichen) Endkunden    SWK – Stadtwerke Kaiserslautern Versorgung AG u.a. mit der Tochtergesellschaft WVE – Westpfäl- zische Ver- und Entsorgungsgesellschaft .- aktiv auf den Geschäftsfeldern Ver- und Entsorgung, Pla- nung und Betrieb regenerativer Energieerzeugungsanlagen sowie Baulandentwicklung für Kommu- nen im Landkreis und in Geschäftsbesorgung für lokale Gemeindewerke 94
95

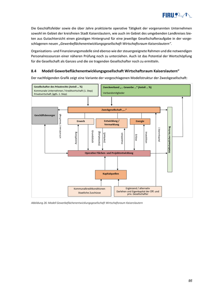
Die Geschäftsfelder sowie die über Jahre praktizierte operative Tätigkeit der vorgenannten Unternehmen sowohl im Gebiet der kreisfreien Stadt Kaiserslautern, wie auch im Gebiet des umgebenden Landkreises bie- ten aus Gutachtersicht einen günstigen Hintergrund für eine jeweilige Gesellschafteraufgabe in der vorge- schlagenen neuen „Gewerbeflächenentwicklungsgesellschaft Wirtschaftsraum Kaiserslautern“. Organisations- und Finanzierungsmodelle sind ebenso wie der steuergeeignete Rahmen und die notwendigen Personalressourcen einer näheren Prüfung noch zu unterziehen. Auch ist das Potential der Wertschöpfung für die Gesellschaft als Ganzes und die sie tragenden Gesellschafter noch zu ermitteln. 8.4     Modell Gewerbeflächenentwicklungsgesellschaft Wirtschaftsraum Kaiserslautern“ Der nachfolgenden Grafik zeigt eine Variante der vorgeschlagenen Modellstruktur der Zweckgesellschaft: Abbildung 26: Modell Gewerbeflächenentwicklungsgesellschaft Wirtschaftsraum Kaiserslautern 95
96

9    Handlungsempfehlungen Für die zukünftige Entwicklung von Gewerbeflächen lassen sich für den Wirtschaftsraum acht zentrale Emp- fehlungen formulieren:     Innen vor Außenentwicklung: Bei der Entwicklung von Industrie- und Gewerbeflächen sollte die Re- vitalisierung und Aktivierung von militärischen/zivilen Brachen, Baulücken und sonstigen Potentia- len einer Neuinanspruchnahme vorgezogen werden. Bestehende Reserveflächen sollten hinsichtlich ihrer Markttauglichkeit untersucht werden.     Nachhaltigkeit: Eine nachhaltige Entwicklung von Industrie- und Gewerbeflächen setzt voraus, dass ökologische, soziale und qualitative Kriterien Berücksichtigung finden und die Entwicklung flächen- effizient erfolgt.     Flächenprofilierung: Bei der Entwicklung von Industrie- und Gewerbeflächen sollten gesamtheitli- che strukturpolitische und strategische Aspekte berücksichtigt werden. Die Neustandorte und/oder Erweiterungen bestehender Standorte sollten auf die Standortbedarfe der Unternehmungen zuge- schnitten sein (Lage, Grundstücksgröße, Grundstückspreise, Autobahnanschluss).     Stadtregionale Zusammenarbeit: Die Zusammenarbeit zwischen der kreisfreien Stadt Kaiserslau- tern und dem Landkreis Kaiserslautern sollte weiterhin gestärkt werden. Hierbei wäre die Entwick- lung einer abgestimmten stadtregionalpolitischen Entwicklungsstrategie für den gemeinsamen Wirtschaftsraum von Vorteil. Dies setzt allerdings die Zustimmung und Willensbekundung der be- troffenen Gebietskörperschaften voraus.     Interkommunale Kooperationsformen: Bei der Entwicklung von Industrie- und Gewerbeflächen sollten interkommunale Kooperationsformen, Zusammenschlüsse und Managementansätze auf re- gionaler Ebene geprüft werden, um die Wirtschaftlichkeit zu erhöhen, die Kosten zu senken und regionalbedeutsame Gewerbestandorte und –schwerpunkte zu entwickeln. Aus gutachterlicher Sicht eignen sich vor allem das Industriegebiet Nord in Kaiserslautern und der Gewerbepark Sembach für eine interkommunale Kooperation.     Bedarfsdeckung und Arrondierung: Eine bedarfsgerechte Entwicklung von Industrie- und Gewerbe- flächen in ausreichender Anzahl und Größe ist Grundvoraussetzung für eine prosperierende Wirt- schaft. Dementsprechend sollten Flächenpotentiale gesichert und entwickelt werden. Da die Reser- veflächen auf absehbare Zeit aufgebraucht sein werden, ist es ratsam, frühzeitig in die Planungen einzusteigen. Auch die potentiellen Anfragen aus der Metropolregion sind hierbei als große Chance zu berücksichtigen. Aus gutachterlicher Sicht werden bis ins Jahr 2040 mindestens 160 Hektar Brut- tobauland benötigt. Die Deckung des Bruttobaulandbedarfs könnte in den abgeleiteten und emp- fohlenen Standortbereichen des Kapitels 4.4 nachgewiesen werden: Abbildung 27: Standörtliche Entwicklungsempfehlung zur Deckung des Bruttobaulandbedarfs (vgl. Kapitel 4.4) 96
97

 Arrondierung und Flächenentwicklung: Um die Kosten der Erschließung zu senken und Synergieef- fekte zu nutzen sollte die Entwicklung neuer Industrie- und Gewerbeflächen im räumlichen Umfeld bestehender und etablierter Gewerbestandorte erfolgen. Aus gutachterlicher Sicht wäre hierbei der Fokus auf das Industriegebiet Nord in Kaiserslautern, das Industriezentrum Westrich in Ramstein- Miesenbach und den Gewerbepark Sembach zu legen (Abbildung 28): Gewerbepark Sembach IG Nord IZW Ramstein- Miesenbach Abbildung 28: Arrondierung bestehender und etablierter Gewerbestandorte  Fortschreibung Regionalplan: Um zukünftig aufwendige Zielabweichungsverfahren zu vermeiden bietet es sich an, die Fortschreibung des Regionalen Raumordnungsplans zu nutzen, um ausgewählte Flächen restriktionsfrei zu stellen. 97
98