da-asyl

Dieses Dokument ist Teil der Anfrage „Dienstanweisung Asyl 2022

/ 595
PDF herunterladen
   Das Innehaben und Wahrnehmen der Personensorge für das schutzberechtigte Kind
    muss zum Zeitpunkt des Asylgesuchs vorliegen. Das Sorgerecht umfasst u.a. die Per-
    sonensorge. Im Hinblick auf Vaterschaftsanerkennungen ist darauf zu achten, dass
    diese alleine nicht das Vorliegen einer Personensorgeberechtigung bewirkt. Bzgl. des
    Sorgerechts muss daher geprüft werden, ob der Antragsteller, an den abgeleitet werden
    soll, tatsächlich sorgeberechtigt ist.
    Zur elterlichen Sorge im Übrigen s. Asylantragstellung für Minderjährige.
   Der Antragsteller muss vor der Anerkennung des Stammberechtigten eingereist sein o-
    der den Antrag unverzüglich nach Einreise gestellt haben (s. 4.4 Unverzügliche Antrag-
    stellung)

Auf der Flucht (auch im Mitgliedstaat) oder in Deutschland nachgeborene Kinder können
nur dann Schutz vermitteln, wenn die Schwangerschaft schon im HKL bestand. Zusätzlich
zu o.g. Bedingungen ist für den Vater und die Geschwister weitere Voraussetzung der Be-
stand der familiären Lebensgemeinschaft mit der werdenden Mutter im HKL; die Mutter hat
zwangsläufig eine natürliche Verbindung zur Leibesfrucht.

Vater ist nach § 1592 BGB, wer im Zeitpunkt der Geburt mit der Mutter des Kindes verhei-
ratet ist, dessen Vaterschaft gerichtlich festgestellt wurde, oder der die Vaterschaft aner-
kannt hat. Auf die biologische Vaterschaft kommt es nicht an. Eine beurkundete Vaterschaft
kann von Seiten der Behörde nicht angefochten werden, sondern muss als gegeben zu
Grunde gelegt werden.
Enkelkinder, Kinder eines „anderen Erwachsenen“ oder Kinder von Geschwistern sind nicht
von der Regelung umfasst.


Die obigen Ausführungen zu Eltern gelten entsprechend auch für andere verantwortliche
Erwachsene. Dies sind i.S.d. § 26 Abs. 3 AsylG Personen, die nach deutschem Recht für
den Minderjährigen verantwortlich sind und auch bereits im HKL in ähnlicher Weise für ihn
verantwortlich waren. Verantwortlichkeit nach deutschem Recht setzt in diesem Fall eine
gerichtliche Entscheidung zur Personensorge sowie deren Ausübung zumindest zum Zeit-
punkt ihres Asylgesuchs in Deutschland voraus (z.B. Pflegschaft, Vormundschaft).


4.3 Geschwister
Bei dem Ableitungsanspruch eines (Halb-)Geschwisterteils von einem schutzberechtigten
Geschwisterteil nach § 26 Abs. 3 Satz 2 AsylG gelten die unter vorangegangener Ziff. 4.2
aufgeführten Voraussetzungen mit der Ergänzung, dass neben dem stammberechtigten




Familienschutz                           6/14                               Stand 07/22
225

auch das ableitende Geschwisterteil im Zeitpunkt des Asylgesuchs minderjährig100 und le-
dig101 ist sowie der Einschränkung, dass keine Personensorge vorliegen muss.
Nachgeborene Kinder können an ihre Geschwister nur dann Schutz vermitteln oder von
diesen erhalten, wenn sowohl die Schwangerschaft als auch eine familiäre Lebensgemein-
schaft der Geschwister mit der werdenden Mutter im HKL bestand.
Stiefgeschwister können mangels Verwandtschaft keinen Schutz voneinander ableiten.



4.4 Unverzügliche Antragstellung
Für Ehegatten/Lebenspartner, Eltern/andere Personensorgeberechtigte sowie ledige min-
derjährige Geschwister von stammberechtigten Minderjährigen setzt die Gewährung von
Familienschutz nach § 26 Abs. 1 Nr. 3 bzw. Abs. 3 Nr. 3 AsylG voraus, dass sie vor der
Anerkennung des Stammberechtigten eingereist sind oder den Asylantrag unverzüglich
nach der Einreise gestellt haben. Für minderjährige ledige Kinder des Stammberechtigten
gelten diese Vorgaben nicht.
Die Regelung zur unverzüglichen Antragstellung im AsylG bezieht sich auf das Asylgesuch
nach § 13 AsylG.
Unverzüglich ist eine Asylantragstellung, wenn sie entsprechend § 121 BGB ohne schuld-
haftes Zögern erfolgt. Dafür ist grds. eine Frist von zwei Wochen (ab Einreise) zu Grunde
zu legen.102 Ein späterer Asylantrag kann noch rechtzeitig angesehen werden, wenn beson-
dere Umstände vorlagen, die eine rechtzeitige Antragstellung verhinderten. Ausreichend ist
daher z.B. auch, wenn der Antragsteller innerhalb der Frist Kontakt zu einem Rechtsberater
aufgenommen hat, um sich über die Rechtslage zu informieren. Erfolgt die Asylantragstel-
lung dann unverzüglich nach der Beratung, ist dies als rechtzeitig anzusehen.
Die Feststellung einer unverzüglichen Antragstellung hängt nicht davon ab, ob behördlicher-
seits zu den Möglichkeiten der Antragstellung belehrt wurde. Eine behördliche Hinweis- und
Belehrungspflicht besteht in diesem Zusammenhang nicht.103
Besonderheiten gelten für Asylanträge von Familienmitgliedern, die durch Familienzusam-
menführung (d.h. mit Zustimmung der ABH und Visum) nach Deutschland gekommen sind.
Grundsätzlich ist beim Familiennachzug eine Antragstellung nicht vorgesehen, da die ABH
einen Aufenthaltstitel ausstellt. Wenn dennoch ein Antrag gestellt wird, kann Familienschutz
ebenfalls nur bei unverzüglicher Antragstellung gewährt werden. In dieser Fallkonstellation
ist jedoch erst von einem schuldhaften Zögern (d.h. keiner Unverzüglichkeit) und damit einer
verspäteten Antragstellung auszugehen, wenn der Asylantrag nicht innerhalb von drei Mo-
naten nach der Einreise gestellt wird.


100
    EuGH Urteil v. 09.09.2021, C-768/19
101
    BVerwG Urteil v. 25.11.2021, 1 C 4.21
102
    BVerwG -Urt. V.13.05.1997, 9 C 35.96
103
    BayVGH, Beschl. v. 17.01.19, 20 ZB 18.32762

Familienschutz                                7/14                          Stand 07/22
226

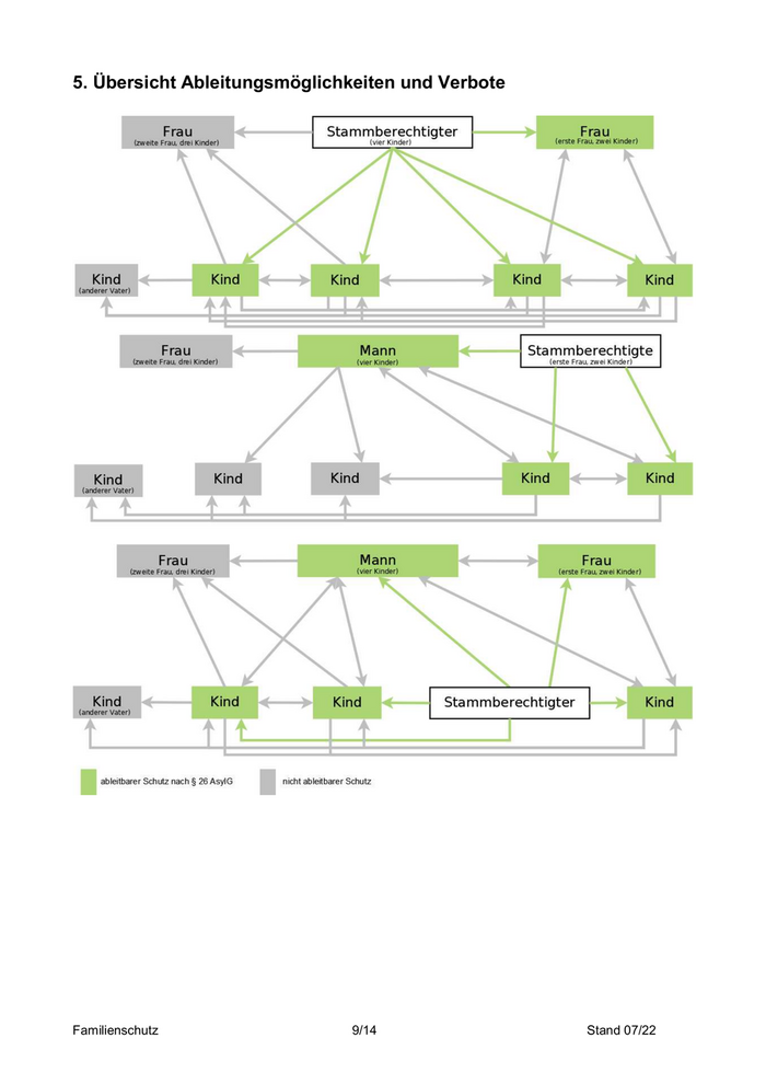
4.5 Kinder
Für den Ableitungsanspruch eines Kindes von einem Elternteil nach § 26 Abs. 2 AsylG be-
stehen als Voraussetzungen lediglich die unanfechtbare, nicht zu widerrufende oder zurück-
zunehmende Anerkennung der Eltern/eines Elternteils und die Minderjährigkeit sowie Le-
digkeit des Kindes im Zeitpunkt des formlosen Asylgesuchs (§ 13 Abs. 1 AsylG).104
Kinder eines Stammberechtigten sind eheliche, nicht-eheliche und adoptierte Kinder.
Enkelkinder, Kinder eines „anderen Erwachsenen“ oder Kinder von Geschwistern sind nicht
von der Regelung umfasst.
Kinder aus Mehrehen können grds. von beiden Elternteilen Schutz ableiten, soweit diese
selbst Stammberechtigte sind. Kinder eines Stammberechtigten sind daher z.B. familien-
schutzberechtigt, wenn sie zwar unterschiedliche Mütter haben, ihren Anspruch aber vom
gemeinsamen Vater als Stammberechtigten ableiten. Ist die Mutter eines Kindes Stammbe-
rechtigte, können die Kinder aus einer anderen Ehe ihres Mannes mangels Verwandtschaft
jedoch keinen Familienschutz über diese ableiten.




104
      EuGH Urteil v. 09.09.2021, C-768/19

Familienschutz                              8/14                          Stand 07/22
227

5. Übersicht Ableitungsmöglichkeiten und Verbote




Familienschutz                9/14                 Stand 07/22
228

6. Wegfall des Schutzes
Eigene Ansprüche des Ausländers können auch (siehe hierzu unter Ziff. 2. Eigene Schutz-
gründe) dann zum Zug kommen, wenn der Schutz beim Stammberechtigten erlischt, wider-
rufen oder zurückgenommen wird.
Beispielsweise ist bei einer Aufhebung der positiven Entscheidung beim Stammberechtigten
im Rahmen eines Widerrufsverfahrens immer im Rahmen eines eigenen Widerrufsverfah-
rens bei den Personen mit abgeleitetem Schutz zu prüfen, ob eigene Gründe vorliegen oder
ob in Folge der Aufhebungsentscheidung beim Stammberechtigten auch hier eine Wider-
rufsentscheidung zu treffen ist. Der Schutzstatus des Stammberechtigten und des Auslän-
ders mit abgeleitetem Schutz sind nicht akzessorisch, denn der abgeleitete Schutz erlischt
nicht automatisch mit dem Wegfall des Schutzes beim Stammberechtigten.
Eine Person, die von einem Stammberechtigten Familienschutz ableiten kann, hat zeitgleich
keinen Anspruch mehr von einem weiteren Stammberechtigten abzuleiten.
Dass noch weitere Ableitungsmöglichkeiten bestehen, wirkt sich erst im Falle eines Wider-
rufs/einer Rücknahme des Schutzes des ersten Stammberechtigten aus. In diesem Fall ist
das Familienmitglied durch § 73 Abs. 2b S. 2 AsylG vor einem Widerruf/einer Rücknahme
des Familienschutzes geschützt, solange der Familienschutz noch von einem anderen
Stammberechtigten abgeleitet werden kann.



7. Ausschluss

Der Ausschluss der Gewährung von Familienasyl wird in § 26 Abs. 4 AsylG geregelt.
Ein Anspruch auf internationalen Schutz von Familienangehörigen besteht neben den in
§ 26 Abs. 4 AsylG genannten Fällen auch dann nicht, wenn bei dem Familienangehörigen
ein Ausschlussgrund nach § 4 Abs. 2 AsylG erfüllt ist.




8. Prüfung Schutzberechtigung des Stammberechtigten/Widerruf
Widerruf und Rücknahme werden im Folgenden nur als „Widerruf“ bezeichnet


8.1 Allgemeines
Wird ein Asylantrag gestellt und sind die Voraussetzungen für Familienschutz nach § 26
AsylG erfüllt, ist vom zuständigen Entscheider zunächst zu prüfen, ob beim Stammberech-
tigten u.U. die Schutzberechtigung nach § 72 AsylG erloschen ist.
Die Prüfung und Entscheidung über einen Widerruf im Verfahren des Stammberechtigten
erfolgt unabhängig von der Regelung in § 73 Abs. 2a AsylG, nach der eine entsprechende

Familienschutz                         10/14                              Stand 07/22
229

Prüfung spätestens nach drei Jahren zu erfolgen hat (Regelüberprüfung). Aus dem eigen-
ständigen Charakter dieser Inzidentprüfung nach § 26 AsylG folgt, dass diese Prüfung in
den Fällen, in denen entschieden wird, kein Widerrufsverfahren einzuleiten, nicht gem.
§ 73 Abs. 2a S. 5 AsylG dazu führt, dass eine spätere Entscheidung nach § 73 Abs. 1 bzw.
2 AsylG grundsätzlich im Ermessen steht. Die Regelung des § 73 Abs. 2a S. 5 AsylG setzt
voraus, dass beim Stammberechtigten eine originäre Prüfung und keine Inzidentprüfung
erfolgt ist.
Die nachfolgenden Regelungen gelten auch, wenn beim Stammberechtigten bereits die Re-
gelüberprüfung durchgeführt wurde.
Sofern mehrere Familienangehörige für eine Stammberechtigung in Betracht kommen, ist
es nicht erforderlich, für alle Familienmitglieder eine Überprüfung der Schutzberechtigung
vorzunehmen.


8.2 Zuständigkeit
Zuständig für die Bearbeitung ist das Referat, das über den Asylantrag des Familienange-
hörigen zu entscheiden hat.


8.3 Widerrufsprüfung
Die Prüfung, ob Widerrufsgründe vorliegen, erfolgt grundsätzlich nur in der Akte des Stamm-
berechtigten.
Die vorzunehmende Prüfung erfolgt nur an Hand der Verfahrensakte(n) und allgemein zu-
gänglicher Informationen; eine Nachfrage bei anderen Behörden oder dem Ausländer selbst
ist nicht erforderlich.
Ergibt die Prüfung, dass keine Gründe für die Einleitung eines Widerrufsverfahrens gegeben
sind, ist das Ergebnis der Prüfung nur in der Akte des Stammberechtigten festzuhalten
(D1821 „Prüfung_WR/RÜ_FamAsyl“) und über den Antrag des Familienangehörigen in des-
sen Akte zu entscheiden.
Liegen hingegen Gründe für die Einleitung eines Widerrufsverfahrens vor, wird für den
Stammberechtigten eine Akte „Widerruf/Rücknahme“ angelegt. Zuständig für die Bearbei-
tung des Widerrufsverfahrens ist grundsätzlich das Referat, das über den Asylantrag des
Familienangehörigen entscheidet. Ausnahmsweise ist das Widerrufsreferat in den im Kapi-
tel „Widerruf/Rücknahme“ der DA-Asyl unter Ziff. 2. „Bearbeitungszuständigkeiten“ aufge-
führten Fallkonstellationen für die Weiterbearbeitung des Widerrufsverfahrens zuständig.
Die Akte ist entsprechend abzugeben; die Zuständigkeit für die Entscheidung im Verfahren
des Familienangehörigen bleibt davon unberührt.




Familienschutz                          11/14                              Stand 07/22
230

Liegen die Voraussetzungen für den Familienschutz nach § 26 AsylG vor und ist beim
Stammberechtigten bereits die Anlage einer Widerrufsakte erfolgt, ist diese Prüfung grund-
sätzlich zunächst (also vor der Entscheidung über den Familienangehörigen) entsprechend
der DA-Asyl „Widerruf/Rücknahme“ abzuschließen, so dass eine Inzidentprüfung in der Akte
des Stammberechtigten nicht in Betracht kommt.
Ausnahmsweise kann eine Inzidentprüfung in der Akte des Stammberechtigten mit an-
schließender Entscheidung über den Asylantrag des Familienangehörigen in den Fällen er-
folgen,
- in denen die Identität des Stammberechtigten im Asylverfahren auf Grund der Vorlage
    von echten (d.h. geprüften) Personaldokumenten geklärt wurde; dies umfasst vor allem
    auch die Verfahren, in denen echte Personaldokumente vorgelegen haben, aber die
    unterbliebene Anhörung im Widerrufsverfahren noch nachzuholen ist (Verfahren von
    eritreischen, irakischen und syrischen Staatsangehörigen, die im schriftlichen Verfahren
    entschieden wurden).
- in denen bei den HKL Syrien, Irak und Eritrea eine Anhörung vor dem Bundesamt statt-
    gefunden hat.
- in denen die positive Entscheidung auf einer gerichtlichen Verpflichtungsentscheidung
    beruht, da die Gerichte sich von der Glaubhaftigkeit des Ausländers zu seiner Identität
    und Herkunft überzeugt haben.


8.4 Abschließende Hinweise
Sofern in einem Gerichtsverfahren die im Aufhebungsverfahren des Stammberechtigten
vom Bundesamt getroffene Entscheidung, die asylrechtliche Anerkennung zu widerrufen
bzw. zurückzunehmen, unanfechtbar aufgehoben werden sollte, ist zu prüfen, ob im Ver-
fahren des Familienangehörigen eine Abhilfeentscheidung zu treffen ist.
Im Übrigen sind die Regelungen des Kapitels „Widerruf/Rücknahme“ zu beachten.


9. Verhältnis zu anderen Regelungen

9.1 Drittstaatenregelung
Eine Einreise von Familienangehörigen i.S.d. § 26 AsylG über einen sicheren Drittstaat steht
auch der Gewährung von Familienasyl entgegen, soweit die Voraussetzungen des § 26a
AsylG vorliegen. Durch § 31 Abs. 4 AsylG, wonach in den Fällen des § 26 Abs. 1 bis 4 AsylG
der § 26 Abs. 5 AsylG unberührt bleibt, wird klargestellt, dass die Einreise aus einem siche-
ren Drittstaat der Gewährung von internationalem Schutz für Familienangehörige im Sinne
des § 26 AsylG nicht entgegensteht. Internationalen Schutz erhalten also auch Familienan-
gehörige, die über einen sicheren Drittstaat zu einem bereits im Bundesgebiet befindlichen
Stammberechtigten einreisen, unabhängig davon, ob eine Rückführung in den sicheren


Familienschutz                           12/14                               Stand 07/22
231

Drittstaat möglich wäre. Ein Schutzberechtigtenbescheid (Drittstaatenbescheid) nach §§
26a, 34a AsylG mit einer Abschiebungsanordnung in den sicheren Drittstaat ergeht nicht.


9.2 Dublinverfahren
Reisen Familienangehörige im Sinne des § 26 AsylG über einen EU-Mitgliedstaat zu einem
Stammberechtigten in das Bundesgebiet ein und ist gemäß der Dublin III-VO die Bundes-
republik Deutschland für die Durchführung des Asylverfahrens zuständig, findet die Dritt-
staatenregelung nach § 26a Abs. 1 S. 3 Nr. 2 AsylG keine Anwendung, so dass auch die
Gewährung von Familienschutz für Familienangehörige nicht ausgeschlossen ist.


9.3 Unzulässigkeit gem. § 29 AsylG
§ 29 Abs. 1 AsylG enthält einen Katalog von Unzulässigkeitstatbeständen. Diese schließen
eine Zuerkennung von abgeleitetem Familienschutz jedoch nur zum Teil aus.


Anwendungsvorrang von § 29 Abs. 1 AsylG:
§ 29 Abs. 1 Nr. 1 a) AsylG ist im Bereich des Familienschutzes vorrangig anwendbar, da
sich die Zuständigkeit eines anderen Staates hier direkt aus der Dublin III-VO ergibt, die
Anwendungsvorrang vor der nationalen Rechtsnorm genießt.
§ 29 Abs. 1 Nr. 5 AsylG stellt nicht auf die Zuständigkeit eines anderen Staates, sondern
die (nicht vorhandene materielle) Schutzberechtigung des Antragstellers ab und ist daher
ebenfalls vorrangig anwendbar.
In beiden Fällen ist sowohl eine Schutzgewährung aus eigenem Recht als auch die Zuer-
kennung von abgeleitetem Familienschutz ausgeschlossen.


Anwendungsvorrang § 26 AsylG:
Die Tatbestände des § 29 Abs. 1 Nr. 1 b) – Nr. 4 AsylG schließen nach § 26 AsylG abgelei-
teten Familienschutz nicht aus.105 Denn die mit § 26 AsylG u.a. verfolgten Ziele, Schutz der
Familie und Förderung der Integration der Familienangehörigen, sind gewichtiger als die
Zuständigkeit eines anderen Staates.106 Daher ist § 26 AsylG vorrangig anzuwenden. Der
Antrag selbst bleibt jedoch unzulässig, womit eine (ggf. überschießende) Schutzgewährung
aus eigenem Recht weder zu prüfen noch zu gewähren ist.
Zur Ableitung eines Schutzes von Familienangehörigen, denen im Ausland Schutz gewährt
wurde s.a. Kapitel Unzulässige Anträge.



105
      Zur Begründung stehen die Textbausteine 530 ff. zur Verfügung
106
      vgl. BVerwG, Urt. v. 17.11.2020 – 1 C 8.19

Familienschutz                                   13/14                      Stand 07/22
232

10. Gerichtshängigkeit, Folgeantrag
Nach Verwaltungsstreitverfahren, in denen zu Gunsten des Stammberechtigten eine Ver-
pflichtungsentscheidung ergangen ist, das Verfahren der Familienangehörigen vom Gericht
aber nicht abgetrennt und deren Klage rechtskräftig abgewiesen wurde, gilt für den Fall ihrer
Folgeantragstellung:
Soweit eine Abhilfeentscheidung vor Eintritt der Unanfechtbarkeit der Asylablehnung der
Familienangehörigen (versehentlich) unterblieben ist, kann einem Folgeantrag eine nach
der Ablehnung eingetretene Volljährigkeit der Kinder des Stammberechtigten nicht als
Grund für die Verweigerung des Familienasyls entgegengehalten werden.




Familienschutz                           14/14                               Stand 07/22
233

Dienstanweisung
                                    Asylverfahren




Familieneinheit nach § 14a AsylG

Vorbemerkung: Eine Fiktion kommt nur zum Tragen, wenn für ein Kind nicht ausdrücklich
mündlich oder schriftlich ein gesonderter Asylantrag gestellt wird.



1. Antragsfiktion bei Aufenthalt ohne Aufenthaltstitel (§ 14a Abs. 1)
Halten sich zum Zeitpunkt der Asylantragstellung Kinder eines Ausländers im Bundesgebiet
auf, die
   ledig und minderjährig sind,
   weder freizügigkeitsberechtigt sind noch einen Aufenthaltstitel besitzen und
   zuvor noch keinen Asylantrag gestellt haben,
gilt für sie auch ohne ausdrücklichen Antrag mit der Asylantragstellung der Eltern (eines
sorgeberechtigten Elternteils) ein Asylantrag als gestellt.
Diese Antragsfiktion gilt unabhängig davon, ob das Bundesamt Kenntnis von der
Anwesenheit eines Kindes hat. Erlangt das Bundesamt erst später Kenntnis, gilt daher auch
für das Kind das Datum der Asylantragstellung der Eltern.
Hinweis: Aktenanlage/Aufnahme in die Akte der Eltern, Erfassung des Vertreters,
Aktenführung s. DA-AVS).
Um Verzögerungen zu vermeiden, sollen die Verfahren der Eltern und Kinder möglichst ge-
meinsam oder zumindest sobald als möglich und zwar von ein und demselben Entscheider
bearbeitet werden. Gleiches gilt auch für etwaige Folgeanträge der Eltern, soweit die sons-
tigen Voraussetzungen des § 14a erfüllt sind.



2. Nachträgliche Einreise/Geburt eines Kindes (§ 14a Abs. 2)

2.1 Anzeigepflicht
Reist ein minderjähriges lediges Kind nach der Asylantragstellung der Eltern (eines sorge-
berechtigten Elternteils) ins Bundesgebiet ein oder wird es hier geboren, ist dies dem
Bundesamt unverzüglich anzuzeigen, wenn ein Elternteil
   eine Aufenthaltsgestattung besitzt, also sich im Asylverfahren befindet, oder


Familieneinheit (§ 14a AsylG)             1/7                               Stand 09/20
234

Zur nächsten Seite