amtsblatt-01

Dieses Dokument ist Teil der Anfrage „Amtsblätter bis 2018

/ 236
PDF herunterladen
B.2.    Prozess „Lieferende“
                                                                                                                                                              01 2017




Bonn, 11.Januar 2017
                              Darstellung anhand einiger möglicher Szenarien (nicht abschließend):



                              Szenario 1:



                                                                                                          NB: Bestätigung Anmeldung LF3 zum 18.10.2012
                                             NB: Bestätigung LF 2 zum 15.09.2012




                                        02.05.2012                          12.06.2012
                                  L1                                                                                L2                 L3


                                                     14.05.2012                              22.06.2012      15.09.2012         18.10.2012




                                   Anmeldung L2 zum 15.09.2012           Anmeldung L3 zum 18.10.2012
                                                                                                                                                               – Regulierung, Energie –
                                                                                                                                                                                                            Amtsblatt der Bundesnetzagentur
                                                                                                                                                                                          für Elektrizität, Gas, Telekommunikation, Post und Eisenbahnen




                                                                                                                                                         28
                                                                                                                                                              45
45

B.2.    Prozess „Lieferende“
                                                                                                                                                                                           46

                              Erläuterung:
                              Ursprünglich ist Lieferant L1LF1 der EntnahmestelleMarktlokation zugeordnet. Am 02.05.2012 geht beim NB eine Anmeldung des L2LF2 für den Lieferbe-
                              ginntermin 15.09.2012 ein. Der NB prüft, ob am 15.09.2012 noch eine aktive Zuordnung eines anderen Lieferanten vorliegt. Da dies vorliegend der Fall ist
                              (hier wird unterstellt, dass L1LF1 noch kein Lieferende gemeldet hat), übermittelt NB an L1LF1 eine Abmeldungsanfrage, auf die L1LF1 mit einer Abmel-
                              dung zum 14.09.2012 reagiert. Damit liegen die Voraussetzungen zur Belieferung durch L2LF2 zum 15.09.2012 vor.
                              Am 12.06.2012 geht beim NB die Anmeldung des L3LF3 für den Lieferbeginntermin 18.10.2012 ein. Der NB prüft wiederum, ob nach aktueller Datenlage
                              zu dem vom L3LF3 gewünschten Lieferbeginntermin ein anderer Lieferant zugeordnet ist bzw. sein wird. Dies ist L2LF2. Der NB übermittelt an L2LF2 da-
                              raufhin eine Abmeldungsanfrage. Hier wird unterstellt, dass L2LF2 auf die Anfrage nicht reagiert. Es erfolgt daher die ZwangsabmeldungMitteilung über die
                              Beendigung der Zuordnung des L2LF2 zum 17.10.2012, L3LF3 wird ab 18.10.2012 zur Belieferung zugeordnet.

                              Szenario 2:



                                                 NB: Bestätigung Anmeldung LF2 zum 15.09.2012                                    NB: Bestätigung Anmeldung LF3 zum 03.08.2012




                                LF1     02.05.2012                       12.06.2012                                           LF3              LF2
                                                     14.05.2012                          22.06.2012                     03.08.2012      15.09.2012


                                  Anmeldung LF2 zum 15.09.2012        Anmeldung LF3 zum 03.08.2012
                                                                                                                                                                                            – Regulierung, Energie –
                                                                                                                                                                                                                                         Amtsblatt der Bundesnetzagentur
                                                                                                                                                                                                                       für Elektrizität, Gas, Telekommunikation, Post und Eisenbahnen




                                                                                                                                                                                      29
                                                                                                                                                                                           01 2017




Bonn, 11.Januar 2017
46

B.2.   Prozess „Lieferende“
                                                                                                                                                     01 2017




Bonn, 11.Januar 2017
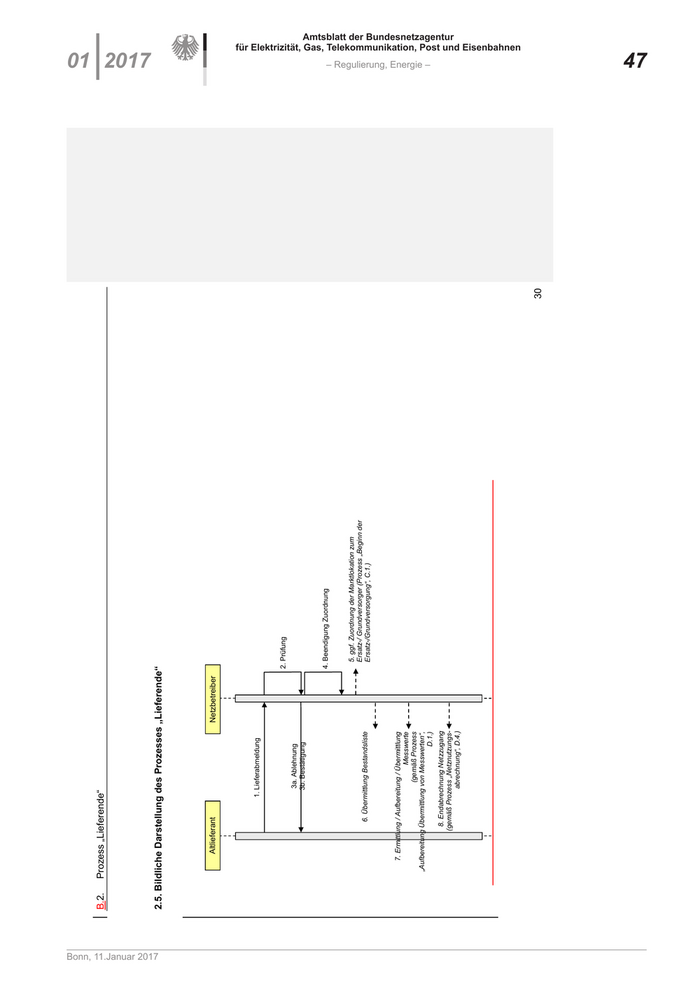
                       2.5. Bildliche Darstellung des Prozesses „Lieferende“




                                    Altlieferant                                Netzbetreiber




                                                       1. Lieferabmeldung


                                                                                                2. Prüfung
                                                         3a. Ablehnung
                                                         3b. Bestätigung


                                                                                                4. Beendigung Zuordnung


                                                                                                 5. ggf. Zuordnung der Marktlokation zum
                                                                                                 Ersatz-/ Grundversorger (Prozess „Beginn der
                                               6. Übermittlung Bestandsliste                     Ersatz-/Grundversorgung“, C.1.)



                                  7. Ermittlung / Aufbereitung / Übermittlung
                                                                  Messwerte
                                                            (gemäß Prozess
                               „Aufbereitung Übermittlung von Messwerten“,
                                                                                                                                                      – Regulierung, Energie –




                                                                        D.1.)
                                             8. Endabrechnung Netzzugang
                                            (gemäß Prozess „Netznutzungs-
                                                                                                                                                                                                   Amtsblatt der Bundesnetzagentur




                                                        abrechnung“, D.4.)
                                                                                                                                                                                 für Elektrizität, Gas, Telekommunikation, Post und Eisenbahnen




                                                                                                                                                30
                                                                                                                                                     47
47

B.2.    Prozess „Lieferende“
                                                                                                                                                                                                   48

                       2.6. Detaillierte Beschreibung


                       Nr.    Sen-   Emp-     Beschreibung des Prozessschrittes   Frist                   Nachrich-   Anmerkungen                                               Gelöschte Zellen
                              der    fänger                                                               tentyp
                       1      ALFA   NB       Übermittlung Abmeldung              Unverzüglich nach       UTILMD      Der Altlieferant meldet beim Netzbetreiber die Zuord-
                                                                                  Vorliegen des Ab-                   nung der EntnahmestelleMarktlokation zum Abmeldeda-
                                                                                  meldegrundes.                       tum ab.


                                                                                  Im Fall des Lieferan-               Der Altlieferant teilt mit, ob die Abmeldung anlässlich
                                                                                  tenwechsels mindes-                 eines Lieferantenwechsels oder anlässlich einer sonsti-
                                                                                  tens 7 WT vor dem                   gen Beendigung der Belieferung der Entnahmestelle-
                                                                                  Abmeldedatum.                       Marktlokation erfolgt.


                       2      NB              Prüfung der Abmeldung               Unverzüglich nach       -           Der Netzbetreiber prüft die eingegangene Abmeldung.
                                                                                  Eingang der Abmel-
                                                                                  dung
                                                                                                                      Im Fall des Lieferantenwechsels prüft er insbesondere
                                                                                                                      die Einhaltung der Vorlauffrist bis zum Abmeldedatum.
                       3a     NB     ALFA     Ablehnung der Abmeldung             Unverzüglich, jedoch    UTILMD      Ablehnung der Abmeldung aufgrund der vorangegange-
                                                                                  spätestens bis zum                  nen Prüfung.
                                                                                  Ablauf des 3. WT
                                                                                  nach Eingang der
                                                                                  Abmeldung                           Der Grund der Ablehnung ist anzugeben.
                                                                                                                                                                                                    – Regulierung, Energie –




                                                                                                                      Als Grund bei Lieferantenwechselvorgängen kommt
                                                                                                                      insbesondere in Betracht: Weniger als 7 WT zwischen
                                                                                                                                                                                                                                                 Amtsblatt der Bundesnetzagentur




                                                                                                                      Eingang der Abmeldung und Abmeldedatum.

                       3b     NB     ALFA     Bestätigung der Abmeldung           Unverzüglich, jedoch    UTILMD      Der Netzbetreiber bestätigt die Abmeldung zum Abmel-
                                                                                  spätestens bis zum                  dedatum.
                                                                                                                                                                                                                               für Elektrizität, Gas, Telekommunikation, Post und Eisenbahnen




                                                                                                                                                                          31
                                                                                                                                                                                                   01 2017




Bonn, 11.Januar 2017
48

B.2.    Prozess „Lieferende“
                                                                                                                                                                                                          01 2017


                       Nr.    Sen-   Emp-     Beschreibung des Prozessschrittes           Frist                 Nachrich-   Anmerkungen                                                Gelöschte Zellen




Bonn, 11.Januar 2017
                              der    fänger                                                                     tentyp
                                                                                          Ablauf des 3. WT
                                                                                          nach Eingang der
                                                                                          Abmeldung

                       4      NB              Beendigung Zuordnung                        wie Prozessschritt 3b -           Der Netzbetreiber beendet die Zuordnung des Altliefe-
                                                                                                                            ranten zur EntnahmestelleMarktlokation zum Abmeldeda-
                                                                                                                            tum.


                                                                                                                            Ist eine EntnahmestelleMarktlokation infolge der Abmel-
                                                                                                                            dung künftig
                                                                                                                             weder dem Ersatz-/Grundversorger noch einem sonsti-
                                                                                                                            gen Lieferanten zugeordnet, kann eine Unterbrechung
                                                                                                                            des Netzanschlusses nach Maßgabe der allgemeinen
                                                                                                                            Vorschriften in Betracht kommen.


                       5                      ggf. Zuordnung zum Ersatz- / Grundversor-   Unverzüglich                      Liegt beim Netzbetreiber keine Information über die
                                              ger                                                                           Zuordnung der EntnahmestelleMarktlokation zu einem
                                                                                                                            Nachfolgelieferanten für den Zeitraum nach dem Ab-
                                                                                                                            meldedatum vor, so ordnet der Netzbetreiber die Ent-
                                                                                                                            nahmestelleMarktlokation ab diesem Zeitpunkt dem Er-
                                                                                                                            satz-/Grundversorger zu. Dies gilt nicht, soweit der Er-
                                                                                                                            satzversorger selbst das Lieferende der Ersatzversor-
                                                                                                                                                                                                           – Regulierung, Energie –




                                                                                                                            gung gemeldet hat.
                                                                                                                                                                                                                                                        Amtsblatt der Bundesnetzagentur




                                                                                                                            (siehe Prozess „Beginn der Ersatz-/Grundversorgung“,
                                                                                                                            C.1.)
                                                                                                                            (siehe Prozess „Beginn der Ersatz-/Grundversorgung“,
                                                                                                                            C.1.)
                                                                                                                                                                                                                                      für Elektrizität, Gas, Telekommunikation, Post und Eisenbahnen




                                                                                                                                                                                  32
                                                                                                                                                                                                          49
49

B.2.    Prozess „Lieferende“
                                                                                                                                                                                                          50

                       Nr.    Sen-   Emp-     Beschreibung des Prozessschrittes               Frist               Nachrich-   Anmerkungen                                              Gelöschte Zellen
                              der    fänger                                                                       tentyp
                       6      NB              Übermittlung der Bestandsliste durch Netz-      Am 16. Werktag des Monats       UTILMD                                                   Gelöschte Zellen
                                     A
                                              betreiber.
                                     LFA


                       7                      Ermittlung / Aufbereitung / Übermittlung der                                    (siehe Prozess „MesswertübermittlungAufbereitung und     Gelöschte Zellen
                                              Messwerte oder anderer abrechnungs- oder                                        Weiterleitung von Messwerten“, D.1.)
                                              bilanzierungsrelevanter Daten an Altlieferan-
                                                                                                                              Hierzu erfolgt eine Bestellung der Messwerte gemäß
                                              ten
                                                                                                                              dem Prozess „Aufbereitung und Weiterleitung von
                                                                                                                              Messwerten“ in D.1, sofern die Messwerte nicht bereits
                                                                                                                              zu diesem Termin bestellt wurden.
                       8                      Endabrechnung des Netzzugangs zu der                                            (siehe Prozess „Netznutzungsabrechnung“, D.4.)
                                              betroffenen Entnahmestelle zwischen Altlie-
                                              ferant und Netzbetreiber.
                                                                                                                                                                                                           – Regulierung, Energie –
                                                                                                                                                                                                                                                        Amtsblatt der Bundesnetzagentur
                                                                                                                                                                                                                                      für Elektrizität, Gas, Telekommunikation, Post und Eisenbahnen




                                                                                                                                                                                 33
                                                                                                                                                                                                          01 2017




Bonn, 11.Januar 2017
50

B.3.     Prozess „Lieferbeginn“
                                                                                                                                                                                      01 2017




Bonn, 11.Januar 2017
                       3. Prozess „Lieferbeginn“

                       3.1.   Kurzbeschreibung
                       Kurzbeschreibung                  Ein Lieferant meldet beim Netzbetreiber aufgrund eines mit dem Letztverbraucher zustande gekommenen Energielieferver-
                       „Lieferbeginn“                    trages die EntnahmestelleMarktlokation des Letztverbrauchers zur Belieferung an. Typische Anlässe sind Lieferantenwechsel,
                                                         Einzug, Inbetriebnahme einer neuen Entnahmestelle. Marktlokation.


                                                         Lieferbeginn liegt auch vor, wenn der Letztverbraucher unmittelbar vor der Neubelieferung durch den Ersatzversorger ver-
                                                         sorgt wurde. Zum Prozess Lieferbeginn gehört ferner auch die Wiederaufnahme der Belieferung an einer Entnahmestelle-
                                                         Marktlokation, bei der zuvor der Netzbetreiber den Netzanschluss oder die Anschlussnutzung unterbrochen hatte.
                                                                                                                                                                                       – Regulierung, Energie –
                                                                                                                                                                                                                                    Amtsblatt der Bundesnetzagentur
                                                                                                                                                                                                                  für Elektrizität, Gas, Telekommunikation, Post und Eisenbahnen




                                                                                                                                                                                34
                                                                                                                                                                                      51
51

B.3.   Prozess „Lieferbeginn“
                                                                                                                                                         52

                       3.2. Bildliche Darstellung


                                  Neulieferant                            Netzbetreiber                                Altlieferant



                                                    1. Lieferanmeldung

                                                                                          2. Prüfung

                                           3a. Information existierende Zuord-
                                                           nung
                                                     Lieferanmeldung                       3b. Abmeldungsanfrage

                                                                                                                                      3c. Prüfung
                                                                                   3d. Beantwortung Abmeldungsanfrage



                                                                                          3e. Prüfung Antwort



                                                                                          3f. Beendigung Zuordnung
                                                                                          Altlieferant




                                                 4a. Ablehnung Anmeldung           3g. Mitteilung über Beendigung Zuord-
                                                                                                    nung
                                                 4b. Bestätigung Anmeldung
                                                                                          5. Zuordnung des
                                                                                          Neulieferanten
                                                                                                                                                          – Regulierung, Energie –
                                                                                                                                                                                                       Amtsblatt der Bundesnetzagentur




                                          6. Übermittlung Bestandsliste
                                                                                           7. Ermittlung / Aufbereitung / Über-
                                                                                           mittlung Messwerte
                                                                                           (gemäß Prozess
                                                                                            „Aufbereitung und Weiterleitung von
                                                                                           Messwerten“, D.1.)
                                                                                                                                                                                     für Elektrizität, Gas, Telekommunikation, Post und Eisenbahnen




                                                                                                                                                    35
                                                                                                                                                         01 2017




Bonn, 11.Januar 2017
52

B.3.   Prozess „Lieferbeginn“
                                                                                                                                                                                               01 2017


                       3.3. Detaillierte Beschreibung




Bonn, 11.Januar 2017
                       Nr.    Sen-   Emp- Beschreibung des Prozessschrittes   Frist              Nachrich-   Anmerkungen                                                    Gelöschte Zellen
                              der    fänger                                                      tentyp


                       1      NLFN   NB      Anmeldung                        Unverzüglich nach UTILMD       Der Neulieferant meldet beim Netzbetreiber die Beliefe-
                                                                              Vorliegen des                  rung der EntnahmestelleMarktlokation zum Anmeldeda-
                                                                              Anmeldegrundes,                tum an.

                                                                              bei Anmeldungen
                                                                              anlässlich eines               Der Neulieferant teilt in der Anmeldung u.a. mit, ob der
                                                                              Lieferantenwech-               Letztverbraucher ein „Haushaltskunde“ ist und welchem
                                                                              sels jedoch min-               Marktgebiet die EntnahmestelleMarktlokation künftig
                                                                              destens 10 WT                  zugeordnet werden soll.
                                                                              vor Aufnahme der
                                                                              Belieferung
                                                                                                             Der Neulieferant teilt des Weiteren mit, ob die Anmel-
                                                                                                             dung anlässlich eines Lieferantenwechsels oder anläss-
                                                                                                             lich einer sonstigen Aufnahme der Belieferung der Ent-
                                                                                                             nahmestelleMarktlokation erfolgt.


                                                                                                             Im Rahmen der Anmeldung ist die Zuordnung der Ent-
                                                                                                             nahmestelleMarktlokation zu einem Bilanzkreis erforder-
                                                                                                             lich.
                                                                                                                                                                                                – Regulierung, Energie –




                                                                                                             Möchte der Neulieferant für die turnusmäßige Ablesung
                                                                                                                                                                                                                                             Amtsblatt der Bundesnetzagentur




                                                                                                             der EntnahmestelleMarktlokation einen Ableseturnus
                                                                                                             vorgeben, der von „jährlich“ abweicht, so teilt er diesen
                                                                                                             mit. Der Ableseturnus gibt den Ablesezyklus (halbjähr-
                                                                                                             lich, vierteljährlich, monatlich) vor, nicht aber den jewei-
                                                                                                             ligen Ablesezeitpunkt.
                                                                                                                                                                                                                           für Elektrizität, Gas, Telekommunikation, Post und Eisenbahnen




                                                                                                                                                                       36
                                                                                                                                                                                               53
53

B.3.   Prozess „Lieferbeginn“
                                                                                                                                                                                            54

                       Nr.    Sen-   Emp- Beschreibung des Prozessschrittes   Frist             Nachrich-   Anmerkungen                                                  Gelöschte Zellen
                              der    fänger                                                     tentyp


                       2      NB             Prüfung der Anmeldung            Unverzüglich,     -           Der Netzbetreiber prüft die Anmeldung in vier Schritten:
                                                                              jedoch spätestens
                                                                              bis zum Ablauf
                                                                              des 4. WT nach                1. Prüfung, ob im Fall des Lieferantenwechsels die Vor-
                                                                              Eingang der An-               lauffrist von 10 WT bis zum Anmeldedatum eingehalten
                                                                              meldung                       ist.


                                                                                                            2. Prüfung der Kapazitäten bei Marktgebietswechsel
                                                                                                            und ggf. bei Neuanschluss oder Leistungserhöhung.
                                                                                                            Die ggf. erforderliche Kapazitätsprüfung hat nach ge-
                                                                                                            eigneten Branchenstandards zu erfolgen.


                                                                                                            3. Prüfung aller sonstigen Voraussetzungen.


                                                                                                            Liegt eine der in den vorgenannten Schritten zu prüfen-
                                                                                                            den Voraussetzungen nicht vor, so verfährt der Netzbe-
                                                                                                            treiber unverzüglich weiter nach Prozessschritt 4a.




                                                                                                            4. Prüfung auf Zwangsabmeldung., ob Versendung einer
                                                                                                            Abmeldungsanfrage erforderlich ist..
                                                                                                                                                                                             – Regulierung, Energie –




                                                                                                                •   Ist die EntnahmestelleMarktlokation zum Anmel-
                                                                                                                    dedatum keinem anderen Lieferanten zugeord-
                                                                                                                                                                                                                                          Amtsblatt der Bundesnetzagentur




                                                                                                                    net oder liegt eine korrespondierende Abmel-
                                                                                                                    dung vor, so fährt der Netzbetreiber mit Pro-
                                                                                                                    zessschritt 4b fort.
                                                                                                                •   Ist die EntnahmestelleMarktlokation zum Anmel-
                                                                                                                    dedatum noch einem anderen Lieferant (Altlie-
                                                                                                                                                                                                                        für Elektrizität, Gas, Telekommunikation, Post und Eisenbahnen




                                                                                                                                                                    37
                                                                                                                                                                                            01 2017




Bonn, 11.Januar 2017
54

Zur nächsten Seite