abl-17

Dieses Dokument ist Teil der Anfrage „Amtsblätter bis 2018

/ 520
PDF herunterladen
Amtsblatt der Bundesnetzagentur
                                    für Elektrizität, Gas, Telekommunikation, Post und Eisenbahnen
17 2013                      – Mitteilungen, Telekommunikation, Teil A, Mitteilungen der Bundesnetzagentur –    2701


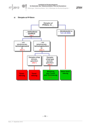
         a)      Übergabe auf IP-Ebene


                                                       (Vereinbarung
                                                        (Vereinbarungeiner)
                                                          Übergabe aufeiner)
                                                            Übergabedie
                                                          IP-Ebene,   auf…
                                                              Übergabe auf
                                                          IP-Ebene, die …
                                                            IP-Ebene, die …


                           … telefondienst-                                            … diensteneutral ist.
                                                                                        … diensteneutral ist.
                            … telefondienst-                                             Fall 3 (M 2009)
                              spezifisch                                                  Fall 3 (M 2009)
                               spezifisch
                                (neu )
                                 (neu )



                     … und                         … und
                      … und                         … und
                teilnehmernetz-               teilnehmernetz-
                 teilnehmernetz-               teilnehmernetz-
              technologieneutral           technologiekonform
               technologieneutral           technologiekonform
                       ist.                          ist.
                         ist.                          ist.
                     (neu   !)
                      (neu !)                      (neu !)
                                                    (neu !)


                                Übergabe erfolgt                 Übergabe
                                 Übergabe erfolgt                 Übergabe
                                   technolo-                    erfolgt nicht
                                    technolo-                    erfolgt nicht
                                  giekonform                     technolo-
                                   giekonform                      technolo-
                                    (neu !)                     giekonform
                                     (neu !)                     giekonform
                                                                   (neu !)
                                                                    (neu !)


                                                                Wandlung                    Keine Termi-
                                                                 Wandlung                    Keine Termi-
                   Termi-              Termi-                  plus Transit                   nierung
                    Termi-              Termi-                  plus Transit                   nierung
                  nierung             nierung               plus Terminierung
                   nierung             nierung               plus Terminierung
                                                                  (neu )
                                                                   (neu )




                                                          - - 32 - -


Bonn, 11. September 2013
125

Amtsblatt der Bundesnetzagentur
                              für Elektrizität, Gas, Telekommunikation, Post und Eisenbahnen
2702                     – Mitteilungen, Telekommunikation, Teil A, Mitteilungen der Bundesnetzagentur –   17 2013


   b)     Übergabe auf PSTN-Ebene

           Vereinbarung einer)
        (Vereinbarung einer)
         ( Übergabe auf
              Übergabe auf
         PSTN-Ebene (stets
           PSTN-Ebene (stets
       telefondienstspezifisch),
                die …
                 die …
        telefondienstspezifisch),




                              … und                              … und
                               … und                               … und
                        teilnehmernetz-                     teilnehmernetz-
                         teilnehmernetz-                     teilnehmernetz-
                      technologieneutral                 technologiekonform
                       technologieneutral                 technologiekonform
                          ist. (aktuell)                           ist.
                            ist. (aktuell)                           ist.
                                                                  (neu)
                                                                   (neu)



                                              Übergabe erfolgt                 Übergabe
                                               Übergabe erfolgt                 Übergabe
                                                 technolo-                    erfolgt nicht
                                                  technolo-                    erfolgt nicht
                                                giekonform                     technolo-
                                                 giekonform                      technolo-
                                                   (neu)                      giekonform
                                                    (neu)                      giekonform
                                                                                 (neu )
                                                                                   (neu )



                                                                            Wandlung plus
                                                                             Wandlung plus
                             Termi-                 Termi-                   Transit plus
                              Termi-                 Termi-                   Transit plus
                            nierung                nierung                  Terminierung
                             nierung                nierung                  Terminierung
                                                                                (neu)
                                                                                 (neu)




                                                     - - 33 - -



                                                                                                     Bonn, 11. September 2013
126

Amtsblatt der Bundesnetzagentur
                                   für Elektrizität, Gas, Telekommunikation, Post und Eisenbahnen
17 2013                       – Mitteilungen, Telekommunikation, Teil A, Mitteilungen der Bundesnetzagentur –      2703


         IV.     Diverse Formen der Anrufzustellung

         Die Zustellung von Anrufen auf der Vorleistungsebene kann sich sowohl auf die Terminie-
         rung zu Teilnehmern an geographischen Rufnummern als auch auf die Zustellung von An-
         rufen an nichtgeographische Rufnummern, wie etwa dem Dienst 0(32), beziehen. Folgende
         Leistungen der festnetzbasierten Anrufzustellung werden derzeit in Deutschland erbracht:

                  Anrufzustellung zu Teilnehmern, die über geographische Rufnummern erreichbar
                   sind,
                  Anrufzustellung zu Teilnehmern, die über den Dienst 0(32) erreichbar sind, sowie
                  Anrufzustellung zu dem Notrufdienst 110 und 112.

         Grundsätzlich ist denkbar, dass im Laufe der Geltungsdauer der Analyse noch weitere Leis-
         tungen hinzukommen, die eine Terminierungsleistung darstellen; dies wäre etwa dann der
         Fall, wenn im Rahmen von neuen Rufnummerngassen eine entsprechende Terminierungs-
         leistung auf dem Markt eingeführt wird.

         Auf dem Markt nicht angeboten werden Leistungen der Anrufzustellung zu Diensten mit einer
         Mehrwertdiensterufnummer. Bei Verbindungen zu Mehrwertdiensten handelt es sich um eine
         Leistung, die von dem Anbieter des Mehrwertdienstes gegenüber dem Endkunden angebo-
         ten wird. Dementsprechend kauft in diesen Fällen der Anbieter der Mehrwertdiensteplattform
         die Zuführung des Gespräches zu seiner Diensteplattform auf dem Vorleistungsmarkt von
         dem Betreiber des Netzes ein, in dem der Anrufer angeschlossen ist.

         1.      Terminierung zu geographischen Rufnummern

         Bei dieser Leistung stellt der jeweilige Netzbetreiber vollautomatisch aufgebaute Verbindun-
         gen aus dem Telefonnetz der Zusammenschaltungspartner zu Telefonanschlüssen im eige-
         nen nationalen Telefonnetz mit geographischer Zielrufnummer (Ortsnetzkennzahl und Teil-
         nehmernummer) her.26

         Soweit die Leistung von dem Anbieter auf der niedrigsten erschließbaren Netzzugangsebene
         übernommen wird, handelt es sich um eine Terminierungsleistung („B.1 Terminierung“ bzw.
         N-B.1 Terminierung).


                                   TNB 1                                               TNB 2

                Höhere
                Netzzu-
               gangsebe-

               Niedrigste
                Netzzu-
                                                             B.1 Terminierung
               gangsebe-
                   ne


         Abbildung 13: Terminierung.




         26
           Vergleiche Ziffer 1.1 der Leistungsbeschreibung TDG-B.1 im Standardzusammenschaltungsvertrag der TDG,
         Anlage C – Diensteportfolio, Teil 2 (Zusammenschaltungsdienste der TDG), Stand: 30.04.2010.

                                                           - - 34 - -


Bonn, 11. September 2013
127

Amtsblatt der Bundesnetzagentur
                            für Elektrizität, Gas, Telekommunikation, Post und Eisenbahnen
2704                   – Mitteilungen, Telekommunikation, Teil A, Mitteilungen der Bundesnetzagentur –    17 2013


   2.       Terminierung zu Nationalen Teilnehmerrufnummern - Gasse 0 (32)

   Die Übergabe von Gesprächen zu einem Anschluss mit einer 0(32)er-Rufnummer unter-
   scheidet sich von der Anrufzustellung zu geographischen Rufnummern dadurch, dass die
   032er Rufnummer keine Informationen zu der geographischen Lage des Anschlusses erken-
   nen lässt. Der Netzbetreiber des Anrufers weiß daher nicht, an welcher (geographischen)
   Stelle sich der Angerufene befindet. Weiterhin ist es für den Ursprungsnetzbetreiber nicht
   ersichtlich, ob der Anruf auf einem festen oder auf einem mobilen Anschluss endet.

   Bei der Terminierung einer Nationalen Teilnehmerrufnummer (NTR) aus der 032er-Gasse
   muss erst eine RNPS-Abfrage erfolgen, um ermitteln zu können, in wessen Netz die 032er
   Rufnummer geschaltet ist. Nach Auswertung der RNPS-Abfrage wird der Verkehr an den
   Zusammenschaltungspartner (ICP) übergeben, der den Anruf zu dem angewählten An-
   schluss weiterleitet. Handelt es sich bei diesem Anschluss um einen IP-basierten Anschluss,
   so wird von dem Anbieter der Anrufzustellung eine Wandlung von PSTN in IP mittels eines
   Media Gateways vorgenommen und die Sprachpakete über das eigene IP-Netz oder das
   öffentliche Internet an die hinterlegte IP-Adresse geroutet. Zumindest bislang ist für den Ur-
   sprungsnetzbetreiber nicht erkennbar, in welcher Technologie der hinter der 032 er Ruf-
   nummer stehende Anschluss geschaltet ist.




                                      TNB/ISP                 Netzübergang                       VNB/SP




       A-Teilnehmer                                        VE:N
       032/xyzabc                               Media Gate-                                     VE:N
                            IP-Netz                                                                       Dienst
                                                    way



   Abbildung 14: Beispiel für eine Terminierung in die Rufnummerngasse 0(32). Die Terminie-
   rung beginnt mit der Übergabe am Netzübergang und nicht am Media Gateway.

   3.       Terminierung zu Notrufdiensten

   Namentlich die TDG vertreibt darüber hinaus die Leistung „Z.1“ Hierbei terminiert sie – unter
   Umständen nach vorhergehendem Transit im eigenen Netz – Verbindungen zu an ihrem
   Netz angeschlossenen Notrufabfragestellen, welche unter den Nummern „110“ oder „112“
   angewählt werden können. Unter strukturellen Gesichtspunkten entspricht diese Leistung der
   Leistung „B.1.“ bei der PSTN-Zusammenschaltung bzw. „N-B.1“ bei einer NGN-
   Zusammenschaltung.




                                                    - - 35 - -


                                                                                                   Bonn, 11. September 2013
128

Amtsblatt der Bundesnetzagentur
                                    für Elektrizität, Gas, Telekommunikation, Post und Eisenbahnen
17 2013                        – Mitteilungen, Telekommunikation, Teil A, Mitteilungen der Bundesnetzagentur –   2705


                                                                                     VNB/SP

                   Höhere
                   Netzzu-
                  gangsebe-
                      ne
                  Niedrigste
                   Netzzu-                                 O./Z. Transit +
                  gangsebe-                                 Zuführung        Diens
                      ne


         Abbildung 15: Anrufzustellung zu dem Notrufdienst.

         4.     Anbieter und Nachfrager

         Die Anbieter von Leistungen des Verbindungsaufbaus kommen auch als Anbieter von Ter-
         minierungsleistungen zu ihren angeschlossenen Endkunden in Betracht. Insoweit kann hin-
         sichtlich der unterschiedlichen Geschäftsmodelle und Netzstrukturen auf die Ausführungen
         unter Abschnitt B.II. u. III. verwiesen werden.

         Nachfrager der Terminierungsleistungen sind Verbindungsnetz- und Teilnehmernetzbetrei-
         ber, die Verbindungen realisieren und über Zusammenschaltungen mit anderen Netzbetrei-
         bern verfügen.

         V.     Diverse Formen des Verbindungsaufbaus

         Zuführungsdienste lassen sich nach dem Ziel der Verbindung unterscheiden. Die derzeitigen
         Dienste, die auf dem Markt angeboten werden, lassen sich in die folgenden Kategorien ein-
         teilen:

                Zuführung zur Betreiber(vor)auswahl sowie
                Zuführung zu sonstigen Diensten (Mehrwertdiensten).

         Der Verbindungsaufbau kann dabei sowohl von herkömmlichen Festnetzanschlüssen initiiert
         werden als auch aus der Rufnummerngasse 0(32) erfolgen.

         1.     Zuführung zur Betreiber(vor)auswahl

         Bei dieser Leistung führt der anbietende Teilnehmernetzbetreiber die Verbindungen aus sei-
         nem Netz bis zum nächstgelegenen Netzzusammenschaltungspunkt. Hier übergibt er die
         Verbindung an den Zusammenschaltungspartner (ICP), den Verbindungsnetzbetreiber für
         Ortsverbindungen und für Fern-, Nationale Teilnehmerrufnummer- (NTR), Auslands- und
         Mobilfunkverbindungen. Mit dieser Leistung wird der belieferte Verbindungsnetzbetreiber in
         die Lage versetzt, seine „Call-by-Call“- und „Preselection“-Angebote den Endkunden des die
         Leistung erbringenden Teilnehmernetzbetreibers zu unterbreiten.

         Grundsätzlich angeboten werden die Leistungen der

                wahlweisen Betreiberauswahl sowie der
                festen Betreiberauswahl.




                                                            - - 36 - -




Bonn, 11. September 2013
129

Amtsblatt der Bundesnetzagentur
                                für Elektrizität, Gas, Telekommunikation, Post und Eisenbahnen
2706                     – Mitteilungen, Telekommunikation, Teil A, Mitteilungen der Bundesnetzagentur –     17 2013


   In Deutschland ist derzeit allein die TDG zur Implementierung der Betreiberauswahl und der
   Betreibervorauswahl verpflichtet.27


                      Vermittlungsstellen




                  Teilnehmer-                                                                Teilnehmer-
                                                       Verbingungs-
                  netz des                                                                   netz des
                                                       netzbetreiber
                  Anrufers                                                                   Angerufenen
                                                          010XX


                 Zuführung


   Abbildung 16: Beispiel einer Zuführung zur Betreiber(vor)auswahl in einem PSTN-Netz.

   2.    Zuführung zu (sonstigen) Mehrwertdiensten

   Unter dem Begriff des Mehrwertdienstes wird im Folgenden ein Dienst verstanden, der eine
   Telekommunikationsdienstleistung um eine besondere Leistung oder Funktion ergänzt und
   über eine besondere Diensterufnummer erreicht werden kann und bei dem es sich nicht um
   den Dienst der Betreiber(vor)auswahl handelt.

   Hinter diesen Rufnummern werden auf öffentlichen Kommunikationsdiensten basierende
   Dienstleistungen erbracht. Der zuführende Netzbetreiber zieht zwar das Entgelt vom End-
   kunden ein, reicht dieses aber an den Betreiber des Netzes, in dem der Dienst implementiert
   ist, weiter. Für die erbrachten Leistungen erhält der zuführende Netzbetreiber das Zufüh-
   rungsentgelt, zuzüglich eines Aufschlags für das Inkassorisiko und die Rechnungsstellung.


                      Vermittlungsstellen




                  Teilnehmer-                                                                Teilnehmer-
                                                     Verbingungsnetz-
                  netz des                                                                   netz des Call
                                                       betreiber mit
                  Anrufers                                                                   Centers
                                                     Service Plattform
                                                          118XX
                 Zuführung

   Abbildung 17: Beispiel einer Zuführungsleistung zu Mehrwertdiensten (ohne IN-Abfrage)28

   Zu den folgenden Diensten werden Zuführungsleistungen unter anderem aus dem Netz der
   TDG, welche hier auch im Einzelnen exemplarisch dargestellt sind, auf dem Markt nach-
   gefragt:



   27
     BK 2c 09/002-R vom 25.01.2010, ABl. BNetzA Nr. 3 vom 10.02.2010, Mit.-Nr. 74, S. 280 ff..
   28
     Der Dienst wird durch Rufnummernumwertung realisiert; das Ziel kann dabei auch in einem anderen Netz lie-
   gen.

                                                      - - 37 - -


                                                                                                     Bonn, 11. September 2013
130

Amtsblatt der Bundesnetzagentur
                                        für Elektrizität, Gas, Telekommunikation, Post und Eisenbahnen
17 2013                           – Mitteilungen, Telekommunikation, Teil A, Mitteilungen der Bundesnetzagentur –           2707


                o Verbindungen über das Telefonnetz national der TDG zum Freephone-Service von
                  ICP unter der Dienstekennzahl 0800,
                o Verbindungen zum Shared Cost Service 0180 von ICP - im Online-Billing-
                  Verfahren,
                o Verbindungen zum ICP-Vote-Call von ICP unter den Zugangskennzahlen 0137 1-9
                  - im Online-Billing-Verfahren,
                o Verbindungen zum Service 0700 von ICP - im Online-Billing-Verfahren,
                o Verbindungen mit Ursprung im Telefonnetz national der TDG zum Online-Dienst
                  am Telefonnetz von ICP,
                o Verbindungen zum Auskunftsdienst von ICP unter der Dienstekennzahl 118xy - im
                  Offline-Billing-Verfahren,
                o Verbindungen zum VPN-Service von ICP unter der Dienstekennzahl 0181-0189 -
                  im Offline-Billing-Verfahren,
                o Verbindungen zum Service 0900 von ICP - im Offline-Billing-Verfahren,
                o Verbindungen mit Ursprung in nationalen Mobilfunknetzen zum VPN-Service von
                  ICP unter der unter der Dienstekennzahl 0181-0189 - im Online-Billing-Verfahren,
                o Verbindungen aus nationalen Mobilfunknetzen zum Service 0900 von ICP über die
                  Mobilfunk-Service-Vorwahl (MSV) - im Online-Billing-Verfahren,
                o Verbindungen zum International Shared Cost Service +808 von ICP sowie
                o Verbindungen zu “Harmonisierten Diensten von sozialem Wert“ (HDSW) von ICP
                  unter der Dienstekennzahl 116 xyz.29

         Bei den Zuführungsleistungen zu Mehrwertdiensten ist zwischen Verbindungen zu Mehr-
         wertdiensten, die zur Realisierung der Verbindung einer Abfrage des so genannten Intelli-
         genten Netzes (IN) zur Zuordnung der Netzbetreiberkennzahl bedürfen und solchen, die oh-
         ne eine solche IN-Abfrage auskommen, zu unterscheiden. Eine Zuführungsleistung zu
         Diensten, die eine Abfrage des so genannten Intelligenten Netzes (IN) zur Zuordnung der
         Netzbetreiberkennzahl bedarf, kommt auch dann zum Tragen, wenn der Ursprung der Ver-
         bindung in einem Drittnetz liegt, die für die netzbezogene Zuordnung des Dienstes erforderli-
         che IN-Abfrage allerdings nicht von dem Ursprungsnetzbetreiber selbst, sondern von dem
         Betreiber des den Zuführungsverkehr übernehmenden Netzbetreibers vorgenommen wird.


                           Vermittlungsstellen




                     Teilnehmer-                                            Verbingungsnetz-                Teilnehmer-
                                                     Verbingungsnetz-
                     netz des                                                 betreiber mit                 netz des Call
                                                       betreiber mit
                     Anrufers                                                                               Centers
                                                       IN- Plattform        Service Plattform
                                                                                0900 XX


                                    Zuführung

         Abbildung 18: Beispiel einer Zuführung zu IN-basierten Mehrwertdiensten

         In diesen Fällen erstreckt sich die Zuführungsleistung dann sowohl über das Ursprungsnetz
         als auch das Netz des Zusammenschaltungspartners, der die IN-Abfrage durchführt (vgl.
         Ausführungen B.III.1.b (1) (b).



         29
           Zwischenzeitlich wurde die Rufnummerngasse 012 (innovative Dienste) aufgehoben, vgl. Vfg. Nr. 25/2011 der
         BNetzA vom 23.03.2011. Zudem wird bei Verbindungen mit Ursprung aus dem Festnetz die Anwahl der 115
         (Kurzwahl) bzw. der 0228 115 (Kurzwahl mit Ortsvorwahl) seit dem 01.03.2012 als geographische Rufnummer
         und die Verbindung als Terminierung und nicht mehr als Zuführungsleistung gewertet. Grundlage hierfür ist die
         Verfügung 70/2011 Nr. 2 der BNetzA vom 01.12.2011.

                                                               - - 38 - -


Bonn, 11. September 2013
131

Amtsblatt der Bundesnetzagentur
                             für Elektrizität, Gas, Telekommunikation, Post und Eisenbahnen
2708                   – Mitteilungen, Telekommunikation, Teil A, Mitteilungen der Bundesnetzagentur –   17 2013


   3.       Sonderfall: Zuführung mit Ursprung in der Rufnummerngasse 0(32)

   Im August 2005 wurde in Deutschland die Nationale Teilnehmerrufnummer (NTR) der Gasse
   0(32) eingeführt. Der Dienst ermöglicht den Zugang zum öffentlichen Telefonnetz, d. h. ab-
   gehende und kommende Verbindungen mit einem öffentlichen Telefonnetz. Der Teilnehmer
   ist örtlich nicht an einen bestimmten Standort gebunden. Die NTR wird unter anderem auch
   für VoIP-Anschlüsse genutzt. Es kann sich sowohl um einen Festnetz- als auch um einen
   Mobilfunkanschluss handeln.

   Das Zuführen von Gesprächen von einer 0(32)er-Rufnummer unterscheidet sich von der
   Zuführung von geographischen Rufnummern dadurch, dass für den Nachfrager der Zufüh-
   rungsleistung der geographische Einzugsbereich, von dem der Anruf initiiert wird, nicht er-
   kennbar ist. Anders ausgedrückt, der Diensteanbieter weiß zu Beginn des Gespräches nicht,
   in welchem geographischen Einzugsbereich sich der Anrufer befindet.




                            TNB/ISP                  Netzübergang                         VNB/SP




       A-Teilnehmer         IP-Netz     Media        VE:N                               VE:N
       032/xyzabc                       Gateway
                                                                                                         Dienst




   Abbildung 19: Beispiel für eine Zuführung aus der Rufnummerngasse 0(32). Die Zuführung
   endet mit der Übergabe am Netzübergang und nicht am Media Gateway.

   4.       Anbieter und Nachfrager

   Anbieter von Verbindungsaufbauleistungen sind Unternehmen, die über ein eigenes An-
   schlussnetzwerk verfügen bzw. über ein solches Endkunden Telefondienste mit Konnektivität
   zu dem öffentlichen Telefonnetz anbieten können.

   Nachfrager von Verbindungsaufbaudiensten sind Netzbetreiber, die diese Leistung benöti-
   gen, um Teilnehmern, die an anderen Netzen angeschlossen sind, die Erreichbarkeit der an
   ihren Netzen angeschlossenen Diensten ermöglichen zu können.

   Zu den Abnehmern zählen demnach Verbindungsnetzbetreiber, die aufgrund von fester und
   wahlweiser Betreiber(vor)auswahl von Nutzern anderer Netze ausgewählt werden, um abge-
   hende Verbindungen abzuwickeln. Weitere Nachfrager der Verbindungsaufbauleistung sind
   Betreiber von Netzen, über die Mehrwertdienste erreicht werden können sowie Betreiber von
   Internetzugangsdiensten.




                                                    - - 39 - -


                                                                                                   Bonn, 11. September 2013
132

Amtsblatt der Bundesnetzagentur
                                          für Elektrizität, Gas, Telekommunikation, Post und Eisenbahnen
17 2013                              – Mitteilungen, Telekommunikation, Teil A, Mitteilungen der Bundesnetzagentur –   2709


               C. Gang der Ermittlungen

               Zur Aufklärung des Sachverhaltes wurde mit Schreiben vom 09.08.2010 an 62 Unternehmen
               ein formelles Auskunftsersuchen gemäß § 127 Absatz 1 Satz 2 Nummer 5 TKG mit Frist bis
               zum 17.09.2010 gesandt.

               Die Auswahl der Unternehmen erfolgte hierbei im Wesentlichen derart, dass diejenigen Un-
               ternehmen, die zum o. g. Zeitpunkt über einen Zusammenschaltungsvertrag mit der TDG
               verfügten und von denen die TDG die Leistung „Anrufzustellung in Festnetzen“ bezieht, un-
               abhängig davon, ob dieser Vertrag auf freiwilliger Basis oder auf der Basis einer Anordnung
               zustande gekommen ist, berücksichtigt wurden. Die Zusammenstellung der betroffenen Ad-
               ressaten beruhte zudem auf der Liste der Unternehmen, die im Rahmen der Erhebung zum
               Tätigkeitsbericht 2008/2009 angeschrieben wurden.

               Der Inhalt des Fragebogens lässt sich wie folgt beschreiben:

                      Der allgemeine Teil des Fragebogens bezieht sich auf die von der Bundesnetzagentur
                       ausführlich erläuterte Leistungsbeschreibung, die Finanzkraft sowie die gesellschaftli-
                       chen Verbundenheiten.

                      Im Bereich der Marktdefinition wird zunächst die Frage nach dem Leistungsangebot
                       bzw. dem Produktportfolio gestellt. Sofern diese Frage verneint wurde, erübrigte sich die
                       weitergehende Beantwortung des Fragebogens. Daran anschließend wird um allgemei-
                       ne Auskünfte zur geographischen Marktabgrenzung gebeten. Danach sind die Netz- und
                       Zusammenschaltungsstruktur darzulegen sowie zu Fragen zur IN-Abfrage und zur
                       Betreibervorauswahl Stellung zu nehmen. Abschließend sind allgemeine Fragen zu
                       Substitutionsbeziehungen, wie etwa Nachfragesubstitution, Angebotsumstellungsflexibi-
                       lität, abgeleitete Substitutionsmöglichkeiten bei der Anrufzustellung sowie Voice-over-IP
                       zu beantworten. Schließlich kann zu sonstigen Aspekten der Marktabgrenzung Stellung
                       genommen werden.

                      Im Bereich der Prüfung der beträchtlichen Marktmacht werden zunächst die Außenum-
                       satzerlöse und Außenabsatzmengen sowie die Innenumsatzerlöse und Innenabsatz-
                       mengen für die Jahre 2008, 2009 und das 1. Quartal 2010 sowie die Preise für die Jahre
                       2008 und 2009 erfasst. Die weiteren Fragen betreffen den Zugang zu den Beschaf-
                       fungsmärkten, die entgegenstehende Nachfragemacht aus unterschiedlichen Perspekti-
                       ven, die Einordnung der Anrufe nach Herkunfts- bzw. Zielnetzen, Größen- und Verbund-
                       vorteile, den potenziellen Wettbewerb, die vertikale Integration sowie sonstige Aspekte.

                      Zur Prüfung der Regulierungsbedürftigkeit wird nach Art und Umfang möglicher Wettbe-
                       werbsprobleme gefragt.

                      Die Beantwortung der Fragen 1.6.3, 1.7, 2.10.1. und 2.12. ist dabei den Unternehmen
                       anheim gestellt worden.

               Das Auskunftsersuchen war erforderlich, da ohne die Angaben dieser Unternehmen keine
               Aussagen zu möglicherweise vorliegenden marktmächtigen Stellungen der TDG bzw. an-
               derer Teilnehmernetzbetreiber bei den hier relevanten Leistungen getroffen werden konnten.

               Als Ergebnis der Ermittlungen ist festzuhalten, dass

                         62 Unternehmen mit Sitz im Inland befragt wurden; hierbei wurden die Unternehmen
                          [B. u. G.] und [B. u. G.] als Bevollmächtige angeschrieben;30

               30
                    [B. u. G.].

                                                                  - - 40 - -


Bonn, 11. September 2013
133

Amtsblatt der Bundesnetzagentur
                              für Elektrizität, Gas, Telekommunikation, Post und Eisenbahnen
2710                    – Mitteilungen, Telekommunikation, Teil A, Mitteilungen der Bundesnetzagentur –   17 2013


         von diesen 62 Unternehmen 2 Unternehmen trotz mehrmaligen Nachfragens auf das
          Auskunftsersuchen nicht geantwortet haben, aber dennoch aufgrund der hier vorge-
          nommenen Ermittlungen und den daraus resultierenden Angaben als Anbieter aktiv
          sind und somit auch weiterhin in der Auswertung berücksichtigt werden;31

         von den weiterhin verbleibenden 62 Unternehmen 7 Unternehmen nicht auf den hier
          relevanten Märkten tätig sind32;

         von den restlichen 55 Unternehmen 2 Unternehmen zwischenzeitlich umfirmiert sind
          und unter neuem Namen aktiv sind33 und

         von den weiterhin verbleibenden 55 Unternehmen alle Unternehmen als Anbieter und
          in der Regel auch als Nachfrager auf den hier relevanten Märkten tätig sind.

   Eine weitere Differenzierung ist von Seiten der Bundesnetzagentur nur insoweit erforderlich,
   dass im Rahmen der Untersuchung die Unternehmen später einzeln namentlich aufgeführt
   werden, die als Anbieter von Anrufzustellungsleistungen in ihr eigenes Netz auftreten.

   Somit ist im Ergebnis davon auszugehen, dass insgesamt 55 Unternehmen die Leistungen
   anbieten und/oder nachfragen.

   Aus verschiedenen Gründen wie etwa missverständlichen oder lückenhaften Angaben waren
   vielfach Nachfragen und Fristverlängerungen erforderlich. Die Nacherhebung fehlender Da-
   ten sowie die Klärung ungenauer oder unklarer Angaben mit den jeweiligen Unternehmen
   hat sich bis in das 3. Quartal 2011 erstreckt. Die Fragen, die bis zuletzt unbeantwortet blie-
   ben, wurden durch Schätzungen dieser Daten vervollständigt, soweit dies erforderlich, mög-
   lich und zulässig war.

   Generell ist darauf hinzuweisen, dass bei der verbindlichen Bestimmung der Marktanteile der
   einzelnen Wettbewerber Korrekturen durch Schätzung vorzunehmen waren, da die Antwor-
   ten zum Teil unvollständig waren. Die Schätzung erfolgte hierbei in der Regel in zwei Schrit-
   ten. In einem ersten Schritt wurden die Umsätze bzw. Absätze der Wettbewerber der TDG
   auf die jeweiligen Entfernungszonen bzw. auf die Zahl der genutzten Vermittlungsstellen ver-
   teilt, sofern solche Angaben von den Unternehmen nicht getätigt werden konnten. In einem
   zweiten Schritt wurde das so geschätzte gesamte Marktvolumen um eine bestimmte Anzahl
   von Prozentpunkten erhöht, um zu gewährleisten, dass auch Umsätze bzw. Absätze erfasst
   werden, die durch die Existenz tatsächlicher bzw. möglicherweise weiterer Anbieter entste-
   hen. Zu den Einzelheiten der erforderlichen Schätzungen wird insoweit auf die jeweiligen
   Ausführungen verwiesen.

   Zum anderen erfordern die Komplexität der Materie und die Durchführung von Konsultations-
   und Konsolidierungsverfahren per se eine gewisse Bearbeitungszeit. Das im dritten und vier-
   ten Quartal 2010 sowie im 1. Halbjahr 2011 bei der Bundesnetzagentur eingegangene Da-
   tenmaterial durfte daher der hiesigen Untersuchung zugrunde gelegt werden, ohne dass
   nochmals umfangreiche Nachermittlungen durchzuführen waren.

   Im Übrigen wurden im 2. Halbjahr 2011 noch erforderliche Untersuchungen zur NGN-
   Problematik durchgeführt.


   31
      [B. u. G.].
   32
      1 & 1 Internet AG, E-Plus GmbH, freenet Cityline GmbH, PrimaCom Management GmbH stellvertretend für die
   Unternehmen der PrimaCom-Gruppe, SNT Deutschland AG, Tele Columbus GmbH sowie TelemaxX Telekom-
   munikation GmbH.
   33
      SNT Multiconnect GmbH & Co. KG umfirmiert zu multiconnect GmbH sowie 01039 GmbH umfirmiert zu First
   Communication GmbH.

                                                     - - 41 - -



                                                                                                    Bonn, 11. September 2013
134

Zur nächsten Seite