abl-17

Dieses Dokument ist Teil der Anfrage „Amtsblätter bis 2018

/ 520
PDF herunterladen
Amtsblatt der Bundesnetzagentur
                                 für Elektrizität, Gas, Telekommunikation, Post und Eisenbahnen
17 2013                    – Mitteilungen, Telekommunikation, Teil A, Mitteilungen der Bundesnetzagentur –   2759


         (c)    Terminierungsleistungen mit telefondienstspezifischer Übergabe auf IP und Gel-
                tung des Grundsatzes einer technologiekonformen Übergabe, wobei die Überga-
                be nicht technologiekonform erfolgt.

         Einordnung der Fallgruppe

         Auch bei dieser Fallgestaltung gilt der Grundsatz einer technologiekonformen Übergabe. Die
         Übergabe des Gespräches erfolgt jedoch nicht technologiekonform.

         Grundsätzlich sind auch hier zwei Fallgruppen einer technologiekonformen Übergabe denk-
         bar. Entweder ist die dem Angerufenen zugeordnete Rufnummer entsprechend der Portie-
         rungskennung einer Übergabe auf IP-Ebene zugeordnet. Die Übergabe erfolgt in diesem Fall
         allerdings auf PSTN-Ebene und damit nicht technologiekonform. Oder die Rufnummer des
         Angerufenen ist einer PSTN-Übergabe zugeordnet. Die Übergabe erfolgt in diesem Fall al-
         lerdings auf IP-Ebene und damit ebenfalls nicht technologiekonform. Nachfolgend wird zu-
         nächst der Fall betrachtet, in dem die Übergabe auf IP-Ebene erfolgt, die dem angerufenen
         Teilnehmer zugeordnete Rufnummer entsprechend der verwendeten Portierungskennung
         allerdings eine Übergabe auf PSTN-Ebene vorsieht (Vgl. zu der spiegelbildlichen Fallgruppe
         einer unsortierten Übergabe auf PSTN-Ebene die Darstellungen unter Abschnitt H.I . 5. g) (3)
         (b).

         Aus Gründen der Klarstellung wird darauf hingewiesen, dass die Abgabe des Gespräches
         wegen der Geltung des Grundsatzes einer technologiekonformen Übergabe in diesen Fällen
         nicht auf der untersten Netzkoppelungsebene erfolgt. Für die Realisierung der Verbindung
         muss der das Gespräch übernehmende Teilnehmernetzbetreiber demnach die Verbindung
         noch zu der untersten Netzkoppelungsstelle weiter transportieren. Zugleich muss er das Ge-
         spräch noch vom IP auf die PSTN-Technologie bzw. umgekehrt wandeln. Im Ergebnis han-
         delt es sich bei dieser Leistung dementsprechend um eine „Technologiewandlung plus Tran-
         sit plus Terminierung“.

         Allgemein

         Zu untersuchen ist, ob es einen gemeinsamen Markt für die Leistung „Terminierung“ einer-
         seits und die Leistung „Technologiewandlung plus Transit plus Terminierung“ gibt.

         Nachfragesubstitution

         Gegen eine Einbeziehung der beiden Typen von Terminierungsleistungen in einen einheitli-
         chen Markt spricht, dass das Bündelprodukt die Zustellung von Anrufen zu Teilnehmern, die
         in dem durch die geographische Rufnummer zugeordneten Zielnetz angeschlossen sind, von
         einer höheren und damit einer anderen Netzkoppelungsebene ermöglicht als die reine Ter-
         minierungsleistung.

         Die Tatsache, dass Terminierungsleistungen mit einer weiteren Transport- und Wandlungs-
         leistung in Paketen gebündelt angeboten werden, spricht nicht dafür, dass die Einzelproduk-
         te (Terminierung einerseits und Transit sowie Wandlung andererseits) einem Gesamtmarkt
         zuzuordnen sind. Sie zeigt im Gegenteil die Komplementarität der einzelnen Produkte.

         Im Übrigen können mit den Paketen zwar aller Wahrscheinlichkeit nach erhebliche Umsätze
         generiert werden, zugleich aber sind ebenfalls substanzielle Umsätze mit den Einzelproduk-
         ten zu erwarten; d. h. für einen wesentlichen Teil der Nachfrager würden die Pakete keine
         relevante Beschaffungsalternative darstellen. Denn die Leistung (reine) „Terminierung“ kann
         und wird er nur nachfragen, wenn er über eine Zusammenschaltung auf der niedrigsten er-
         schließbaren Netzzugangsebene verfügt und damit eine technologiekonforme Übergabe rea-
         lisieren kann.


                                                        - - 90 - -


Bonn, 11. September 2013
183

Amtsblatt der Bundesnetzagentur
                                für Elektrizität, Gas, Telekommunikation, Post und Eisenbahnen
2760                       – Mitteilungen, Telekommunikation, Teil A, Mitteilungen der Bundesnetzagentur –   17 2013


   Sofern in der vertraglichen Zusammenschaltungsregelung der Vorrang der technologiekon-
   formen Übergabe vorgesehen ist, ist er an einer Terminierung auf einer anderen Technologie
   und damit einer darüber liegenden Netzzugangsebene nicht interessiert: nicht nur müsste er
   dann den zusätzlich erforderlichen Wandlungsschritt mit nachfragen; vielmehr würden dann
   auch die von ihm beschafften Übertragungskapazitäten für die technologiekonforme Überga-
   be und damit auf der niedrigeren Ebene nicht in dem geplanten Maße ausgelastet werden.
   Die Zusammenfassung zu einem Gesamtangebot führt dementsprechend auch nicht
   zwangsläufig dazu, dass Einzelprodukte nicht mehr nachgefragt werden.

   Nur wenn er selber (noch) keine technologiekonforme Übergabeschnittstelle realisiert hat,
   wird er auf die oben genannte „Transport plus Wandlung plus Terminierung“ zurückgreifen.
   Im hier interessierenden Regelfall aber befriedigt die Übergabe einer Terminierungsleistung
   plus Transport plus Wandlung nicht die Nachfrage nach einer Übergabe einer Terminie-
   rungsleistung.

   Letzteres gilt auch für den Fall, dass die Netzbetreiber allesamt den Preis für die Leistung
   „Terminierung“ nicht nur vorübergehend um einen kleinen, aber nicht unerheblichen Betrag
   anheben sollten.

   Denn auch dadurch würden keine nennenswerten Anreize zu einem Wechsel auf die andere
   Übergabeschnittstelle und damit die höhere Netzzugangsebene entstehen. So wäre ein sol-
   cher Wechsel mit einmaligen Kosten aufgrund des notwendigen Rückbaus verbunden.

   Zu dem gleichen Ergebnis führt eine Parallele zu Fällen, in denen es mehrere Verwendungs-
   zwecke für eine einheitliche Ware gibt und mehrere dieser Verwendungszwecke einige Be-
   deutung für die Absatzstrategie des Anbieters haben.94 In diesen Fällen ist jedenfalls dann
   von getrennten Teilmärkten auszugehen, wenn der Anbieter für jeden Verwendungszweck
   eine differenzierte Absatzstrategie verfolgen kann. Das ist auch hier zumindest zum Teil ge-
   geben: Der Anbieter kann unterschiedliche Pakete zusammenstellen und die Preise im Ver-
   hältnis Einzelprodukte einerseits zu Paketen andererseits optimieren.

   Angebotssubstitution

   Ebenso wenig besteht eine Austauschbarkeit aus Anbietersicht. Auch wenn es sich um einen
   Gesamtmarkt für die Leistung „Terminierung (auf PSTN sowie IP-Ebene)“ handelt, so kann
   doch nicht der eine Anbieter durch ein Umschalten von dem Angebot etwa der Leistung
   „Transport plus Wandlung plus Terminierung“ auf die Leistung „Terminierung“ eine zusätzli-
   che Konkurrenz für das Produkt „Terminierung“ eines dritten Netzbetreibers schaffen. Denn
   die Leistung „Terminierung“ ist bereits in dessen Produkt „Transport plus Wandlung plus
   Terminierung“ enthalten.

   Homogene Wettbewerbsbedingungen

   Es bleibt noch der Aspekt der homogenen Wettbewerbsbedingungen. Allerdings liegen der-
   artige Bedingungen zwischen der Terminierungsleistung einerseits und den Terminierungs-
   leistungen plus Transport plus Wandlung andererseits letztendlich nicht vor.

   Zwar sehen sich die Anbieter von „Terminierung“ und von „Transport plus Wandlung plus
   Terminierung“ einem weitgehend einheitlichen Kreis von Unternehmen gegenüber, welche
   diese Leistungen für einen jeweils vergleichbaren Verwendungszweck benötigen (nämlich
   dem eigenen Angebot von Sprachtelefonie gegenüber dem Endkunden) und sie eventuell
   sogar „im Sortiment“ nachfragen. Dem steht aber gegenüber, dass die Ausweichmöglichkei-
   ten der Nachfrager je nach der erschlossenen Netzzugangsebene divergieren. Mag der
   Transport- und Wandlungsanteil der Leistung „Transport plus Wandlung plus Terminierung“

   94
        Vgl. Langen/Ruppelt, § 19 GWB, Rz. 15 m. w. N.

                                                         - - 91 - -


                                                                                                       Bonn, 11. September 2013
184

Amtsblatt der Bundesnetzagentur
                                 für Elektrizität, Gas, Telekommunikation, Post und Eisenbahnen
17 2013                     – Mitteilungen, Telekommunikation, Teil A, Mitteilungen der Bundesnetzagentur –   2761


         jedenfalls grundsätzlich durch Eigenrealisierung ersetzt werden können, so scheidet diese
         Möglichkeit bei der Leistung „Terminierung“ von vornherein weitgehend aus: Die Anmietung
         aller zu einem bestimmten Netz gehörenden Teilnehmeranschlussleitungen erforderte un-
         wirtschaftliche Investitionen.

         Das Vorliegen homogener Wettbewerbsbedingungen kann damit jedenfalls nicht eindeutig
         nachgewiesen werden. In dieser Situation ist, wie bereits dargestellt, die gesetzliche Vermu-
         tungsregelung zu beachten, wie sie in § 10 Abs. 1 i. V. m. Art. 15 Abs. 3 S. 1 Rahmen-RL
         niedergelegt ist. Die Regulierungsbehörde ist zwar gehalten, die jeweils relevanten Märkte
         aufgrund einer eigenständigen Untersuchung der nationalen Gegebenheiten festzulegen.
         Erlauben die festgestellten Gegebenheiten allerdings keine eindeutige Entscheidung für oder
         gegen eine bestimmte Marktabgrenzung, ist im Sinne der von der Kommission zur Prüfung
         empfohlenen Marktdefinition zu entscheiden. Dies bedeutet im vorliegenden Fall, in welchem
         die Kommission einen Terminierungsmarkt (Markt Nr. 3) auf die unterste Netzebene festlegt,
         dass nicht von einem gemeinsamen Markt für „Terminierung“ und „Transport zur untersten
         Netzkoppelungsebene einschließlich Wandlung plus Terminierung“ ausgegangen werden
         kann. Weiterhin ist auch nicht ersichtlich, weshalb hier nationale Besonderheiten vorliegen
         sollen.




         Abbildung 22: Beispiel für den Fall der Geltung des Grundsatzes einer technologiekonformen
         Übergabe. Der Verkehr wird allerdings unsortiert auf IP-Ebene übergeben. Verkehr, der im
         IP-Netz endet (Fall 1) unterfällt Markt Nr. 3. Verkehr, der tatsächlich noch in das PSTN-Netz
         weitergeleitet wird, stellt ein Bündelprodukt von Wandlung, Transit und Terminierung dar.
         Das Bündelprodukt ist nicht Gegenstand des Marktes Nr. 3.

         Zwischenergebnis

         Die Terminierungsleistungen in einzelnen Festnetzen bilden einen eigenen Markt. Bündel-
         produkte aus Wandlungsleistungen, Transit auf höherer Netzzugangsebene mit zusätzlicher

                                                         - - 92 - -


Bonn, 11. September 2013
185

Amtsblatt der Bundesnetzagentur
                          für Elektrizität, Gas, Telekommunikation, Post und Eisenbahnen
2762                 – Mitteilungen, Telekommunikation, Teil A, Mitteilungen der Bundesnetzagentur –   17 2013


   Terminierung sind diesem Markt nicht zuzurechnen. Ähnlich den Bündelprodukten von Tran-
   sit und Terminierung unterfallen sie als Verbindung auf einer höheren Netzebene dem Tran-
   sitsektor.

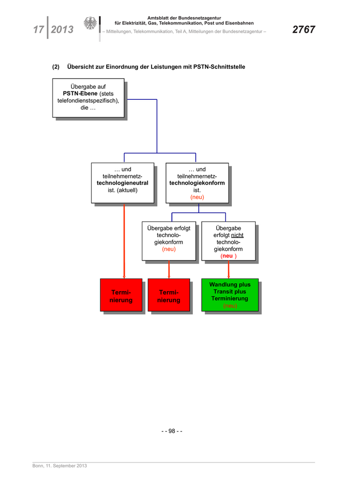
   (3)   Einbezug von Terminierungsleistungen, die auf PSTN-Ebene übergeben werden
         und bei denen der Grundsatz einer technologiekonformen Übergabe gilt

   Nachfolgend werden die Auswirkungen der Geltung des Grundsatzes einer technologiekon-
   formen Übergabe auf Terminierungsleistungen betrachtet, die auf PSTN-Ebene übergeben
   werden.

   (a)   Terminierungsleistungen mit Übergabe auf PSTN und Geltung des Grundsatzes
         einer technologiekonformen Übergabe, wobei die Übergabe technologiekonform
         erfolgt.

   Auch hier gilt der Grundsatz einer technologiekonformen Übergabe. Die Übergabe des Ge-
   spräches erfolgt jeweils technologiekonform.

   Grundsätzlich sind zwei Fallgruppen einer technologiekonformen Übergabe denkbar. Entwe-
   der ist die dem Angerufenen zugeordnete Rufnummer entsprechend der Portierungskennung
   einer Übergabe auf IP-Ebene zugeordnet. Die Übergabe erfolgt in diesem Fall ebenfalls auf
   IP-Ebene und damit technologiekonform. Oder die Rufnummer des Angerufenen ist einer
   PSTN-Übergabe zugeordnet. Die Übergabe erfolgt in diesem Fall auf PSTN-Ebene und da-
   mit ebenfalls technologiekonform. Nachfolgend wird der Fall betrachtet, in dem die Übergabe
   auf PSTN-Ebene erfolgt, die dem angerufenen Teilnehmer zugeordnete Rufnummer ent-
   sprechend der verwendeten Portierungskennung allerdings eine Übergabe auf IP-Ebene
   vorsieht.

   Für eine Einbeziehung der beiden Typen von Terminierungsleistungen in einen einheitlichen
   Markt spricht entsprechend der spiegelbildlichen Fallgruppe einer sortierten Übergabe auf
   IP-Ebene (vgl. Abschnitt H.I.5.g) (2) (b)) auch hier, dass beide Produkte die Anforderungen
   erfüllen, die an eine Terminierungsleistung im Festnetz zu stellen sind. Beide Produkte er-
   möglichen die Zustellung von Anrufen von der untersten Netzkoppelungsebene zu Teilneh-
   mern, die in dem durch die geographische Rufnummer zugeordneten Zielnetz angeschlos-
   sen sind.

   Auch hinsichtlich der weitergehenden Erwägungen im Zusammenhang mit der Betrachtung
   der Fallgruppe, in der eine technologiekonforme Verkehrsführung gilt, die Übergabe auch
   technologiekonform auf der Ebene des IP erfolgt, kann auf die oben erfolgten Ausführungen
   verwiesen werden.




                                                  - - 93 - -


                                                                                                 Bonn, 11. September 2013
186

Amtsblatt der Bundesnetzagentur
                                 für Elektrizität, Gas, Telekommunikation, Post und Eisenbahnen
17 2013                     – Mitteilungen, Telekommunikation, Teil A, Mitteilungen der Bundesnetzagentur –   2763



                                                                                           national

                                                     national



                                            natio-
                                             nal



                                               n
                                               a
                                               t
                                               i
                                               o
                                               n
                                               a




         Abbildung 23: Beispiel für eine technologiekonforme Übergabe auf PSTN-Ebene.

         Zwischenergebnis

         Die Terminierungsleistungen in einzelnen Festnetzen unter Geltung des Grundsatzes einer
         technologiekonformen Übergabe bilden bei technologiekonformer Übergabe auf PSTN einen
         einheitlichen Markt mit den sonstigen Terminierungsleistungen.


         (b)    Terminierungsleistungen mit Übergabe auf PSTN und Geltung des Grundsatzes
                einer technologiekonformen Übergabe, wobei die Übergabe nicht technologie-
                konform erfolgt.

         Auch bei dieser Fallgestaltung gilt der Grundsatz einer technologiekonformen Übergabe. Die
         Übergabe des Gespräches erfolgt jedoch nicht.technologiekonform.

         Grundsätzlich sind hier zwei Fallgruppen einer nicht technologiekonformen Übergabe denk-
         bar. Entweder ist die dem Angerufenen zugeordnete Rufnummer entsprechend der Portie-
         rungskennung einer Übergabe auf IP-Ebene zugeordnet. Die Übergabe erfolgt in diesem Fall
         allerdings auf PSTN-Ebene und damit nicht technologiekonform. Oder die Rufnummer des
         Angerufenen ist einer PSTN-Übergabe zugeordnet. Die Übergabe erfolgt in diesem Fall al-
         lerdings auf IP-Ebene und damit ebenfalls nicht technologiekonform.

         Nachfolgend wird der Fall betrachtet, in dem die Übergabe auf PSTN-Ebene erfolgt, die dem
         angerufenen Teilnehmer zugeordnete Rufnummer entsprechend der verwendeten Portie-
         rungskennung allerdings eine Übergabe auf IP-Ebene vorsieht.



                                                         - - 94 - -


Bonn, 11. September 2013
187

Amtsblatt der Bundesnetzagentur
                              für Elektrizität, Gas, Telekommunikation, Post und Eisenbahnen
2764                     – Mitteilungen, Telekommunikation, Teil A, Mitteilungen der Bundesnetzagentur –   17 2013


   Aus Gründen der Klarstellung wird darauf hingewiesen, dass die Abgabe des Gespräches
   wegen der Geltung des Grundsatzes einer technologiekonformen Übergabe in diesen Fällen
   nicht auf der untersten Netzkoppelungsebene erfolgt. Für die Realisierung der Verbindung
   muss der das Gespräch übernehmende Teilnehmernetzbetreiber demnach die Verbindung
   noch zu der untersten Netzkoppelungsstelle weiter transportieren. Zugleich muss er das Ge-
   spräch noch vom PSTN auf die IP-Technologie wandeln. Im Ergebnis handelt es sich bei
   dieser Leistung dementsprechend um eine „Technologiewandlung plus Transit plus Termi-
   nierung“.

   Die unter Abschnitt H.I.5.g) (2) (c) vorgetragenen Erwägungen für die Einordnung des Bün-
   delproduktes von „Wandlung plus Transit plus Terminierung“ gelten entsprechend bei einer
   Übergabe auf PSTN-Ebene. Auch hier stellt sich die Leistung aus Sicht des Nachfragers als
   eine andere Leistung dar, als eine reine Terminierungsleistung über PSTN. Entsprechendes
   gilt für die Ausführungen zu Angebotsumstellungsflexibilität sowie den homogenen Wettbe-
   werbsbedingungen.

   Zwischenergebnis

   Die Terminierungsleistungen in einzelnen Festnetzen bilden einen eigenen Markt. Bündel-
   produkte aus Wandlungsleistungen, Transit auf höherer Netzzugangsebene mit zusätzlicher
   Terminierung sind diesem Markt nicht zuzurechnen. Ähnlich den Bündelprodukten von Tran-
   sit und Terminierung unterfallen sie als Verbindung auf einer höheren Netzebene dem Tran-
   sitsektor.

   h)    Kein Einbezug von Kooperationen auf Diensteebene

   Zusammenschaltungsleistungen mit IP-basierter Übergabe gibt es bereits seit mehreren Jah-
   ren (direkte IP-Zusammenschaltungen, öffentliche Internet-Austausch-Knoten). Diese Zu-
   sammenschaltungsleistungen (Ursprung: IP → Ziel: IP) haben in der Regel allerdings ledig-
   lich den Austausch von Verkehr zum Gegenstand, unabhängig davon, welche Dienste die-
   sen Verkehr erzeugen. Die Vertragsgestaltung solcher Zusammenschaltungsleistungen be-
   steht überwiegend in einem reinen Mengenaustausch ohne einen entsprechenden Zah-
   lungsstrom(überhang) zugunsten der einen oder der anderen Vertragspartei (sog. Peering-
   Vereinbarungen). Darüber hinaus werden IP Zusammenschaltungsleistungen auch als
   kommerzielle Transitvereinbarungen angeboten. Die entsprechenden Zusammenschaltungs-
   leistungen sind diensteneutral und unterscheiden sich in diesem zentralen Punkt von Aus-
   gangsprodukten des hier relevanten Marktes, die telefondienstspezifisch sind. Gegenstand
   der Abrechnung und der Leistung ist nicht die konkrete Telefonverbindung, sondern der Da-
   tenaustausch in seiner Gesamtheit und damit eine auch aus Nachfragersicht wesentlich an-
   dere Leistung. Diensteneutrale Zusammenschaltungsleistungen wie IP-
   Zusammenschaltungen sind bislang unreguliert, weil hier aus den nachfolgenden Aspekten
   in der Regel von wettbewerblichen Verhältnissen ausgegangen wird. Anhaltspunkte dafür,
   dass sich daran etwas geändert haben könnte, liegen derzeit nicht vor.

   Ein Einbezug dieser Leistungen in den hier sachlich relevanten Markt kommt also schon al-
   lein deswegen nicht in Betracht, weil die IP-Zusammenschaltung nicht dienstespezifisch er-
   folgt und deshalb keine nur ausschließlich auf den Telefondienst bezogene Leistung ableit-
   bar ist. Während die Zusammenschaltungsleistungen in leitungsvermittelnden Netzen, wie
   die Zuführung oder die Terminierung, auf die Ermöglichung von Sprachverbindungen konzi-
   piert sind, wird bei den Zusammenschaltungsleistungen in paketvermittelnden Netzen der
   Verkehr unabhängig davon übergeben wird, von welchem Dienst er erzeugt wurde.95


   95
      Siehe BNetzA, Eckpunkte der Zusammenschaltung IP-basierter Netze, Februar 2008, S.1; abrufbar unter
   http://www.bundesnetzagentur.de/cae/servlet/contentblob/38074/publicationFile/3117/EckpunkteId12699pdf.pdf;js
   essionid=533B49238E376542757A27D7F4512164.

                                                      - - 95 - -


                                                                                                     Bonn, 11. September 2013
188

Amtsblatt der Bundesnetzagentur
                                    für Elektrizität, Gas, Telekommunikation, Post und Eisenbahnen
17 2013                       – Mitteilungen, Telekommunikation, Teil A, Mitteilungen der Bundesnetzagentur –   2765


         Zudem kann hier auch weiterhin von wettbewerblichen Verhältnissen ausgegangen werden,
         wie sie bereits die Kommission in ihrer Explanatory Memorandum zur Märkte-Empfehlung
         2003 und in ihrem Explanatory Note zur Märkte-Empfehlung 2007 unterstellt hat.

         Gemäß dem Explanatory Memorandum zur Märkte-Empfehlung 2003 sei es anders als bei
         der Anrufzustellung grundsätzlich nicht erforderlich, eine Vorabanalyse eines (Vorleistungs-)
         „Marktes für Internet-Konnektivität“ bzw. „die Übergabe eintreffender Pakete“ zu erstellen. 96
         Es gebe eine Reihe von Unterschieden zwischen der klassischen Anrufzustellung im öffentli-
         chen Telefonnetz und der Paketübertragung im öffentlichen Im letzteren Fall würden End-
         nutzer implizit sowohl für den Versand als auch für den Empfang von Datenpaketen bezah-
         len (sinngemäß: Abrechnungssystem Bill & Keep).98 Es sei nicht automatisch oder grund-
         sätzlich der Fall, dass Gebühren für eingehenden Verkehr erhoben und über das Netz des
         Absenders an diesen weitergeleitet würden (sinngemäß: Abrechnungssystem CPP). 99 Der
         Zugang zu dem Markt für Internet-Konnektivität werde demnach nur geringfügig erschwert,
         und obwohl eindeutig mengenbedingte Vorteile bestünden, die die Gegenseitigkeitsvereinba-
         rungen erleichtern würden, sei dies allein nicht als Wettbewerbshindernis zu betrachten. 100 In
         ihrer Explanatory Note zur Märkte-Empfehlung 2007 wiederholt die Kommission diese Argu-
         mente, um den Bereich der Internet-Konnektivität im Gegensatz zur Anrufzustellung weiter-
         hin nicht in die aktuelle Märkte-Empfehlung (d. h. keine potenzielle Regulierungsbedürftig-
         keit) aufzunehmen.101

         Demnach führen schon allein die anderen Abrechnungsmodalitäten im Bereich der dienste-
         neutralen IP-Zusammenschaltung (Abrechnungssystem Bill & Keep) dazu, dass es im Be-
         reich der Terminierungsmärkte nicht zur gleichen Form und Grad der Marktmachtausübung
         kommt wie im Bereich der dienstespezifischen Zusammenschaltung (Abrechnungssystem
         CPP). Auch die Bundesnetzagentur geht in ihrem Eckpunktepapier zur Zusammenschaltung
         IP-basierter Netze davon aus, dass ein Abrechnungssystem Bill & Keep eine effizientere
         Netznutzung ermöglicht, Terminierungsmonopole vermeidet und damit letztlich den Regulie-
         rungsbedarf reduziert.102

         Im Ergebnis ist festzuhalten, dass der sachlich relevante Markt Nr. 3 (Anrufzustellung in ein-
         zelnen Festnetzen) weiterhin keine diensteneutralen paketvermittelnden Sprachterminierun-
         gen mit Übergabeschnittstelle IP in die Festnetze beinhaltet.




         96
            Explanatory Memorandum zur Märkte-Empfehlung 2003, S. 27.
         97
            Explanatory Memorandum zur Märkte-Empfehlung 2003, S. 27.
         98
            Explanatory Memorandum zur Märkte-Empfehlung 2003, S. 27.
         99
            Explanatory Memorandum zur Märkte-Empfehlung 2003, S. 27.
         100
             Explanatory Memorandum zur Märkte-Empfehlung 2003, S. 27.
         101
             Commission staff working document Explanatory Note, SEC (2007) 1483 final, S.37.
         102
             BNetzA, Eckpunkte der Zusammenschaltung IP-basierter Netze, Februar 2008, S.12.

                                                           - - 96 - -


Bonn, 11. September 2013
189

Amtsblatt der Bundesnetzagentur
                              für Elektrizität, Gas, Telekommunikation, Post und Eisenbahnen
2766                   – Mitteilungen, Telekommunikation, Teil A, Mitteilungen der Bundesnetzagentur –   17 2013


   i)      Grafische Darstellung der Ergebnisse zu den Abschnitten H.I.5.g) (1) – (3) und
           H.I.5.h)


   (1)     Übersicht zur Einordnung der Leistungen mit IP-Schnittstelle



                                                 (Vereinbarung
                                                  (Vereinbarungeiner)
                                                    Übergabe aufeiner)
                                                      Übergabedie
                                                    IP-Ebene,   auf…
                                                        Übergabe auf
                                                    IP-Ebene, die …
                                                      IP-Ebene, die …


                     … telefondienst-                                            … diensteneutral ist.
                                                                                  … diensteneutral ist.
                      … telefondienst-                                             Fall 3 (M 2009)
                        spezifisch                                                  Fall 3 (M 2009)
                         spezifisch
                          (neu )
                           (neu )



               … und                         … und
                … und                         … und
          teilnehmernetz-               teilnehmernetz-
           teilnehmernetz-               teilnehmernetz-
        technologieneutral           technologiekonform
         technologieneutral           technologiekonform
                 ist.                          ist.
                   ist.                          ist.
               (neu   !)
                (neu !)                      (neu !)
                                              (neu !)


                          Übergabe erfolgt                 Übergabe
                           Übergabe erfolgt                 Übergabe
                             technolo-                    erfolgt nicht
                              technolo-                    erfolgt nicht
                            giekonform                     technolo-
                             giekonform                      technolo-
                              (neu !)                     giekonform
                               (neu !)                     giekonform
                                                             (neu !)
                                                              (neu !)


                                                          Wandlung                    Keine Termi-
                                                           Wandlung                    Keine Termi-
             Termi-              Termi-                  plus Transit                   nierung
              Termi-              Termi-                  plus Transit                   nierung
            nierung             nierung               plus Terminierung
             nierung             nierung               plus Terminierung
                                                            (neu )
                                                             (neu )




                                                    - - 97 - -


                                                                                                   Bonn, 11. September 2013
190

Amtsblatt der Bundesnetzagentur
                                  für Elektrizität, Gas, Telekommunikation, Post und Eisenbahnen
17 2013                      – Mitteilungen, Telekommunikation, Teil A, Mitteilungen der Bundesnetzagentur –   2767


        (2)     Übersicht zur Einordnung der Leistungen mit PSTN-Schnittstelle

               Vereinbarung einer)
              (Vereinbarung einer)
               ( Übergabe auf
                  Übergabe auf
             PSTN-Ebene (stets
               PSTN-Ebene (stets
           telefondienstspezifisch),
                    die …
                     die …
            telefondienstspezifisch),




                                   … und                             … und
                                    … und                              … und
                             teilnehmernetz-                    teilnehmernetz-
                              teilnehmernetz-                    teilnehmernetz-
                           technologieneutral                technologiekonform
                            technologieneutral                technologiekonform
                               ist. (aktuell)                          ist.
                                 ist. (aktuell)                          ist.
                                                                      (neu)
                                                                       (neu)



                                                  Übergabe erfolgt                 Übergabe
                                                   Übergabe erfolgt                 Übergabe
                                                     technolo-                    erfolgt nicht
                                                      technolo-                    erfolgt nicht
                                                    giekonform                     technolo-
                                                     giekonform                      technolo-
                                                       (neu)                      giekonform
                                                        (neu)                      giekonform
                                                                                     (neu )
                                                                                       (neu )



                                                                                Wandlung plus
                                                                                 Wandlung plus
                                 Termi-                 Termi-                   Transit plus
                                  Termi-                 Termi-                   Transit plus
                                nierung                nierung                  Terminierung
                                 nierung                nierung                  Terminierung
                                                                                    (neu)
                                                                                     (neu)




                                                         - - 98 - -




Bonn, 11. September 2013
191

Amtsblatt der Bundesnetzagentur
                                für Elektrizität, Gas, Telekommunikation, Post und Eisenbahnen
2768                      – Mitteilungen, Telekommunikation, Teil A, Mitteilungen der Bundesnetzagentur –   17 2013


   j)     Zählen auch Terminierungsleistungen in einzelne nationale Mobilfunknetze in
          den relevanten Markt?

   Fraglich ist, ob auch Terminierungsleistungen, die über Mobilfunknetze erfolgen, einem ge-
   meinsamen Markt mit Terminierungsleistungen über Festnetze zuzurechnen sind. Beide
   Leistungen ermöglichen es Netzbetreibern, dass die eigenen Kunden Teilnehmer anrufen
   können, die in anderen Netzen angeschlossen sind.

   Die Kommission geht sowohl im Vorleistungs- als auch im Endkundenbereich grundsätzlich
   von getrennten Märkten für mobile Dienste einerseits und an festen Standorten erbrachte
   Dienste andererseits aus.103

   So führte auch in Deutschland die Marktuntersuchung der Märkte Nr. 3 bis Nr. 6 der ersten
   Märkte-Empfehlung zu dem Ergebnis, dass Verbindungsleistungen im Bereich der Endkun-
   denmärkte für Sprachtelefondienste, die über ein Mobilfunknetz erfolgen, keine Alternative
   für Verbindungsleistungen, die über ein Festnetz erfolgen, darstellen. Unter funktionalen As-
   pekten bieten sich ausschließlich Terminierungsleistungen über das öffentliche Telefonfest-
   netz als Vorleistungselement für Sprachverbindungen im Bereich der Endkundenmärkte für
   Festnetzgespräche an. Sofern ein Netzbetreiber dementsprechend andere Terminierungs-
   leistungen als solche einkauft, die über das Festnetz realisiert werden, wie etwa Mobilfunk-
   verbindungen, kann der Netzbetreiber damit keine Sprachtelefondienste im Festnetzbereich
   anbieten.

   Auch bei Anwendung des von der Kommission zur Begründung der in der Empfehlung fest-
   gelegten Marktabgrenzungen herangezogenen Kriteriums der Angebotsumstellungsflexibili-
   tät gelangt man zu diesem Ergebnis: Der Eintritt von Festnetzanbietern in den Mobilfunk-
   markt ist nicht ohne weiteres möglich. Wegen der bestehenden Frequenzknappheit wäre ein
   Markzutritt mit selbst betriebenen Netzen nur durch Übernahme etablierter Mobilfunknetz-
   betreiber möglich.

   Weiterhin kann auch nicht davon ausgegangen werden, dass homogene Wettbewerbsbedin-
   gungen vorliegen würden. Eine Leistung „Terminierung von Verbindungen in einzelnen Mo-
   bilfunknetzen“ würde jedenfalls anderen Wettbewerbsbedingungen als die Leistung „Termi-
   nierung von Verbindungen in einzelnen Festnetzen“ unterliegen. So sind die Festnetzmärkte
   im Gegensatz zu dem Mobilfunksektor von einer ehemals monopolistischen Anbieterstruktur
   geprägt. Bei unterschiedlichen Marktstrukturen aber sind homogene Wettbewerbsbedingun-
   gen nicht mehr gegeben.

   Terminierungsleistungen, die über Mobilfunknetze erbracht werden, sind anderen Märkten
   zuzurechnen als festnetzbasierten Terminierungsleistungen. Dies bereits im Vorverfahren
   festgestellte Ergebnis steht zugleich in Übereinstimmung mit der Empfehlung der Kommissi-
   on.

   Anderes gilt für das Produkt der Scheinterminierung im Zusammenhang mit so genannten
   „Homezone“ - Modellen (vgl. Abschnitt. H.I.5.m.).

   k)     Terminierungsleistungen zu geographischen Rufnummern, zu Notrufabfrage-
          stellen und zu anderen Abfragestellen in einem Markt?

   Die Leistung „B.1 Terminierung“ bildet zugleich einen gemeinsamen Markt mit der Leistung
   „Z.1 Terminierung“. Bei dieser Leistung, welche im Übrigen derzeit ausschließlich von der
   TDG erbracht wird, stellt der Netzbetreiber vollautomatisch aufgebaute Verbindungen über

   103
      Vgl. für die erste Märkte-Empfehlung: Märkte Nr. 1 bis 10 einerseits, Märkte Nr. 15 bis 17 andererseits. Für die
   neue Märkte-Empfehlung: Märkte Nr. 1., Nr. 2 und Nr. 3 einerseits sowie Markt Nr. 7 andererseits.

                                                       - - 99 - -


                                                                                                      Bonn, 11. September 2013
192

Zur nächsten Seite