abl-18

Dieses Dokument ist Teil der Anfrage „Amtsblätter bis 2018

/ 252
PDF herunterladen
Amtsblatt der Bundesnetzagentur
                                  für Elektrizität, Gas, Telekommunikation, Post und Eisenbahnen
18 2012                                   – Mitteilungen, Qualifizierte elektronische Signatur,                 3411
                                             Teil A, Mitteilungen der Bundesnetzagentur –




    Herstellererklärung
    SecCommerce SecPKIServer/SecMailServer 5




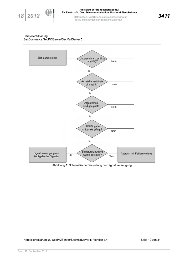
                           Abbildung 1: Schematische Darstellung der Signaturerzeugung




    Herstellererklärung zu SecPKIServer/SecMailServer 5, Version 1.4                               Seite 12 von 31


Bonn, 19. September 2012
231

Amtsblatt der Bundesnetzagentur
                              für Elektrizität, Gas, Telekommunikation, Post und Eisenbahnen
3412                                  – Mitteilungen, Qualifizierte elektronische Signatur,         18 2012
                                         Teil A, Mitteilungen der Bundesnetzagentur –




 Herstellererklärung
 SecCommerce SecPKIServer/SecMailServer 5




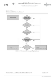
                        Abbildung 2: Schematische Darstellung der Signaturprüfung




 Herstellererklärung zu SecPKIServer/SecMailServer 5, Version 1.4                              Seite 13 von 31


                                                                                               Bonn, 19. September 2012
232

Amtsblatt der Bundesnetzagentur
                                 für Elektrizität, Gas, Telekommunikation, Post und Eisenbahnen
18 2012                                  – Mitteilungen, Qualifizierte elektronische Signatur,                3413
                                            Teil A, Mitteilungen der Bundesnetzagentur –




    Herstellererklärung
    SecCommerce SecPKIServer/SecMailServer 5




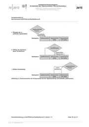
    Abbildung 3: Zusammenwirken der Komponenten bei der Signaturerzeugung (Schnittstelle: Dateisystem)




    Herstellererklärung zu SecPKIServer/SecMailServer 5, Version 1.4                              Seite 14 von 31


Bonn, 19. September 2012
233

Amtsblatt der Bundesnetzagentur
                              für Elektrizität, Gas, Telekommunikation, Post und Eisenbahnen
3414                                  – Mitteilungen, Qualifizierte elektronische Signatur,         18 2012
                                         Teil A, Mitteilungen der Bundesnetzagentur –




 Herstellererklärung
 SecCommerce SecPKIServer/SecMailServer 5




 Abbildung 4: Zusammenwirken der Komponenten bei der Signaturerzeugung (Schnittstelle: API)




 Abbildung 5: Zusammenwirken der Komponenten bei der Signaturerzeugung (Schnittstelle: SMTP)



 Herstellererklärung zu SecPKIServer/SecMailServer 5, Version 1.4                              Seite 15 von 31


                                                                                               Bonn, 19. September 2012
234

Amtsblatt der Bundesnetzagentur
                                 für Elektrizität, Gas, Telekommunikation, Post und Eisenbahnen
18 2012                                  – Mitteilungen, Qualifizierte elektronische Signatur,                3415
                                            Teil A, Mitteilungen der Bundesnetzagentur –




    Herstellererklärung
    SecCommerce SecPKIServer/SecMailServer 5




    Abbildung 6: Zusammenwirken der Komponenten bei der Signaturprüfung (Schnittstelle: Dateisystem)




    Herstellererklärung zu SecPKIServer/SecMailServer 5, Version 1.4                              Seite 16 von 31


Bonn, 19. September 2012
235

Amtsblatt der Bundesnetzagentur
                              für Elektrizität, Gas, Telekommunikation, Post und Eisenbahnen
3416                                  – Mitteilungen, Qualifizierte elektronische Signatur,         18 2012
                                         Teil A, Mitteilungen der Bundesnetzagentur –




 Herstellererklärung
 SecCommerce SecPKIServer/SecMailServer 5




 Abbildung 7: Zusammenwirken der Komponenten bei der Signaturprüfung (Schnittstelle: API)




  Abbildung 8: Zusammenwirken der Komponenten bei der Signaturprüfung (Schnittstelle: SMTP)


 Herstellererklärung zu SecPKIServer/SecMailServer 5, Version 1.4                              Seite 17 von 31


                                                                                               Bonn, 19. September 2012
236

Amtsblatt der Bundesnetzagentur
                                   für Elektrizität, Gas, Telekommunikation, Post und Eisenbahnen
18 2012                                    – Mitteilungen, Qualifizierte elektronische Signatur,                 3417
                                              Teil A, Mitteilungen der Bundesnetzagentur –




     Herstellererklärung
     SecCommerce SecPKIServer/SecMailServer 5



     4       Erfüllung der Anforderungen des Signaturgesetz und der Signaturverordnung

     SecPKIServer/SecMailServer 5 basiert auf den zertifizierten kryptographischen Bibliotheken der Teil-
     Signaturanwendungskomponente SecSigner 2.0.0. Durch die Bestätigung nach Signaturgesetz und die
     Zertifizierung von SecSigner durch das Bundesamt für Sicherheit in der Informationstechnik (BSI), erfüllt
     SecSigner 2.0.0 die strengsten gesetzlichen Sicherheitsanforderungen an Produkte für qualifizierte
     elektronische Signaturen:
     http://www.bundesnetzagentur.de/SharedDocs/Downloads/DE/BNetzA/Sachgebiete/QES/ProdukteBestaetig
     ungen/SignaturanwendungsKomp_Anwenderprogramme/SecSignerVers200Id1593pdf.pdf
     https://www.bsi.bund.de/SharedDocs/Downloads/DE/BSI/Zertifizierung/Reporte01/0164_pdf.pdf

     4.1     Erfüllte Anforderungen nach SigG/SigV

     Die Teil-Signaturanwendungskomponente SecPKIServer/SecMailServer 5 erfüllt die Anforderungen nach
     §17 (2)4 Signaturgesetz und §15 (2,4,5)5 Signaturverordnung im Einzelnen in folgenden Punkten:




     4 SigG §17 „(2) Für die Darstellung zu signierender Daten sind Signaturanwendungskomponenten
       erforderlich, die die Erzeugung einer qualifizierten elektronischen Signatur vorher eindeutig anzeigen und
       feststellen lassen, auf welche Daten sich die Signatur bezieht. Für die Überprüfung signierter Daten sind
       Signaturanwendungskomponenten erforderlich, die feststellen lassen,
            1.        auf welche Daten sich die Signatur bezieht,
            2.        ob die signierten Daten unverändert sind,
            3.        welchem Signaturschlüssel-Inhaber die Signatur zuzuordnen ist,
            4.        welche Inhalte das qualifizierte Zertifikat, auf dem die Signatur beruht, und zugehörige
                 qualifizierte Attribut-Zertifikate aufweisen und
            5.        zu welchem Ergebnis die Nachprüfung von Zertifikaten nach § 5 Abs. 1 Satz 3 geführt hat.
       Signaturanwendungskomponenten müssen nach Bedarf auch den Inhalt der zu signierenden oder
       signierten Daten hinreichend erkennen lassen. Die Signaturschlüssel-Inhaber sollen solche
       Signaturanwendungskomponenten einsetzen oder andere geeignete Maßnahmen zur Sicherheit
       qualifizierter elektronischer Signaturen treffen.“
     5 SigV §15 „(2) Signaturanwendungskomponenten nach § 17 Abs. 2 des Signaturgesetzes müssen
       gewährleisten,
            1.        dass bei der Erzeugung einer qualifizierten elektronischen Signatur
                      a) die Identifikationsdaten nicht preisgegeben und diese nur auf der jeweiligen sicheren
                          Signaturerstellungseinheit gespeichert werden,
                      b) eine Signatur nur durch die berechtigt signierende Person erfolgt,
                      c) die Erzeugung einer Signatur vorher eindeutig angezeigt wird und
            2.        bei der Prüfung einer qualifizierten elektronischen Signatur
                      a) die Korrektheit der Signatur zuverlässig geprüft und zutreffend angezeigt wird und
                      b) eindeutig erkennbar wird, ob die nachgeprüften qualifizierten Zertifikate im jeweiligen
             Zertifikat-Verzeichnis zum angegebenen Zeitpunkt vorhanden und nicht gesperrt waren.“
             SigV §15 „(4) Sicherheitstechnische Veränderungen an technischen Komponenten nach den
       Absätzen 1 bis 3 müssen für den Nutzer erkennbar werden.“
             SigV §15 „(5) Eine Herstellererklärung nach § 17 Abs. 4 des Signaturgesetzes muss
           1.         den Aussteller und das Produkt genau bezeichnen und
           2.         genaue Angaben darüber enthalten, welche Anforderungen des Signaturgesetzes und
                dieser Verordnung im Einzelnen erfüllt sind.
             Bei der Prüfung und Bestätigung der Sicherheit von Produkten nach § 17 Abs. 1 und 3 Nr. 1 des
       Signaturgesetzes sind die Vorgaben des Abschnitts II der Anlage 1 zu dieser Verordnung zu beachten.“

     Herstellererklärung zu SecPKIServer/SecMailServer 5, Version 1.4                               Seite 18 von 31


Bonn, 19. September 2012
237

Amtsblatt der Bundesnetzagentur
                              für Elektrizität, Gas, Telekommunikation, Post und Eisenbahnen
3418                                  – Mitteilungen, Qualifizierte elektronische Signatur,         18 2012
                                         Teil A, Mitteilungen der Bundesnetzagentur –




 Herstellererklärung
 SecCommerce SecPKIServer/SecMailServer 5


    1. Bei der Erzeugung qualifizierter elektronischer Signaturen wird gewährleistet, dass die
       Identifikationsdaten nicht preisgegeben und nur auf der jeweiligen sicheren
       Signaturerstellungseinheit gespeichert werden (SigV §15 Absatz 2 Nr. 1a). Die Identifikationsdaten
       (PIN) zur Anwendung der Signaturschlüssel werden ausschließlich auf der sicheren
       Signaturerstellungseinheit (Signaturkarte) gespeichert. Auf die sichere Signaturerstellungseinheit
       wird ausschließlich über Chipkartenleser mit eigener Tastatur zur Eingabe der Identifikationsdaten
       zugegriffen, die für diesen Zweck nach SigG/SigV bestätigt sind. Eine Preisgabe der
       Identifikationsdaten kann hierdurch ausgeschlossen werden.
    2. Die Erzeugung von qualifizierten Signaturen erfolgt nur durch die berechtigt signierende Person
       (SigV §15 Absatz 2 Nr. 1b), da die Signaturerzeugung nur explizit vom Signaturschlüssel-Inhaber
       durch Eingabe seiner Identifikationsdaten für ein festes Zeitfenster oder eine bestimmte Anzahl
       Signaturen ohne jeweilige erneute Identifizierung freigegeben wird. Das Zeitfenster oder die
       bestimmte Anzahl wird auf dem Display des Chipkartenlesers angezeigt und muss vom
       Signaturschlüssel-Inhaber bestätigt werden. Durch die Einsatzumgebung wird sichergestellt, dass
       Unberechtigte keine Signaturen veranlassen können.
        Durch die Verwendung von Attributen im Hauptzertifikat oder zusätzlichen Attributzertifikaten zur
        Selbstbeschränkung wird sichergestellt, dass Signaturen nur zu dem voreingestellten Zweck (z.B.
        Signatur von Rechnungen) vorgenommen werden können.
    3. Die Erzeugung von qualifizierten elektronischen Signaturen wird durch den eingesetzten
       Chipkartenleser auf dem Display angezeigt (SigG §17 Absatz 2 Satz 1, SigV §15 Absatz 2, Nr. 1c)
       und muss vom Signaturschlüssel-Inhaber bestätigt werden, indem der Signaturschlüssel-Inhaber
       seine Identifikationsdaten (PIN) gegenüber der sicheren Signaturerstellungseinheit eingibt. Vor der
       Eingabe der PIN am Kartenleser muss der Signaturkarteninhaber die im Display des Kartenlesers
       angezeigte Freigabe bestätigen. Nach der Freigabe wird ein auf dem Display des Kartenlesers das
       Anstoßen der Massensignatur als Warnhinweis angezeigt. Dieser Hinweis muss am Kartenleser
       bestätigt werden, ehe Signaturen erzeugt werden können.
    4. Durch die Beschränkungen an die Einsatzumgebung (vgl. Abschnitt 5) wird sichergestellt, dass nur
       geeignete Dokumente zur Signatur an die Schnittstellen übergeben werden. Alle zu signierenden
       Daten können im Dateisystem abgelegt und nach Bedarf in einem Secure Viewer geöffnet werden.
       Damit sind die Daten hinreichend erkennbar und es lässt sich feststellen, auf welche Daten sich die
       zu erstellende Signatur bezieht (SigG §17 Absatz 2 Satz 1). Der Secure Viewer ist eine geeignete
       Maßnahme der Einsatzumgebung und nicht Gegenstand dieser Herstellererklärung.
    5. Bei der Prüfung qualifizierter elektronischer Signaturen wird die Korrektheit der Signatur zuverlässig
       geprüft und der aufrufenden Anwendung zutreffend mit dem Prüfergebnis übergeben. (SigG §17
       Absatz 2 Nr. 2, SigV §15 Absatz 2, Nr. 2a). Dabei wird insbesondere geprüft, ob die signierten Daten
       unverändert sind (SigG §17 Absatz 2 Nr. 2). Ferner umfasst die Prüfung eine Prüfung der
       Zertifikatkette inklusive Sperrabfrage für das Unterzeichnerzertifikat. Die Rückgabe besteht jeweils
       aus einem Ergebnis (Gültig/Ungültig) und einem Prüfbericht (HTML/XML/PDF) mit detaillierten
       Informationen zu den Ergebnissen der einzelnen Prüfschritte.
        Werden Signaturen geprüft, die mathematisch korrekt sind und die auf Algorithmen beruhen, welche
        als nicht mehr geeignet und damit als nicht mehr hinreichend sicher eingestuft sind, und liegt kein
        geeigneter qualifizierte Zeitstempel vor (vgl. http://www.bundesnetzagentur.de/enid/elsig), so wird
        als Prüfergebnis „Gültigkeit der Signatur nicht feststellbar“ und im Prüfbericht zusätzlich das
        Ablaufdatum des nicht mehr geeigneten Algorithmus angezeigt: „Die Gültigkeit der Signatur kann
        nicht festgestellt werden. Die Signatur wurde mit einem [Algorithmus] erzeugt, der zum Prüfzeitpunkt
        zur Erstellung qualifizierter Signaturen als nicht mehr geeignet eingestuft war, und hat somit an
        Sicherheitswert verloren. Es liegt keine Übersignatur vor, die den Sicherheitswert der qualifizierten
        Signatur erhalten hat. Ablaufdatum des Algorithmus: [Datum]“
        Beruht eine zu prüfende Signatur auf einem nicht unterstützen Algorithmus, so wird dem Nutzer im
        Prüfprotokoll angezeigt, dass der Algorithmus nicht unterstützt wird: „Der verwendete
        kryptographische Algorithmus [Name] wird nicht unterstützt.“




 Herstellererklärung zu SecPKIServer/SecMailServer 5, Version 1.4                              Seite 19 von 31


                                                                                               Bonn, 19. September 2012
238

Amtsblatt der Bundesnetzagentur
                                   für Elektrizität, Gas, Telekommunikation, Post und Eisenbahnen
18 2012                                    – Mitteilungen, Qualifizierte elektronische Signatur,                3419
                                              Teil A, Mitteilungen der Bundesnetzagentur –




    Herstellererklärung
    SecCommerce SecPKIServer/SecMailServer 5


             Zusätzlich zur Signatur kann der Komponente ein qualifizierter Zeitstempel (RFC 3161) oder ein
             Beweisdokument mit qualifiziertem Zeitstempel (RFC 4998) übergeben werden. Die Komponente
             prüft die Gültigkeit der Zeitstempelsignaturen. Sind Zeitstempel bzw. Beweisdokument mit
             Zeitstempel geeignet, den Beweiswert der Signatur zu erhalten, so wird dies dem Nutzer zusammen
             mit dem Prüfergebnis für die Signatur, der Zeitstempelsignatur und ggf. dem Beweisdokument
             eindeutig angezeigt.
         6. Durch die Beschränkungen an die Einsatzumgebung (vgl. Abschnitt 5) wird sichergestellt, dass
            signierte Daten und Signaturen während der Signaturprüfung nicht verändert werden. Alle signierten
            Daten können im Dateisystem abgelegt und nach Bedarf in einem Secure Viewer geöffnet werden.
            Damit sind die Daten hinreichend erkennbar und es lässt sich feststellen, auf welche Daten sich die
            Signatur bezieht (SigG §17 Absatz 2 Satz 2 Nr. 1). Der Secure Viewer ist eine geeignete Maßnahme
            der Einsatzumgebung und nicht Gegenstand dieser Herstellererklärung.
         7. Bei der Prüfung qualifizierter elektronischer Signaturen wird die Zertifikate der Kette bis zum
            Wurzelzertifikat geprüft. Durch die Möglichkeit einer Online-Sperrabfrage beim Trustcenter wird für
            den Anwender eindeutig erkennbar, ob die nachgeprüften qualifizierten Zertifikate im jeweiligen
            Zertifikat-Verzeichnis zum angegebenen Zeitpunkt vorhanden und nicht gesperrt waren (SigV §15
            Absatz 2, Nr. 2b). Dem Anwender wird im Prüfprotokoll eindeutig angezeigt, zu welchem Ergebnis
            die Signaturprüfung gekommen ist, welchem Signaturschlüssel-Inhaber die Signatur zuzuordnen ist,
            welche Inhalte das qualifizierte Zertifikat, auf dem die Signatur beruht, und zugehörige qualifizierte
            Attribut-Zertifikate aufweisen und welches Ergebnis die Nachprüfung des Zertifikats ergeben hat
            (SigG §17 Absatz 2 Nr. 3, 4, 5).
         8. Sicherheitstechnische Veränderungen an technischen Komponenten sind für den Nutzer wie folgt
            erkennbar (SigV §15 Absatz 4): Die dem SecPKIServer/SecMailServer 5 zugrunde liegenden Java-
            Bibliotheken sind mit einer qualifizierten elektronischen Signatur versehen, die mit geeigneten
            Signaturanwendungskomponenten geprüft werden kann. Solange die Signatur als gültig verifiziert
            werden kann, kann eine Veränderung an der Software ausgeschlossen werden.
         9. Durch diese Herstellererklärung, die den Aussteller und das Produkt genau bezeichnen und die
            genaue Angaben darüber enthält, welche Anforderungen des Signaturgesetzes und der
            Signaturverordnung im Einzelnen erfüllt werden, wird der Signaturverordnung §15 Absatz 5 genügt.
            Voraussetzung für die Erfüllung der genannten Anforderungen der Teil-Signaturanwendungs-
            komponente SecPKIServer/SecMailServer 5 ist die Einhaltung der nachfolgenden
            Einsatzbedingungen und Auflagen. Die technische Umsetzung ist im Anhang zu dieser
            Herstellererklärung im Detail beschrieben.
             Die für den Einsatz des SecPKIServer/SecMailServers 5 notwendigen weiteren technischen
             Komponenten, wie Betriebssystem, Java-Laufzeitumgebung, Chipkartenleser und sichere
             Signaturerstellungseinheit, sind nicht Lieferumfang des SecPKIServer/SecMailServers 5 und auch
             nicht Gegenstand dieser Herstellererklärung.




    Herstellererklärung zu SecPKIServer/SecMailServer 5, Version 1.4                                Seite 20 von 31


Bonn, 19. September 2012
239

Amtsblatt der Bundesnetzagentur
                                 für Elektrizität, Gas, Telekommunikation, Post und Eisenbahnen
3420                                     – Mitteilungen, Qualifizierte elektronische Signatur,         18 2012
                                            Teil A, Mitteilungen der Bundesnetzagentur –




  Herstellererklärung
  SecCommerce SecPKIServer/SecMailServer 5



  5         Maßnahmen in der Einsatzumgebung

  Grundlage dieser Erklärung ist der Einsatz der Teil-Signaturanwendungskomponente SecPKIServer/Sec-
  MailServers 5 in einem geschützten Bereich gemäß der „Einheitliche[n] Spezifizierung der Einsatz-
  bedingungen für Signaturanwendungskomponenten“6.
  Die Teil-Signaturanwendungskomponente SecPKIServer/SecMailServers 5 wird in einer „Signatur-
  Arbeitsstation“ eingesetzt, bei der gegenüber den potentiellen Bedrohungen folgender Schutz bestehen
  muss: Potentielle Angriffe über
           das Internet,
           ein angeschlossenes Intranet,
           einen manuellen Zugriff Unbefugter und
           Datenaustausch per Datenträger
  werden durch eine Kombination von Sicherheitsvorkehrungen in der Einsatzumgebung mit hoher Sicherheit
  abgewehrt.
  Die Signatur-Arbeitsstation muss sich in einem besonders geschützten Raum befinden, um sicherzustellen,
  dass nur berechtigte Personen (Systemadministratoren und Signaturkarteninhaber) Zugriff auf die Signatur-
  Arbeitsstation haben.
  Als Systemadministrator wird derjenige Personenkreis definiert, der berechtigt ist, die Konfiguration und
  Wartung der Signatur-Arbeitsstation durchzuführen. Als Signaturkarteninhaber wird derjenige Personenkreis
  definiert, der berechtigt ist, die Signatur-Arbeitsstation für die Erzeugung von Signaturen zu nutzen.

  5.1       Einrichtung der IT-Komponenten

  Als Signaturarbeitsplatz wird im Einsatzkontext des SecPKIServer/SecMailServers 5 ausschließlich ein
  System aus folgenden Komponenten bezeichnet:
           Server-Hardware mit Betriebssystem
           ein oder mehrerer Chipkartenleser der Klasse 3 mit eigener Anzeige und eigner PIN-Eingabe mit
            Bestätigung oder Herstellererklärung nach SigG
           eine oder mehrerer sichere Signaturerstellungseinheit mit Bestätigung nach SigG
           ggf. notwendige zusätzliche Hardware wie serieller Portmultiplexer oder USBHub.
           Oracle Java Laufzeitumgebung
  Die Administration, Konfiguration und Wartung der Signaturarbeitsstation darf nur von fachkundigem und
  berechtigtem Personal (Systemadministrator) durchgeführt werden. Die Konfiguration und Administration der
  Signaturarbeitsstation darf nicht in Personalunion mit den Signaturkarteninhabern durchgeführt werden, die
  die Signatur-Arbeitsstation nutzen.

  5.1.1     Unterstützte Betriebssysteme

  Der SecPKIServer/SecMailServer 5 benötigt als Voraussetzung Hardware mit
  Microsoft Windows Betriebssystem


  6 Einheitliche Spezifizierung der Einsatzbedingungen für Signaturanwendungskomponenten, Version 1.4,
    Stand: 19.07.2005,
    http://www.bundesnetzagentur.de/SharedDocs/Downloads/DE/BNetzA/Sachgebiete/QES/Veroeffentlichu
    ngen/SpezifiziergEinsatzBedinggnId2648pdf.pdf?__blob=publicationFile

  Herstellererklärung zu SecPKIServer/SecMailServer 5, Version 1.4                                Seite 21 von 31


                                                                                                  Bonn, 19. September 2012
240

Zur nächsten Seite