abl-05

Dieses Dokument ist Teil der Anfrage „Amtsblätter bis 2018

/ 260
PDF herunterladen
Amtsblatt der Bundesnetzagentur
                              für Elektrizität, Gas, Telekommunikation, Post und Eisenbahnen
572                      – Mitteilungen, Telekommunikation, Teil A, Mitteilungen der Bundesnetzagentur –   05 2012




      Abbildung 11: Beispiel für eine sortierte Übergabe im Rahmen einer eine
      telefondienstspezifischen Zusammenschaltung auf IP-Ebene nach dem Modell einer
      technologiekonformen Verkehrsübergabe bei einer sortierten Übergabe; die Form der von
      TNB 1 grundsätzlich zu wählenden Übergabe (IP oder PSTN) richtet sich nach der
      Technologie, die ausweislich der Portierungskennung der konkreten Rufnummer im Zielnetz
      verwendet wird.

      (c)   Unterfall 2: Technologieinkonforme (unsortierte) Übergabe

      Unabhängig hiervon soll es auch bei der Vereinbarung des Grundsatzes einer
      technologiekonformen Übergabe des Verkehres möglich sein, den Verkehr unsortiert, d. h.
      einschließlich von Verkehr, der nach der Portierungskennung einem PSTN-Dienst
      zugeordnet ist, auf IP-Ebene zu übergeben bzw. zu übernehmen. Die Vereinbarung des
      Grundsatzes der technologiekonformen Übergabe führt in diesem Fall dazu, dass die
      nachgefragte Leistung nicht mehr an der am besten geeigneten und damit nicht mehr an der
      „untersten Netzkoppelungsebene“ übergeben wird, sondern auf einer von dieser „untersten
      Koppelungsebene“ abweichenden Stelle.

      Demnach handelt es sich in einem solchen Fall um eine Leistung, die neben einer (PSTN-)
      Zuführung bzw. einer (PSTN-)Terminierung auch noch einen Transportanteil von der
      tatsächlichen Übergabestelle zu der vertragsgemäß untersten Übergabestelle einschließlich
      einer entsprechenden Technologiewandlung umfasst.




                                                    - - 28 - -


                                                                                                           Bonn, 14. März 2012
72

Amtsblatt der Bundesnetzagentur
                                für Elektrizität, Gas, Telekommunikation, Post und Eisenbahnen
05 2012                    – Mitteilungen, Telekommunikation, Teil A, Mitteilungen der Bundesnetzagentur –   573




                                                                                                 Fall 1




                                                                                                    Fall 2




       Abbildung 12: Beispiel für eine unsortierte Übergabe von Verkehr im Rahmen einer
       telefondienstspezifischen Zusammenschaltung auf IP-Ebene nach dem Modell einer
       technologiekonformen Verkehrsübergabe. Während der Verkehr zu Rufnummern im IP-
       Netz von TNB (1) von TNB (2) nicht mehr gewandelt werden muss (Fall 1 in der Grafik),
       bedarf es bei der Übergabe von Verkehr zu Rufnummern im PSTN-Netz von TNB (2) – für
       den Nachfrager erkennbar – noch eines Transportes zu der untersten Netzkoppelungsebene
       im PSTN-Netz von TNB (2) einschließlich einer Wandlung in das PSTN (Fall 2 in der Grafik).

       (3)    Zusammenfassung

       Zusammenfassend kann für den Parallelbetrieb Folgendes festgehalten werden:

       Sofern vereinbart wird, dass sich die jeweilige am besten geeignete Übergabestelle nach der
       jeweils verwendeten Technologie richtet, und die Zuordnung der jeweiligen Technologie für
       den Nachfrager etwa aus der Portierungskennung erkennbar ist, kann sich die Lage der
       untersten Netzkoppelungsstelle als Maßstab für die Identifikation der untersten
       Netzkoppelungsebene grundsätzlich auch nach der jeweiligen Netztechnologie richten.

       Voraussetzung ist allerdings auch hier wieder, dass es mehr als eine Übergabestelle bzw.
       mehr als eine Art der Übergabetechnologie gibt und für den Nachfrager erkennbar ist, bei
       welcher Netzkoppelungsstelle es sich um die unterste und damit die am besten geeignete
       Netzübergabestelle handelt.

       Ist die im Teilnehmernetz jeweils verwendete Technologie demgegenüber für den
       Nachfrager nicht ersichtlich bzw. gibt es keine nach der jeweils verwendeten Technologie
       differenzierenden Übergabestellen, dann bildet die Technologie kein relevantes Kriterium für
       die Identifikation der jeweils untersten Netzkoppelungsebene.




                                                      - - 29 - -


Bonn, 14. März 2012
73

Amtsblatt der Bundesnetzagentur
                                     für Elektrizität, Gas, Telekommunikation, Post und Eisenbahnen
574                            – Mitteilungen, Telekommunikation, Teil A, Mitteilungen der Bundesnetzagentur –   05 2012


      3.     Exkurs: Kooperation auf Ebene der Dienste

      In paketvermittelnden Netzen besteht grundsätzlich die Möglichkeit einer Trennung von Netz
      und Dienst. So können etwa die Anbieter von VoIP-Diensten, die über das öffentliche Inter-
      net abgewickelt werden, auf die Transportfunktion des öffentlichen Internet zugreifen. Die
      Dienstleistung des Anbieters der Telefondienstleistung kann sich in diesen Fällen auf die Be-
      reitstellung von Software und den Betrieb eines Adress-Servers beschränken.

      Um zu ermöglichen, dass die Kunden des einen Anbieters mit Kunden eines anderen An-
      bieters kommunizieren können, ist in einem solchen Fall keine direkte physische Zusam-
      menschaltung der Transportnetze mit dem Netz des Anbieters erforderlich. Ausreichend ist
      eine Kooperation auf Dienste-Ebene, d. h. die Mitteilung der Internet-Protokoll Adresse (Zu-
      gang zur Adressdatenbank) des anvisierten Zielanschlusses sowie die Sicherstellung der
      Kompatibilität der Systeme etwa im Rahmen der Signalisierung.25

      4.     Grafische Einordnung der verschiedenen Zusammenschaltungsleistungen

      Nachfolgend findet sich eine zusammenfassende grafische Darstellung der Leistungen nach
      Verbindungsaufbau und Anrufzustellung einerseits und Transitleistungen andererseits
      entsprechend den jeweils verwendeten Zusammenschaltungstechnologien.

      Die Zuordnung der jeweiligen Leistungen zu den verschiedenen Arten von Verbindungstypen
      schließt nicht aus, dass einzelne Leistungen aufgrund eines bestehenden gegenseitigen
      Wettbewerbsdruckes einem einheitlichen Markt zugeordnet werden können. Die
      Identifikation der jeweiligen Marktgrenzen wird in Abschnitt H. untersucht.




      25
        Für die Ermöglichung der Konnektivität zum PSTN bedarf es noch eines Gateways, also eines
      Vermittlungsrechners, der sowohl im Datennetz adressiert ist (mit einer IP-Adresse) als auch im öffentlichen
      Telefonnetz (mit einer E.164-Telefonnummer).

                                                          - - 30 - -


                                                                                                                 Bonn, 14. März 2012
74

Amtsblatt der Bundesnetzagentur
                                  für Elektrizität, Gas, Telekommunikation, Post und Eisenbahnen
05 2012                     – Mitteilungen, Telekommunikation, Teil A, Mitteilungen der Bundesnetzagentur –   575


       a)      Übergabe auf IP-Ebene


                                                    (Vereinbarung
                                                     (Vereinbarungeiner)
                                                                   einer)
                                                         Übergabe auf
                                                          Übergabe auf
                                                       IP-Ebene, die …
                                                        IP-Ebene, die …


                         … telefondienst-                                           … diensteneutral ist.
                                                                                     … diensteneutral ist.
                          … telefondienst-                                            Fall 3 (M 2009)
                            spezifisch                                                  Fall 3 (M 2009)
                             spezifisch
                              (neu )
                               (neu )



                    … und                        … und
                     … und                        … und
              teilnehmernetz-              teilnehmernetz-
                teilnehmernetz-              teilnehmernetz-
            technologieneutral          technologiekonform
             technologieneutral          technologiekonform
                      ist.                         ist.
                        ist.                         ist.
                    (neu !)
                     (neu !)                     (neu!)!)
                                                (neu



                             Übergabe erfolgt                 Übergabe
                              Übergabe erfolgt                 Übergabe
                                technolo-                    erfolgt nicht
                                 technolo-                    erfolgt nicht
                               giekonform                     technolo-
                                giekonform                      technolo-
                                 (neu !)                     giekonform
                                  (neu !)                     giekonform
                                                                (neu !)
                                                                 (neu !)



                                                              Wandlung                   Keine Termi-
                                                               Wandlung                   Keine Termi-
                 Termi-            Termi-                    plus Transit                  nierung
                  Termi-            Termi-                    plus Transit                  nierung
                nierung           nierung                 plus Terminierung
                 nierung           nierung                 plus Terminierung
                                                                (neu )
                                                                 (neu )




                                                       - - 31 - -


Bonn, 14. März 2012
75

Amtsblatt der Bundesnetzagentur
                               für Elektrizität, Gas, Telekommunikation, Post und Eisenbahnen
576                      – Mitteilungen, Telekommunikation, Teil A, Mitteilungen der Bundesnetzagentur –   05 2012



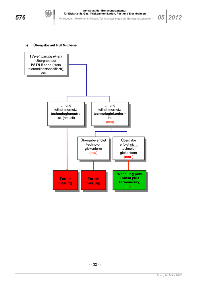
  b)     Übergabe auf PSTN-Ebene


       (Vereinbarung
        (Vereinbarungeiner)
                      einer)
            Übergabe auf
             Übergabe auf
         PSTN-Ebene (stets
          PSTN-Ebene (stets
      telefondienstspezifisch),
       telefondienstspezifisch),
               die …
                die …




                              … und                            … und
                               … und                             … und
                       teilnehmernetz-                    teilnehmernetz-
                         teilnehmernetz-                   teilnehmernetz-
                     technologieneutral                technologiekonform
                      technologieneutral                technologiekonform
                          ist. (aktuell)                         ist.
                            ist. (aktuell)                         ist.
                                                                (neu)
                                                                 (neu)



                                            Übergabe erfolgt                 Übergabe
                                             Übergabe erfolgt                 Übergabe
                                               technolo-                    erfolgt nicht
                                                technolo-                    erfolgt nicht
                                              giekonform                     technolo-
                                               giekonform                      technolo-
                                                 (neu)                      giekonform
                                                  (neu)                      giekonform
                                                                               (neu )
                                                                                 (neu )



                                                                          Wandlung plus
                                                                           Wandlung plus
                           Termi-                Termi-                    Transit plus
                            Termi-                 Termi-                   Transit plus
                          nierung                nierung                  Terminierung
                           nierung                nierung                  Terminierung
                                                                              (neu)
                                                                               (neu)




                                                   - - 32 - -


                                                                                                           Bonn, 14. März 2012
76

Amtsblatt der Bundesnetzagentur
                                   für Elektrizität, Gas, Telekommunikation, Post und Eisenbahnen
05 2012                       – Mitteilungen, Telekommunikation, Teil A, Mitteilungen der Bundesnetzagentur –    577


       IV.     Diverse Formen der Anrufzustellung

       Die Zustellung von Anrufen auf der Vorleistungsebene kann sich sowohl auf die Terminie-
       rung zu Teilnehmern an geographischen Rufnummern als auch auf die Zustellung von An-
       rufen an nichtgeographische Rufnummern, wie etwa dem Dienst 0(32), beziehen. Folgende
       Leistungen der festnetzbasierten Anrufzustellung werden derzeit in Deutschland erbracht:

                Anrufzustellung zu Teilnehmern, die über geographische Rufnummern erreichbar
                 sind,
                Anrufzustellung zu Teilnehmern, die über den Dienst 0(32) erreichbar sind, sowie
                Anrufzustellung zu dem Notrufdienst 110 und 112.

       Grundsätzlich ist denkbar, dass im Laufe der Geltungsdauer der Analyse noch weitere
       Leistungen hinzukommen, die eine Terminierungsleistung darstellen; dies wäre etwa dann
       der Fall, wenn im Rahmen von neuen Rufnummerngassen eine entsprechende
       Terminierungsleistung auf dem Markt eingeführt wird.

       Auf dem Markt nicht angeboten werden Leistungen der Anrufzustellung zu Diensten mit einer
       Mehrwertdiensterufnummer. Bei Verbindungen zu Mehrwertdiensten handelt es sich um eine
       Leistung, die von dem Anbieter des Mehrwertdienstes gegenüber dem Endkunden
       angeboten wird. Dementsprechend kauft in diesen Fällen der Anbieter der
       Mehrwertdiensteplattform die Zuführung des Gespräches zu seiner Diensteplattform auf dem
       Vorleistungsmarkt von dem Betreiber des Netzes ein, in dem der Anrufer angeschlossen ist.

       1.      Terminierung zu geographischen Rufnummern

       Bei dieser Leistung stellt der jeweilige Netzbetreiber vollautomatisch aufgebaute
       Verbindungen aus dem Telefonnetz der Zusammenschaltungspartner zu
       Telefonanschlüssen im eigenen nationalen Telefonnetz mit geographischer Zielrufnummer
       (Ortsnetzkennzahl und Teilnehmernummer) her.26

       Soweit die Leistung von dem Anbieter auf der niedrigsten erschließbaren Netzzugangsebene
       übernommen wird, handelt es sich um eine Terminierungsleistung („B.1 Terminierung“ bzw.
       N-B.1 Terminierung).


                                 TNB 1                                               TNB 2

              Höhere
             Netzzugan
             gsebene

             Niedrigste
             Netzzugan
                                                           B.1 Terminierung
             gsebene




       Abbildung 13: Terminierung.




       26
         Vergleiche Ziffer 1.1 der Leistungsbeschreibung TDG-B.1 im Standardzusammenschaltungsvertrag der TDG,
       Anlage C – Diensteportfolio, Teil 2 (Zusammenschaltungsdienste der TDG), Stand: 30.04.2010.

                                                         - - 33 - -


Bonn, 14. März 2012
77

Amtsblatt der Bundesnetzagentur
                                für Elektrizität, Gas, Telekommunikation, Post und Eisenbahnen
578                        – Mitteilungen, Telekommunikation, Teil A, Mitteilungen der Bundesnetzagentur –    05 2012


      2.    Terminierung zu Nationalen Teilnehmerrufnummern - Gasse 0 (32)

      Die Übergabe von Gesprächen zu einem Anschluss mit einer 0(32)er-Rufnummer
      unterscheidet sich von der Anrufzustellung zu geographischen Rufnummern dadurch, dass
      die 032er Rufnummer keine Informationen zu der geographischen Lage des Anschlusses
      erkennen lässt. Der Netzbetreiber des Anrufers weiß daher nicht, an welcher (geogra-
      phischen) Stelle sich der Angerufene befindet. Weiterhin ist es für den
      Ursprungsnetzbetreiber nicht ersichtlich, ob der Anruf auf einem festen oder auf einem
      mobilen Anschluss endet.

      Bei der Terminierung einer Nationalen Teilnehmerrufnummer (NTR) aus der 032er-Gasse
      muss erst eine RNPS-Abfrage erfolgen, um ermitteln zu können, in wessen Netz die 032er
      Rufnummer geschaltet ist. Nach Auswertung der RNPS-Abfrage wird der Verkehr an den
      Zusammenschaltungspartner (ICP) übergeben, der den Anruf zu dem angewählten
      Anschluss weiterleitet. Handelt es sich bei diesem Anschluss um einen IP-basierten
      Anschluss, so wird von dem Anbieter der Anrufzustellung eine Wandlung von PSTN in IP
      mittels eines Media Gateways vorgenommen und die Sprachpakete über das eigene IP-Netz
      oder das öffentliche Internet an die hinterlegte IP-Adresse geroutet. Zumindest bislang ist für
      den Ursprungsnetzbetreiber nicht erkennbar, in welcher Technologie der hinter der 032 er
      Rufnummer stehende Anschluss geschaltet ist.




                                        TNB/ISP                 Netzübergang                       VNB/SP




       A-Teilnehmer                                          VE:N
       032/xyzabc                                    Media                                        VE:N
                              IP-Netz                                                                        Dienst
                                                   Gateway



      Abbildung 14: Beispiel für eine Terminierung in die Rufnummerngasse 0(32). Die Terminie-
      rung beginnt mit der Übergabe am Netzübergang und nicht am Media Gateway.

      3.    Terminierung zu Notrufdiensten

      Namentlich die TDG vertreibt darüber hinaus die Leistung „Z.1“ Hierbei terminiert sie – unter
      Umständen nach vorhergehendem Transit im eigenen Netz – Verbindungen zu an ihrem
      Netz angeschlossenen Notrufabfragestellen, welche unter den Nummern „110“ oder „112“
      angewählt werden können. Unter strukturellen Gesichtspunkten entspricht diese Leistung der
      Leistung „B.1.“ bei der PSTN-Zusammenschaltung bzw. „N-B.1“ bei einer NGN-
      Zusammenschaltung.




                                                      - - 34 - -


                                                                                                             Bonn, 14. März 2012
78

Amtsblatt der Bundesnetzagentur
                                  für Elektrizität, Gas, Telekommunikation, Post und Eisenbahnen
05 2012                      – Mitteilungen, Telekommunikation, Teil A, Mitteilungen der Bundesnetzagentur –   579


                                                                                 VNB/SP

                  Höhere
                Netzzugan
                 gsebene

                Niedrigste
                Netzzugan                             O./Z. Transit +
                 gsebene                                Zuführung        Diens




       Abbildung 15: Anrufzustellung zu dem Notrufdienst.

       4.     Anbieter und Nachfrager

       Die Anbieter von Leistungen des Verbindungsaufbaus kommen auch als Anbieter von Ter-
       minierungsleistungen zu ihren angeschlossenen Endkunden in Betracht. Insoweit kann hin-
       sichtlich der unterschiedlichen Geschäftsmodelle und Netzstrukturen auf die Ausführungen
       unter Abschnitt B.II. u. III. verwiesen werden.

       Nachfrager der Terminierungsleistungen sind Verbindungsnetz- und Teilnehmernetzbetrei-
       ber, die Verbindungen realisieren und über Zusammenschaltungen mit anderen
       Netzbetreibern verfügen.

       V.     Diverse Formen des Verbindungsaufbaus

       Zuführungsdienste lassen sich nach dem Ziel der Verbindung unterscheiden. Die derzeitigen
       Dienste, die auf dem Markt angeboten werden, lassen sich in die folgenden Kategorien
       einteilen:

               Zuführung zur Betreiber(vor)auswahl sowie
               Zuführung zu sonstigen Diensten (Mehrwertdiensten).

       Der Verbindungsaufbau kann dabei sowohl von herkömmlichen Festnetzanschlüssen initiiert
       werden als auch aus der Rufnummerngasse 0(32) erfolgen.

       1.     Zuführung zur Betreiber(vor)auswahl

       Bei dieser Leistung führt der anbietende Teilnehmernetzbetreiber die Verbindungen aus sei-
       nem Netz bis zum nächstgelegenen Netzzusammenschaltungspunkt. Hier übergibt er die
       Verbindung an den Zusammenschaltungspartner (ICP), den Verbindungsnetzbetreiber für
       Ortsverbindungen und für Fern-, Nationale Teilnehmerrufnummer- (NTR), Auslands- und
       Mobilfunkverbindungen. Mit dieser Leistung wird der belieferte Verbindungsnetzbetreiber in
       die Lage versetzt, seine „Call-by-Call“- und „Preselection“-Angebote den Endkunden des die
       Leistung erbringenden Teilnehmernetzbetreibers zu unterbreiten.

       Grundsätzlich angeboten werden die Leistungen der

               wahlweisen Betreiberauswahl sowie der
               festen Betreiberauswahl.




                                                        - - 35 - -




Bonn, 14. März 2012
79

Amtsblatt der Bundesnetzagentur
                                   für Elektrizität, Gas, Telekommunikation, Post und Eisenbahnen
580                          – Mitteilungen, Telekommunikation, Teil A, Mitteilungen der Bundesnetzagentur –   05 2012


      In Deutschland ist derzeit allein die TDG zur Implementierung der Betreiberauswahl und der
      Betreibervorauswahl verpflichtet.27


                        Vermittlungsstellen




                     Teilnehmer-                                                               Teilnehmer-
                                                         Verbingungs-
                     netz des                                                                  netz des
                                                         netzbetreiber
                     Anrufers                                                                  Angerufenen
                                                            010XX


                    Zuführung


      Abbildung 16: Beispiel einer Zuführung zur Betreiber(vor)auswahl in einem PSTN-Netz.

      2.    Zuführung zu (sonstigen) Mehrwertdiensten

      Unter dem Begriff des Mehrwertdienstes wird im Folgenden ein Dienst verstanden, der eine
      Telekommunikationsdienstleistung um eine besondere Leistung oder Funktion ergänzt und
      über eine besondere Diensterufnummer erreicht werden kann und bei dem es sich nicht um
      den Dienst der Betreiber(vor)auswahl handelt.

      Hinter diesen Rufnummern werden auf öffentlichen Kommunikationsdiensten basierende
      Dienstleistungen erbracht. Der zuführende Netzbetreiber zieht zwar das Entgelt vom End-
      kunden ein, reicht dieses aber an den Betreiber des Netzes, in dem der Dienst implementiert
      ist, weiter. Für die erbrachten Leistungen erhält der zuführende Netzbetreiber das Zufüh-
      rungsentgelt, zuzüglich eines Aufschlags für das Inkassorisiko und die Rechnungsstellung.


                        Vermittlungsstellen




                     Teilnehmer-                                                               Teilnehmer-
                                                       Verbingungsnetz-
                     netz des                                                                  netz des Call
                                                         betreiber mit
                     Anrufers                                                                  Centers
                                                       Service Plattform
                                                            118XX
                    Zuführung

      Abbildung 17: Beispiel einer Zuführungsleistung zu Mehrwertdiensten (ohne IN-Abfrage)28

      Zu den folgenden Diensten werden Zuführungsleistungen unter anderem aus dem Netz der
      TDG, welche hier auch im Einzelnen exemplarisch dargestellt sind, auf dem Markt nach-
      gefragt:



      27
         BK 2c 09/002-R vom 25.01.2010, ABl. BNetzA Nr. 3 vom 10.02.2010, Mit.-Nr. 74, S. 280 ff..
      28
         Der Dienst wird durch Rufnummernumwertung realisiert; das Ziel kann dabei auch in einem anderen Netz
      liegen.

                                                        - - 36 - -


                                                                                                               Bonn, 14. März 2012
80

Amtsblatt der Bundesnetzagentur
                                         für Elektrizität, Gas, Telekommunikation, Post und Eisenbahnen
05 2012                             – Mitteilungen, Telekommunikation, Teil A, Mitteilungen der Bundesnetzagentur –         581


               o Verbindungen über das Telefonnetz national der TDG zum Freephone-Service von
                 ICP unter der Dienstekennzahl 0800,
               o Verbindungen zum Shared Cost Service 0180 von ICP - im Online-Billing-
                 Verfahren,
               o Verbindungen zum ICP-Vote-Call von ICP unter den Zugangskennzahlen 0137 1-9
                 - im Online-Billing-Verfahren,
               o Verbindungen zum Service 0700 von ICP - im Online-Billing-Verfahren,
               o Verbindungen mit Ursprung im Telefonnetz national der TDG zum Online-Dienst
                 am Telefonnetz von ICP,
               o Verbindungen zum Auskunftsdienst von ICP unter der Dienstekennzahl 118xy - im
                 Offline-Billing-Verfahren,
               o Verbindungen zum VPN-Service von ICP unter der Dienstekennzahl 0181-0189 -
                 im Offline-Billing-Verfahren,
               o Verbindungen zu einem innovativen Dienst von ICP unter der Dienstekennzahl
                 012 - im Offline-Billing-Verfahren,
               o Verbindungen zum Service 0900 von ICP - im Offline-Billing-Verfahren,
               o Verbindungen mit Ursprung in nationalen Mobilfunknetzen zum VPN-Service von
                 ICP unter der unter der Dienstekennzahl 0181-0189 - im Online-Billing-Verfahren,
               o Verbindungen aus nationalen Mobilfunknetzen zum Service 0900 von ICP über die
                 Mobilfunk-Service-Vorwahl (MSV) - im Online-Billing-Verfahren,
               o Verbindungen zum International Shared Cost Service +808 von ICP,
               o Verbindungen zur einheitlichen Behördennummer 115 sowie
               o Verbindungen zu “Harmonisierten Diensten von sozialem Wert“ (HDSW) von ICP
                 unter der Dienstekennzahl 116 xyz.

       Bei den Zuführungsleistungen zu Mehrwertdiensten ist zwischen Verbindungen zu
       Mehrwertdiensten, die zur Realisierung der Verbindung einer Abfrage des so genannten
       Intelligenten Netzes (IN) zur Zuordnung der Netzbetreiberkennzahl bedürfen und solchen,
       die ohne eine solche IN-Abfrage auskommen, zu unterscheiden.

       Eine Zuführungsleistung zu Diensten, die eine Abfrage des so genannten Intelligenten
       Netzes (IN) zur Zuordnung der Netzbetreiberkennzahl bedarf, kommt auch dann zum
       Tragen, wenn der Ursprung der Verbindung in einem Drittnetz liegt, die für die netzbezogene
       Zuordnung des Dienstes erforderliche IN-Abfrage allerdings nicht von dem
       Ursprungsnetzbetreiber selbst, sondern von dem Betreiber des den Zuführungsverkehr
       übernehmenden Netzbetreibers vorgenommen wird.


                         Vermittlungsstellen




                      Teilnehmer-                                           Verbingungsnetz-                Teilnehmer-
                                                     Verbingungsnetz-
                      netz des                                                betreiber mit                 netz des Call
                                                       betreiber mit
                      Anrufers                                                                              Centers
                                                       IN- Plattform        Service Plattform
                                                                                0900 XX


                                    Zuführung

       Abbildung 18: Beispiel einer Zuführung zu IN-basierten Mehrwertdiensten

       In diesen Fällen erstreckt sich die Zuführungsleistung dann sowohl über das Ursprungsnetz
       als auch das Netz des Zusammenschaltungspartners, der die IN-Abfrage durchführt (vgl.
       Ausführungen B.III.1.b (1) (b).



                                                               - - 37 - -


Bonn, 14. März 2012
81

Zur nächsten Seite