abl-22

Dieses Dokument ist Teil der Anfrage „Amtsblätter bis 2018

/ 216
PDF herunterladen
Anlage 1: Änderungen der Anlage zu dem Beschluss BK6-06-009 (GPKE)                                                                                              15   3912

                               Szenario 2:

                                                  NB: Bestätigung Anmeldung L2 zum 15.09.2012                                      NB: Bestätigung Anmeldung L3 zum 03.08.2012




                                   L1    02.05.2012                        12.06.2012                                           L3               L2
                                                      14.05.2012                          22.06.2012                      03.08.2012       15.09.2012


                                    Anmeldung L2 zum 15.09.2012        Anmeldung L3 zum 03.08.2012



                               Erläuterung:
                               Ursprünglich ist Lieferant L1 der Entnahmestelle zugeordnet. Am 02.05.2012 geht beim NB eine Anmeldung des L2 für den Lieferbeginntermin 15.09.2012 ein.
                               Der NB prüft, ob am 15.09.2012 noch eine aktive Zuordnung eines anderen Lieferanten vorliegt. Da dies vorliegend der Fall ist (hier wird unterstellt, dass L1
                               noch kein Lieferende gemeldet hat), übermittelt NB an L1 eine Abmeldungsanfrage, auf die L1 mit einer Abmeldung zum 14.09.2012 reagiert. Damit liegen die
                               Voraussetzungen zur Belieferung durch L2 zum 15.09.2012 vor.
                               Am 12.06.2012 geht beim NB die Anmeldung des L3 für den Lieferbeginntermin 03.08.2012 ein. Der NB prüft wiederum, ob nach aktueller Datenlage zu dem vom
                               L3 gewünschten Lieferbeginntermin ein anderer Lieferant zugeordnet ist. Dies ist (noch) L1. Der NB übermittelt an L1 daraufhin eine Abmeldungsanfrage. Hier
                               wird unterstellt, dass L1 auf die Anfrage nicht reagiert. Es erfolgt daher die Zwangsabmeldung des L1 zum 02.08.2012, L3 wird ab 03.08.2012 zur Belieferung
                               zugeordnet.
                                                                                                                                                                                                – Regulierung, Energie –




                               Die bereits zuvor gegenüber L2 bestätigte Anmeldung zum 15.09.2012 hat nach den Konfliktregeln für den Lieferbeginntermin 03.08.2012 des L3 keine Relevanz.
                               Allerdings wird der NB den L2 darüber informieren, dass nunmehr eine (überholende) Anmeldung des L3 zum 03.08.2012 positiv bestätigt worden ist und die
                                                                                                                                                                                                                                             Amtsblatt der Bundesnetzagentur




                               Anmeldung des L2 damit gegenstandslos wird.
                                                                                                                                                                                                                           für Elektrizität, Gas, Telekommunikation, Post und Eisenbahnen
                                                                                                                                                                                               22 2011




Bonn, 23. November 2011
72

Anlage 1: Änderungen der Anlage zu dem Beschluss BK6-06-009 (GPKE)                                                   16


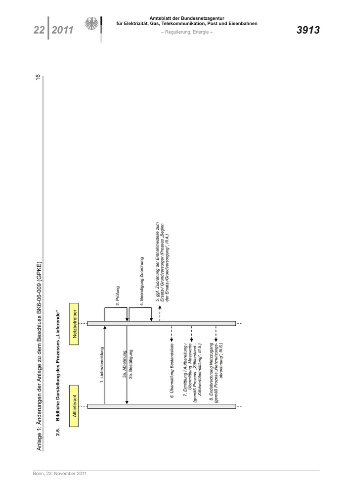
                               2.5.   Bildliche Darstellung des Prozesses „Lieferende“
                                                                                                                                                    22 2011



                                       Altlieferant                               Netzbetreiber




Bonn, 23. November 2011
                                                         1. Lieferabmeldung


                                                                                                  2. Prüfung
                                                           3a. Ablehnung
                                                           3b. Bestätigung

                                                                                                  4. Beendigung Zuordnung


                                                                                                    5. ggf. Zuordnung der Entnahmestelle zum
                                                                                                    Ersatz-/ Grundversorger (Prozess „Beginn
                                                                                                    der Ersatz-/Grundversorgung“, III.4.)
                                                 6. Übermittlung Bestandsliste


                                                 7. Ermittlung / Aufbereitung /
                                                     Übermittlung Messwerte
                                              (gemäß Prozess „Zählerstand -
                                                 Zählwertübermittlung“, III.5.)
                                                                                                                                                     – Regulierung, Energie –




                                                8. Endabrechnung Netzzugang
                                              (gemäß Prozess „Netznutzungs-
                                                           abrechnung“, III.6.)
                                                                                                                                                                                                  Amtsblatt der Bundesnetzagentur
                                                                                                                                                                                für Elektrizität, Gas, Telekommunikation, Post und Eisenbahnen
                                                                                                                                                    3913
73

Anlage 1: Änderungen der Anlage zu dem Beschluss BK6-06-009 (GPKE)                                                                                   17   3914
                               2.6.   Detaillierte Beschreibung
                               Nr.    Sender Emp-       Beschreibung des Prozessschrittes   Frist        Nachrich-   Anmerkungen
                                             fänger                                                      tentyp
                               1      LFA    VNB        Übermittlung Abmeldung              Unverzüglich UTILMD      Der Altlieferant meldet beim Netzbetreiber die Zuordnung
                                                                                            nach Vorlie-             der Entnahmestelle zum Abmeldedatum ab.
                                                                                            gen des
                                                                                            Abmelde-                 Der Altlieferant teilt mit, ob die Abmeldung anlässlich
                                                                                            grundes.                 eines Lieferantenwechsels oder anlässlich einer sonsti-
                                                                                                                     gen Beendigung der Belieferung der Entnahmestelle
                                                                                            Im Fall des              erfolgt.
                                                                                            Lieferanten-
                                                                                            wechsels
                                                                                            mindestens
                                                                                            7 WT vor
                                                                                            dem Abmel-
                                                                                            dedatum.

                               2      VNB               Prüfung der Abmeldung               Unverzüglich -           Der Netzbetreiber prüft die eingegangene Abmeldung.
                                                                                            nach Ein-
                                                                                            gang der                 Im Fall des Lieferantenwechsels prüft er insbesondere
                                                                                            Abmeldung                die Einhaltung der Vorlauffrist bis zum Abmeldedatum.

                               3a     VNB      LFA      Ablehnung der Abmeldung             Unverzüg-      UTILMD    Ablehnung der Abmeldung aufgrund der vorangegange-
                                                                                            lich, jedoch             nen Prüfung.
                                                                                            spätestens
                                                                                            bis zum                  Der Grund der Ablehnung ist anzugeben.
                                                                                            Ablauf des
                                                                                            3. WT nach               Als Grund bei Lieferantenwechselvorgängen kommt ins-
                                                                                                                                                                                     – Regulierung, Energie –




                                                                                            Eingang der              besondere in Betracht: Weniger als 7 WT zwischen Ein-
                                                                                            Abmeldung                gang der Abmeldung und Abmeldedatum.
                                                                                                                                                                                                                                  Amtsblatt der Bundesnetzagentur




                               3b     VNB      LFA      Bestätigung der Abmeldung           Unverzüg-      UTILMD    Der Netzbetreiber bestätigt die Abmeldung zum Abmel-
                                                                                            lich, jedoch             dedatum.
                                                                                            spätestens
                                                                                            bis zum
                                                                                            Ablauf des
                                                                                                                                                                                                                für Elektrizität, Gas, Telekommunikation, Post und Eisenbahnen




                                                                                            3. WT nach
                                                                                            Eingang der
                                                                                            Abmeldung

                               4      VNB               Beendigung Zuordnung                wie Prozess-   -         Der Netzbetreiber beendet die Zuordnung des Altlieferan-
                                                                                            schritt 3b               ten zur Entnahmestelle zum Abmeldedatum.
                                                                                                                                                                                    22 2011




Bonn, 23. November 2011
74

Anlage 1: Änderungen der Anlage zu dem Beschluss BK6-06-009 (GPKE)                                                                                              18


                               Nr.   Sender Emp-     Beschreibung des Prozessschrittes                 Frist          Nachrich-   Anmerkungen
                                            fänger                                                                    tentyp
                                                                                                                                                                                               22 2011


                                                                                                                                  Ist eine Entnahmestelle infolge der Abmeldung künftig
                                                                                                                                  weder dem Ersatz-/Grundversorger noch einem sonsti-




Bonn, 23. November 2011
                                                                                                                                  gen Lieferanten zugeordnet, kann eine Unterbrechung
                                                                                                                                  des Netzanschlusses nach Maßgabe der allgemeinen
                                                                                                                                  Vorschriften in Betracht kommen.

                               5                     ggf. Zuordnung zum Ersatz- / Grundversorger       Unverzüglich               Liegt beim Netzbetreiber keine Information über die Zu-
                                                                                                                                  ordnung der Entnahmestelle zu einem Nachfolgelieferan-
                                                                                                                                  ten für den Zeitraum nach dem Abmeldedatum vor, so
                                                                                                                                  ordnet der Netzbetreiber die Entnahmestelle ab diesem
                                                                                                                                  Zeitpunkt dem Ersatz-/Grundversorger zu. Dies gilt nicht,
                                                                                                                                  soweit der Ersatzversorger selbst das Lieferende der
                                                                                                                                  Ersatzversorgung gemeldet hat.

                                                                                                                                  (siehe Prozess „Beginn der Ersatz-/Grundversorgung“,
                                                                                                                                  III.4.)

                               6     VNB     LFA     Übermittlung der Bestandsliste durch Netz-        Am 16. Werk- UTILMD
                                                     betreiber.                                        tag des Mo-
                                                                                                       nats
                               7                     Ermittlung / Aufbereitung / Übermittlung der                                 (siehe Prozess „Zählerstand- / Zählwertübermittlung“,
                                                     Messwerte oder anderer abrechnungs- oder                                     III.5.)
                                                     bilanzierungsrelevanter Daten an Altlieferanten

                               8                     Endabrechnung des Netzzugangs zu der betrof-                                 (siehe Prozess „Netznutzungsabrechnung“, III.6.)
                                                                                                                                                                                                – Regulierung, Energie –




                                                     fenen Entnahmestelle zwischen Altlieferant und
                                                     Netzbetreiber.
                                                                                                                                                                                                                                             Amtsblatt der Bundesnetzagentur




                          „
                                                                                                                                                                                                                           für Elektrizität, Gas, Telekommunikation, Post und Eisenbahnen
                                                                                                                                                                                               3915
75

Anlage 1: Änderungen der Anlage zu dem Beschluss BK6-06-009 (GPKE)                                                                                            19        3916
                          10.   Der Abschnitt „Lieferbeginn“ (III. 3.) wird vollständig wie folgt neu gefasst:
                                „3.    Prozess „Lieferbeginn“

                                3.1.   Kurzbeschreibung


                                Kurzbeschreibung                   Ein Lieferant meldet beim Netzbetreiber aufgrund eines mit dem Letztverbraucher zustande gekommenen Energieliefervertra-
                                „Lieferbeginn“                     ges die Entnahmestelle des Letztverbrauchers zur Belieferung an. Typische Anlässe sind Lieferantenwechsel, Einzug, Inbe-
                                                                   triebnahme einer neuen Entnahmestelle.

                                                                   Lieferbeginn liegt auch vor, wenn der Letztverbraucher unmittelbar vor der Neubelieferung durch den Ersatzversorger versorgt
                                                                   wurde. Zum Prozess Lieferbeginn gehört ferner auch die Wiederaufnahme der Belieferung an einer Entnahmestelle, bei der
                                                                   zuvor der Netzbetreiber den Netzanschluss oder die Anschlussnutzung unterbrochen hatte.
                                                                                                                                                                                                   – Regulierung, Energie –
                                                                                                                                                                                                                                                Amtsblatt der Bundesnetzagentur
                                                                                                                                                                                                                              für Elektrizität, Gas, Telekommunikation, Post und Eisenbahnen
                                                                                                                                                                                                  22 2011




Bonn, 23. November 2011
76

Anlage 1: Änderungen der Anlage zu dem Beschluss BK6-06-009 (GPKE)                                                                 20


                               3.2.   Bildliche Darstellung
                                                                                                                                                                  22 2011


                                       Neulieferant                               Netzbetreiber                                 Altlieferant




Bonn, 23. November 2011
                                                         1. Lieferanmeldung


                                                                                                  2. Prüfung



                                               3a. Information existierende Zuordnung               3b. Abmeldungsanfrage


                                                                                                                                               3c. Prüfung
                                                                                             3d. Beantwortung Abmeldungsanfrage




                                                                                                  3e. Prüfung Antwort



                                                                                                  3f. Beendigung Zuordnung
                                                                                                  Altlieferant



                                                                                          3g. Mitteilung über Beendigung Zuordnung
                                                                                                                                                                   – Regulierung, Energie –




                                                      4a. Ablehnung Anmeldung
                                                      4b. Bestätigung Anmeldung
                                                                                                                                                                                                                Amtsblatt der Bundesnetzagentur




                                                                                                  5. Zuordnung des
                                                                                                  Neulieferanten



                                                 6. Übermittlung Bestandsliste
                                                                                                                                                                                              für Elektrizität, Gas, Telekommunikation, Post und Eisenbahnen




                                                                                                   7. Ermittlung / Aufbereitung /
                                                                                                   Übermittlung Messwerte
                                                                                                   (gemäß Prozess „Zählerstand- /
                                                                                                   Zählwertübermittlung“, III.5.)
                                                                                                                                                                  3917
77

Anlage 1: Änderungen der Anlage zu dem Beschluss BK6-06-009 (GPKE)                                                                                         21   3918
                               3.3.   Detaillierte Beschreibung
                               Nr.      Sender   Emp-      Beschreibung des Prozessschrittes   Frist          Nachrich-   Anmerkungen
                                                 fänger                                                       tentyp


                               1        LFN      VNB       Anmeldung                           Unverzüg-      UTILMD      Der Neulieferant meldet beim Netzbetreiber die Beliefe-
                                                                                               lich nach                  rung der Entnahmestelle zum Anmeldedatum an.
                                                                                               Vorliegen
                                                                                               des Anmel-                 Der Neulieferant teilt in der Anmeldung u.a. mit, ob der
                                                                                               degrundes,                 Letztverbraucher ein „Haushaltskunde“ ist.

                                                                                               bei Anmel-                 Der Neulieferant teilt des Weiteren mit, ob die Anmel-
                                                                                               dungen                     dung anlässlich eines Lieferantenwechsels oder anläss-
                                                                                               anlässlich                 lich einer sonstigen Aufnahme der Belieferung der Ent-
                                                                                               eines Liefe-               nahmestelle erfolgt.
                                                                                               ranten-
                                                                                               wechsels                   Im Rahmen der Anmeldung ist die Zuordnung der Ent-
                                                                                               jedoch min-                nahmestelle zu einem Bilanzkreis erforderlich.
                                                                                               destens 10
                                                                                               WT vor                     Möchte der Neulieferant für die turnusmäßige Ablesung
                                                                                               Aufnahme                   der Entnahmestelle einen Ableseturnus vorgeben, der
                                                                                               der Beliefe-               von „jährlich“ abweicht, so teilt er diesen mit. Der Able-
                                                                                               rung                       seturnus gibt den Ablesezyklus (halbjährlich, vierteljähr-
                                                                                                                          lich, monatlich) vor, nicht aber den jeweiligen Ablese-
                                                                                                                          zeitpunkt.

                               2        VNB                Prüfung der Anmeldung               Unverzüg-    -             Der Netzbetreiber prüft die Anmeldung in drei Schritten:
                                                                                               lich, jedoch
                                                                                                                                                                                           – Regulierung, Energie –




                                                                                               spätestens                 1. Prüfung, ob im Fall des Lieferantenwechsels die Vor-
                                                                                               bis zum                    lauffrist von 10 WT bis zum Anmeldedatum eingehalten
                                                                                                                                                                                                                                        Amtsblatt der Bundesnetzagentur




                                                                                               Ablauf des                 ist.
                                                                                               4. WT nach
                                                                                               Eingang der                2. Prüfung aller sonstigen Voraussetzungen.
                                                                                               Anmeldung
                                                                                                                          Liegt eine der in den vorgenannten Schritten zu prüfen-
                                                                                                                          den Voraussetzungen nicht vor, so verfährt der Netz-
                                                                                                                                                                                                                      für Elektrizität, Gas, Telekommunikation, Post und Eisenbahnen




                                                                                                                          betreiber unverzüglich weiter nach Prozessschritt 4a.


                                                                                                                          3. Prüfung auf Zwangsabmeldung.
                                                                                                                               •  Ist die Entnahmestelle zum Anmeldedatum kei-
                                                                                                                                  nem anderen Lieferanten zugeordnet oder liegt
                                                                                                                                                                                          22 2011




Bonn, 23. November 2011
78

Anlage 1: Änderungen der Anlage zu dem Beschluss BK6-06-009 (GPKE)                                                                                             22


                               Nr.    Sender   Emp-     Beschreibung des Prozessschrittes         Frist          Nachrich-   Anmerkungen
                                               fänger                                                            tentyp
                                                                                                                                                                                              22 2011



                                                                                                                                       eine korrespondierende Abmeldung vor, so




Bonn, 23. November 2011
                                                                                                                                       fährt der Netzbetreiber mit Prozessschritt 4b
                                                                                                                                       fort.
                                                                                                                                  •    Ist die Entnahmestelle zum Anmeldedatum
                                                                                                                                       noch einem anderen Lieferant (Altlieferant) zu-
                                                                                                                                       geordnet und liegt keine korrespondierende
                                                                                                                                       Abmeldung vor, so fährt der Netzbetreiber mit
                                                                                                                                       Prozessschritt 3a fort.

                               3a     VNB      LFN      Information über existierende Zuordnung   Unverzüg-    UTILMD        Der Netzbetreiber informiert den Neulieferanten darüber,
                                                                                                  lich, jedoch               dass zum gewünschten Anmeldedatum noch ein ande-
                                                                                                  spätestens                 rer Lieferant (Altlieferant) der Entnahmestelle zugeord-
                                                                                                  bis zum                    net ist und deshalb eine Abmeldungsanfrage an den
                                                                                                  Ablauf des                 Altlieferanten gestellt wird.
                                                                                                  4. WT nach
                                                                                                  Eingang der                Hierbei teilt der Netzbetreiber dem Neulieferanten ins-
                                                                                                  Anmeldung                  besondere die Identität des Altlieferanten mit.

                               3b     VNB      LFA      Abmeldungsanfrage                         Unverzüg-    UTILMD        Der Netzbetreiber übersendet dem Altlieferanten eine
                                                                                                  lich, jedoch               Mitteilung über die vom Neulieferanten zum Anmeldeda-
                                                                                                  spätestens                 tum angemeldete Belieferung, verbunden mit der Anfra-
                                                                                                  bis zum                    ge, ob der Altlieferant die Belieferung abmeldet.
                                                                                                  Ablauf des
                                                                                                  4. WT nach
                                                                                                                                                                                               – Regulierung, Energie –




                                                                                                  Eingang der
                                                                                                  Anmeldung
                                                                                                                                                                                                                                            Amtsblatt der Bundesnetzagentur




                               3c     LFA               Prüfung durch Altlieferant                Unverzüg-      -           Der Altlieferant prüft die Vertragslage und entscheidet,
                                                                                                  lich                       ob er seine noch bestehende Zuordnung dergestalt
                                                                                                                             abmeldet, dass der Neulieferant zum gewünschten An-
                                                                                                                             meldedatum die Belieferung der Entnahmestelle auf-
                                                                                                                             nehmen kann.
                                                                                                                                                                                                                          für Elektrizität, Gas, Telekommunikation, Post und Eisenbahnen




                               3d     LFA      VNB      Beantwortung der Abmeldungsanfrage        Unverzüg-      UTILMD      Es sind folgende Situationen denkbar:
                                                                                                  lich, jedoch
                                                                                                  spätestens                 a)       Der Altlieferant bestätigt wie gewünscht die Ab-
                                                                                                  bis zum                             meldung zum Tag vor dem Anmeldetermin.
                                                                                                  Ablauf des
                                                                                                  3. WT nach                 b)       Der Altlieferant bestätigt die Abmeldung zu einem
                                                                                                                                                                                              3919
79

Anlage 1: Änderungen der Anlage zu dem Beschluss BK6-06-009 (GPKE)                                                                                               23   3920
                               Nr.    Sender   Emp-     Beschreibung des Prozessschrittes              Frist          Nachrich-   Anmerkungen
                                               fänger                                                                 tentyp


                                                                                                       Eingang der                       Abmeldedatum, das mehr als einen Tag vor dem
                                                                                                       Abmel-                            gewünschten Anmeldedatum liegt.
                                                                                                       dungs-
                                                                                                       anfrage des                c)     Der Altlieferant widerspricht der Abmeldung und
                                                                                                       Netz-                             nennt keinen Abmeldetermin. Hierbei übermittelt
                                                                                                       betreibers                        der Altlieferant eine Begründung für den Wider-
                                                                                                                                         spruch.


                               3e     VNB               Prüfung der Antwort des Altlieferanten durch   Unverzüg-    -             Es sind folgende Prüfungsergebnisse denkbar:
                                                        Netzbetreiber                                  lich, jedoch
                                                                                                       spätestens                 •    Bestätigt der Altlieferant die Abmeldung zum Tag
                                                                                                       bis zum                         vor dem Anmeldedatum (Fall a) oder zu einem noch
                                                                                                       Ablauf des                      früheren Datum (Fall b), so wird die Zuordnung des
                                                                                                       8. WT nach                      Altlieferanten zu dem von diesem bestätigten Ab-
                                                                                                       Eingang der                     meldedatum beendet (Prozessschritt 3f).
                                                                                                       Anmeldung                       Etwa entstehende Zuordnungslücken zwischen die-
                                                                                                                                       sem Zuordnungsende und dem vom Neulieferanten
                                                                                                                                       gewünschten Anmeldedatum werden vom Netz-
                                                                                                                                       betreiber durch Zuordnung der Entnahmestelle zum
                                                                                                                                       Ersatz- / Grundversorger in Anwendung des Pro-
                                                                                                                                       zesses „Beginn der Ersatz-/ Grundversorgung“,
                                                                                                                                       (III.4.) geschlossen.
                                                                                                                                                                                                 – Regulierung, Energie –




                                                                                                                                  •    Widerspricht der Altlieferant und nennt kein Abmel-
                                                                                                                                       dedatum, so bleibt die Entnahmestelle dem Altliefe-
                                                                                                                                                                                                                                              Amtsblatt der Bundesnetzagentur




                                                                                                                                       ranten zugeordnet. Anschließend weiter mit Pro-
                                                                                                                                       zessschritt 4a.

                                                                                                                                  •    Beantwortet der Altlieferant die Abmeldungsanfrage
                                                                                                                                       des Netzbetreibers nicht fristgerecht, so wird die
                                                                                                                                       Zuordnung des Altlieferanten zum Tag vor dem
                                                                                                                                       Anmeldedatum beendet (Prozessschritt 3f).
                                                                                                                                                                                                                            für Elektrizität, Gas, Telekommunikation, Post und Eisenbahnen




                               3f     VNB               Beendigung Zuordnung Altlieferant              Unverzüg-                  Der Netzbetreiber beendet die Zuordnung des Altliefe-
                                                                                                       lich, jedoch               ranten zur Entnahmestelle
                                                                                                       spätestens                     •   zu dem vom Altlieferanten in Prozessschritt 3d
                                                                                                       bis zum                            bestätigten Abmeldedatum
                                                                                                       Ablauf des                         bzw.
                                                                                                                                                                                                22 2011




Bonn, 23. November 2011
80

Anlage 1: Änderungen der Anlage zu dem Beschluss BK6-06-009 (GPKE)                                                                                              24


                               Nr.    Sender   Emp-     Beschreibung des Prozessschrittes               Frist         Nachrich-   Anmerkungen
                                               fänger                                                                 tentyp
                                                                                                                                                                                               22 2011



                                                                                                        8. WT nach                    •   (im Fall der nicht fristgerechten Rückmeldung




Bonn, 23. November 2011
                                                                                                        Eingang der                       des Altlieferanten) zu dem Tag vor dem Anmel-
                                                                                                        Anmeldung                         dedatum des Neulieferanten.

                               3g     VNB      LFA      Mitteilung über Beendigung der Zuordnung        Unverzüg-    UTILMD       Der Netzbetreiber informiert den Altlieferanten darüber,
                                                                                                        lich, jedoch              dass dessen Zuordnung zur Entnahmestelle beendet
                                                                                                        spätestens                worden ist. Hierbei teilt er das Abmeldedatum sowie den
                                                                                                        bis zum                   Grund der Abmeldung mit.
                                                                                                        Ablauf des
                                                                                                        8. WT nach                Anschließend weiter mit Prozessschritt 4b.
                                                                                                        Eingang der
                                                                                                        Anmeldung
                               4a     VNB      LFN      Ablehnung der Anmeldung                         Am selben    UTILMD       Der Netzbetreiber lehnt die Anmeldung des Neulieferan-
                                                                                                        Tag wie                   ten ab. Hierbei übermittelt er eine Begründung für die
                                                                                                        Prozess-                  Ablehnung. Resultiert die Ablehnung aus einem Wider-
                                                                                                        schritt 2                 spruch des Altlieferanten, so teilt der Netzbetreiber die
                                                                                                        bzw. 3e                   vom Altlieferanten gegebene Begründung mit.

                               4b     VNB      LFN      Bestätigung der Anmeldung                       Am selben     UTILMD      Bestätigung der Anmeldung durch Netzbetreiber ge-
                                                                                                        Tag wie                   genüber Neulieferant zum Anmeldedatum. Die noch
                                                                                                        Prozess-                  benötigten Stammdaten werden übermittelt.
                                                                                                        schritt 2
                                                                                                        bzw. 3g                   Im Fall einer positiven Anmeldebestätigung teilt der
                                                                                                                                  Netzbetreiber dem Neulieferanten die Identitäten der
                                                                                                                                                                                                – Regulierung, Energie –




                                                                                                                                  derzeitigen MSB und MDL mit.
                                                                                                                                                                                                                                             Amtsblatt der Bundesnetzagentur




                               5      VNB               Zuordnung des Neulieferanten                    wie Pro-      -           Der Netzbetreiber ordnet die Entnahmestelle dem Neu-
                                                                                                        zessschritt               lieferanten zum Anmeldedatum zu.
                                                                                                        4b

                               6      VNB      LFN      Übermittlung der Bestandsliste durch Netz-      Am 16.        UTILMD
                                                        betreiber.                                      Werktag
                                                                                                                                                                                                                           für Elektrizität, Gas, Telekommunikation, Post und Eisenbahnen




                                                                                                        des Monats
                               7      VNB               Ermittlung / Aufbereitung / Übermittlung der                  -           (siehe Prozess „Zählerstand- / Zählwertübermittlung“,
                                                        Messwerte oder anderer abrechnungs- oder                                  III.5.)
                                                        bilanzierungsrelevanter Daten an Neulieferan-
                                                        ten.
                               “
                                                                                                                                                                                               3921
81

Zur nächsten Seite