da-asyl-stand-12-06-2024

Dieses Dokument ist Teil der Anfrage „Bitte um Zusendung der neuesten Dienstanweisung Asyl

/ 645
PDF herunterladen
Die Feststellung einer unverzüglichen Antragstellung hängt nicht davon ab, ob behördlicher-
seits zu den Möglichkeiten der Antragstellung belehrt wurde. Eine behördliche Hinweis- und
Belehrungspflicht besteht in diesem Zusammenhang nicht.163
Besonderheiten gelten für Asylanträge von Familienmitgliedern, die durch Familienzusam-
menführung (d. h. mit Zustimmung der ABH und Visum) nach Deutschland gekommen sind.
Grundsätzlich ist beim Familiennachzug eine Antragstellung nicht vorgesehen, da die ABH
einen Aufenthaltstitel ausstellt. Wenn dennoch ein Antrag gestellt wird, kann Familienschutz
ebenfalls nur bei unverzüglicher Antragstellung gewährt werden. In dieser Fallkonstellation
ist jedoch erst von einem schuldhaften Zögern (d. h. keiner Unverzüglichkeit) und damit
einer verspäteten Antragstellung auszugehen, wenn der Asylantrag nicht innerhalb von drei
Monaten nach der Einreise gestellt wird.


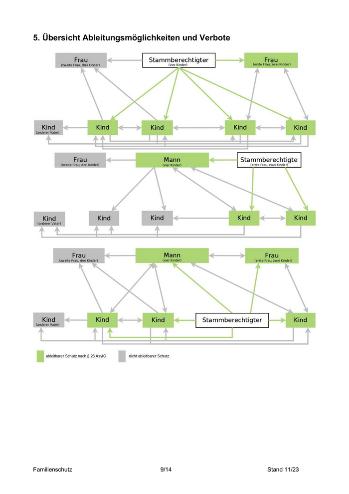
4.5. Kinder
Für den Ableitungsanspruch eines Kindes von einem Elternteil nach § 26 Abs. 2 AsylG be-
stehen als Voraussetzungen lediglich die unanfechtbare, nicht zu widerrufende oder zurück-
zunehmende Anerkennung der Eltern/eines Elternteils und die Minderjährigkeit sowie Le-
digkeit des Kindes im Zeitpunkt des formlosen Asylgesuchs (§ 13 Abs. 1 AsylG).164
Kinder eines Stammberechtigten sind eheliche, nicht-eheliche und adoptierte Kinder.
Enkelkinder, Kinder eines „anderen Erwachsenen“ oder Kinder von Geschwistern sind nicht
von der Regelung umfasst.
Kinder aus Mehrehen können grundsätzlich von beiden Elternteilen Schutz ableiten, soweit
diese selbst Stammberechtigte sind. Kinder eines Stammberechtigten sind daher z. B. fa-
milienschutzberechtigt, wenn sie zwar unterschiedliche Mütter haben, ihren Anspruch aber
vom gemeinsamen Vater als Stammberechtigten ableiten. Ist die Mutter eines Kindes
Stammberechtigte, können die Kinder aus einer anderen Ehe ihres Mannes mangels Ver-
wandtschaft jedoch keinen Familienschutz über diese ableiten.




163
      VGH München, Beschluss vom 17.01.19 – 20 ZB 18.32762.
164
      EuGH, Urteil vom 09.09.2021 – C-768/19.

Familienschutz                                8/14                          Stand 11/23
222

5. Übersicht Ableitungsmöglichkeiten und Verbote




Familienschutz                9/14                 Stand 11/23
223

6. Wegfall des Schutzes
Eigene Ansprüche des Ausländers können auch (siehe hierzu unter 2. Eigene Schutz-
gründe) dann zum Zug kommen, wenn der Schutz beim Stammberechtigten erlischt, wider-
rufen oder zurückgenommen wird.
Beispielsweise ist bei einer Aufhebung der positiven Entscheidung beim Stammberechtigten
im Rahmen eines Widerrufsverfahrens immer im Rahmen eines eigenen Widerrufsverfah-
rens bei den Personen mit abgeleitetem Schutz zu prüfen, ob eigene Gründe vorliegen oder
ob in Folge der Aufhebungsentscheidung beim Stammberechtigten auch hier eine Wider-
rufsentscheidung zu treffen ist. Der Schutzstatus des Stammberechtigten und des Auslän-
ders mit abgeleitetem Schutz sind nicht akzessorisch, denn der abgeleitete Schutz erlischt
nicht automatisch mit dem Wegfall des Schutzes beim Stammberechtigten.
Eine Person, die von einem Stammberechtigten Familienschutz ableiten kann, hat zeitgleich
keinen Anspruch mehr von einem weiteren Stammberechtigten abzuleiten.
Dass noch weitere Ableitungsmöglichkeiten bestehen, wirkt sich erst im Falle eines Wider-
rufs/einer Rücknahme des Schutzes des ersten Stammberechtigten aus. In diesem Fall ist
das Familienmitglied durch § 73a 2 AsylG vor einem Widerruf/einer Rücknahme des Fami-
lienschutzes geschützt, solange der Familienschutz noch von einem anderen Stammbe-
rechtigten abgeleitet werden kann.


7. Ausschluss

Der Ausschluss der Gewährung von Familienasyl wird in § 26 Abs. 4 AsylG geregelt.
Ein Anspruch auf internationalen Schutz von Familienangehörigen besteht neben den in
§ 26 Abs. 4 AsylG genannten Fällen auch dann nicht, wenn bei dem Familienangehörigen
ein Ausschlussgrund nach § 4 Abs. 2 AsylG erfüllt ist.


8. Prüfung Schutzberechtigung des Stammberechtigten/Widerruf
Widerruf und Rücknahme werden im Folgenden nur als „Widerruf“ bezeichnet


8.1. Allgemeines
Wird ein Asylantrag gestellt und sind die Voraussetzungen für Familienschutz nach § 26
AsylG erfüllt, ist vom zuständigen Entscheider zunächst zu prüfen, ob beim Stammberech-
tigten unter Umständen die Schutzberechtigung nach § 72 AsylG erloschen ist.
Sofern mehrere Familienangehörige für eine Stammberechtigung in Betracht kommen, ist
es nicht erforderlich, für alle Familienmitglieder eine Überprüfung der Schutzberechtigung
vorzunehmen.



Familienschutz                          10/14                             Stand 11/23
224

Die nachfolgenden Regelungen gelten auch, wenn beim Stammberechtigten bereits die
Überprüfung durchgeführt wurde.


8.2. Zuständigkeit
Zuständig für die Bearbeitung ist das Referat, das über den Asylantrag des Familienange-
hörigen zu entscheiden hat.


8.3. Widerrufsprüfung
Die Prüfung, ob Widerrufsgründe vorliegen, erfolgt grundsätzlich nur in der Akte des Stamm-
berechtigten.
Die vorzunehmende Prüfung erfolgt nur an Hand der Verfahrensakte(n) und allgemein zu-
gänglicher Informationen; eine Nachfrage bei anderen Behörden oder dem Ausländer selbst
ist nicht erforderlich.
Ergibt die Prüfung, dass keine Gründe für die Einleitung eines Widerrufsverfahrens gegeben
sind, ist das Ergebnis der Prüfung nur in der Akte des Stammberechtigten festzuhalten
(D1821 „Prüfung_WR/RÜ_FamAsyl“) und über den Antrag des Familienangehörigen in des-
sen Akte zu entscheiden.
Liegen hingegen Gründe für die Einleitung eines Widerrufsverfahrens vor, wird für den
Stammberechtigten eine Akte „Widerruf/Rücknahme“ angelegt. Zuständig für die Bearbei-
tung des Widerrufsverfahrens ist grundsätzlich das Referat, das über den Asylantrag des
Familienangehörigen entscheidet. Ausnahmsweise ist das Widerrufsreferat in den in Wider-
ruf/Rücknahme, 2. „Bearbeitungszuständigkeiten aufgeführten Fallkonstellationen für die
Weiterbearbeitung des Widerrufsverfahrens zuständig. Die Akte ist entsprechend abzuge-
ben; die Zuständigkeit für die Entscheidung im Verfahren des Familienangehörigen bleibt
davon unberührt.
Liegen die Voraussetzungen für den Familienschutz nach § 26 AsylG vor und ist beim
Stammberechtigten bereits die Anlage einer Widerrufsakte erfolgt, ist diese Prüfung grund-
sätzlich zunächst (also vor der Entscheidung über den Familienangehörigen) entsprechend
der DA-Asyl „Widerruf/Rücknahme“ abzuschließen, so dass eine Inzidentprüfung in der Akte
des Stammberechtigten nicht in Betracht kommt.
Ausnahmsweise kann eine Inzidentprüfung in der Akte des Stammberechtigten mit an-
schließender Entscheidung über den Asylantrag des Familienangehörigen in den Fällen er-
folgen,
- in denen die Identität des Stammberechtigten im Asylverfahren auf Grund der Vorlage
    von echten (d. h. geprüften) Personaldokumenten geklärt wurde; dies umfasst vor allem
    auch die Verfahren, in denen echte Personaldokumente vorgelegen haben, aber die
    unterbliebene Anhörung im Widerrufsverfahren noch nachzuholen ist (Verfahren von


Familienschutz                          11/14                              Stand 11/23
225

eritreischen, irakischen und syrischen Staatsangehörigen, die im schriftlichen Verfahren
    entschieden wurden).
-   in denen bei den HKL Syrien, Irak und Eritrea eine Anhörung vor dem Bundesamt statt-
    gefunden hat.
-   in denen die positive Entscheidung auf einer gerichtlichen Verpflichtungsentscheidung
    beruht, da die Gerichte sich von der Glaubhaftigkeit des Ausländers zu seiner Identität
    und Herkunft überzeugt haben.


8.4. Abschließende Hinweise
Sofern in einem Gerichtsverfahren die im Aufhebungsverfahren des Stammberechtigten
vom Bundesamt getroffene Entscheidung, die asylrechtliche Anerkennung zu widerrufen
bzw. zurückzunehmen, unanfechtbar aufgehoben werden sollte, ist zu prüfen, ob im Ver-
fahren des Familienangehörigen eine Abhilfeentscheidung zu treffen ist.
Im Übrigen sind die Regelungen des Kapitels Widerruf/Rücknahme zu beachten.


9. Verhältnis zu anderen Regelungen

9.1. Drittstaatenregelung
Eine Einreise von Familienangehörigen i.S.d. § 26 AsylG über einen sicheren Drittstaat steht
auch der Gewährung von Familienasyl entgegen, soweit die Voraussetzungen des § 26a
AsylG vorliegen. Durch § 31 Abs. 4 AsylG, wonach in den Fällen des § 26 Abs. 1 bis 4 AsylG
der § 26 Abs. 5 AsylG unberührt bleibt, wird klargestellt, dass die Einreise aus einem siche-
ren Drittstaat der Gewährung von internationalem Schutz für Familienangehörige im Sinne
des § 26 AsylG nicht entgegensteht. Internationalen Schutz erhalten also auch Familienan-
gehörige, die über einen sicheren Drittstaat zu einem bereits im Bundesgebiet befindlichen
Stammberechtigten einreisen, unabhängig davon, ob eine Rückführung in den sicheren
Drittstaat möglich wäre. Ein Schutzberechtigtenbescheid (Drittstaatenbescheid) nach §§
26a, 34a AsylG mit einer Abschiebungsanordnung in den sicheren Drittstaat ergeht nicht.


9.2. Dublinverfahren
Reisen Familienangehörige im Sinne des § 26 AsylG über einen EU-Mitgliedstaat zu einem
Stammberechtigten in das Bundesgebiet ein und ist gemäß der Dublin III-VO die Bundes-
republik Deutschland für die Durchführung des Asylverfahrens zuständig, findet die Dritt-
staatenregelung nach § 26a Abs. 1 Satz 3 Nr. 2 AsylG keine Anwendung, so dass auch die
Gewährung von Familienschutz für Familienangehörige nicht ausgeschlossen ist.




Familienschutz                           12/14                               Stand 11/23
226

9.3. Unzulässigkeit gem. § 29 AsylG
§ 29 Abs. 1 AsylG enthält einen Katalog von Unzulässigkeitstatbeständen. Diese schließen
eine Zuerkennung von abgeleitetem Familienschutz jedoch nur zum Teil aus.


Anwendungsvorrang von § 29 Abs. 1 AsylG:
§ 29 Abs. 1 Nr. 1 a) AsylG ist im Bereich des Familienschutzes vorrangig anwendbar, da
sich die Zuständigkeit eines anderen Staates hier direkt aus der Dublin III-VO ergibt, die
Anwendungsvorrang vor der nationalen Rechtsnorm genießt.
§ 29 Abs. 1 Nr. 5 AsylG stellt nicht auf die Zuständigkeit eines anderen Staates, sondern
die (nicht vorhandene materielle) Schutzberechtigung des Antragstellers ab und ist daher
ebenfalls vorrangig anwendbar.
In beiden Fällen ist sowohl eine Schutzgewährung aus eigenem Recht als auch die Zuer-
kennung von abgeleitetem Familienschutz ausgeschlossen.


Anwendungsvorrang § 26 AsylG:
Die Tatbestände des § 29 Abs. 1 Nr. 1 b) – Nr. 4 AsylG schließen nach § 26 AsylG abgelei-
teten Familienschutz nicht aus.165 Denn die mit § 26 AsylG u. a. verfolgten Ziele, Schutz der
Familie und Förderung der Integration der Familienangehörigen, sind gewichtiger als die
Zuständigkeit eines anderen Staates.166 Daher ist § 26 AsylG vorrangig anzuwenden. Der
Antrag selbst bleibt jedoch unzulässig, womit eine (ggf. überschießende) Schutzgewährung
aus eigenem Recht weder zu prüfen noch zu gewähren ist.
Zur Ableitung eines Schutzes von Familienangehörigen, denen im Ausland Schutz gewährt
wurde siehe Kapitel Unzulässige Anträge.




10. Gerichtshängigkeit, Folgeantrag
Nach Verwaltungsstreitverfahren, in denen zu Gunsten des Stammberechtigten eine Ver-
pflichtungsentscheidung ergangen ist, das Verfahren der Familienangehörigen vom Gericht
aber nicht abgetrennt und deren Klage rechtskräftig abgewiesen wurde, gilt für den Fall ihrer
Folgeantragstellung:
Soweit eine Abhilfeentscheidung vor Eintritt der Unanfechtbarkeit der Asylablehnung der
Familienangehörigen (versehentlich) unterblieben ist, kann einem Folgeantrag eine nach
der Ablehnung eingetretene Volljährigkeit der Kinder des Stammberechtigten nicht als
Grund für die Verweigerung des Familienasyls entgegengehalten werden.

165
      Zur Begründung stehen die Textbausteine 530 ff. zur Verfügung.
166
      BVerwG, Urteil vom 17.11.2020 – 1 C 8.19.

Familienschutz                                   13/14                       Stand 11/23
227

Dienstanweisung
                                    Asylverfahren




Familieneinheit nach § 14a AsylG

Vorbemerkung: Eine Fiktion kommt nur zum Tragen, wenn für ein Kind nicht ausdrücklich
mündlich oder schriftlich ein gesonderter Asylantrag gestellt wird.



1. Antragsfiktion bei Aufenthalt ohne Aufenthaltstitel (§ 14a Abs. 1)
Halten sich zum Zeitpunkt der Asylantragstellung Kinder eines Ausländers im Bundesgebiet
auf, die
   ledig und minderjährig sind,
   weder freizügigkeitsberechtigt sind noch einen Aufenthaltstitel besitzen und
   zuvor noch keinen Asylantrag gestellt haben,
gilt für sie auch ohne ausdrücklichen Antrag mit der Asylantragstellung der Eltern (eines
sorgeberechtigten Elternteils) ein Asylantrag als gestellt.
Diese Antragsfiktion gilt unabhängig davon, ob das Bundesamt Kenntnis von der
Anwesenheit eines Kindes hat. Erlangt das Bundesamt erst später Kenntnis, gilt daher auch
für das Kind das Datum der Asylantragstellung der Eltern.
Hinweis: Aktenanlage/Aufnahme in die Akte der Eltern, Erfassung des Vertreters,
Aktenführung siehe DA-AVS).
Um Verzögerungen zu vermeiden, sollen die Verfahren der Eltern und Kinder möglichst ge-
meinsam oder zumindest sobald als möglich und zwar von ein und demselben Entscheider
bearbeitet werden. Gleiches gilt auch für etwaige Folgeanträge der Eltern, soweit die sons-
tigen Voraussetzungen des § 14a erfüllt sind.



2. Nachträgliche Einreise/Geburt eines Kindes (§ 14a Abs. 2)

2.1. Anzeigepflicht
Reist ein minderjähriges lediges Kind nach der Asylantragstellung der Eltern (eines sorge-
berechtigten Elternteils) ins Bundesgebiet ein oder wird es hier geboren, ist dies dem
Bundesamt unverzüglich anzuzeigen, wenn ein Elternteil
   eine Aufenthaltsgestattung besitzt, also sich im Asylverfahren befindet, oder


Familieneinheit (§ 14a AsylG)             1/7                               Stand 09/20
228

   nach Abschluss eines Asylverfahrens keinen Aufenthaltstitel hat oder
   eine Aufenthaltserlaubnis nach § 25 Abs. 5 Satz 1 AufenthG besitzt (ausreisepflichtig,
    aber Ausreise aus rechtlichen oder tatsächlichen Gründen unmöglich).
Die Meldepflicht obliegt neben dem Vertreter des Kindes auch der Ausländerbehörde. Mit
Zugang der zeitlich ersten Anzeige gilt der Asylantrag als gestellt, soweit die sonstigen Vo-
raussetzungen (siehe nachfolgend) erfüllt sind. Die Meldung sollte Bestandteil der Akte von
Eltern und Kindern sein. Für nur die Kinder betreffende Dokumente erfolgt keine Doppel-
speicherung, da durch die Kennzeichnung der Akten als „Bezugsakten“ die Auffindbarkeit
gewährleistet ist.
    Zu Vertretungsbefugnis/Geburtsnachweis siehe Asylantragstellung für Minderjährige.


2.2. Besondere Hinweise

2.2.1. Kind besitzt einen Aufenthaltstitel
Obwohl Absatz 2 den Ausschluss der Antragsfiktion nicht wie Absatz 1 ausdrücklich er-
wähnt, wenn das Kind im Besitz eines Aufenthaltstitels ist, kann allein daraus nicht geschlos-
sen werden, der Gesetzgeber habe in Absatz 2 eine andere Regelung beabsichtigt. Viel-
mehr regelt Absatz 2 hauptsächlich die Anzeigepflicht, wohingegen Absatz 1 die fiktive
gleichzeitige Asylantragstellung von Eltern und Kind bestimmt.
Diese Fiktionswirkung soll nach Absatz 1 jedoch dann nicht eintreten, wenn das Kind bei
der Asylantragstellung eines Elternteils im Besitz eines eigenen Aufenthaltstitels ist. Dieser
gesetzgeberische Grundgedanke erfasst auch die Regelung des Absatzes 2, der nach dem
Gesetzeszusammenhang als nähere Bestimmung des Absatzes 1 anzusehen ist.


2.2.2. Keine Fiktion falls Aufenthaltserlaubnis eines Elternteils nicht auf § 25 Abs. 5
    AufenthG beruht
Nach dem Wortlaut des Absatzes 2 könnte zwar ein fiktiver Asylantrag angenommen wer-
den, wenn nur ein Elternteil die genannten Voraussetzungen erfüllt, der andere sorgebe-
rechtigte Elternteil jedoch einen weitergehenden Aufenthaltstitel besitzt. Durch die Regelung
wollte der Gesetzgeber jedoch verhindern, dass durch sukzessive Asylanträge überlange
Aufenthaltszeiten ohne aufenthaltsrechtliche Perspektive für die Betroffenen entstehen. Hat
das Kind jedoch einen Anspruch aus § 33 AufenthG auf die Erteilung einer Aufenthaltser-
laubnis oder steht der Schutz nach Art. 6 GG dauerhaft einer Aufenthaltsbeendigung entge-
gen, ist die Durchführung eines Asylverfahrens nicht erforderlich. Stellen allerdings Eltern
mit einem Aufenthaltstitel (z. B. als anerkannte Flüchtlinge) trotzdem einen Asylantrag für
das nachgeborene Kind (§ 14 AsylG) und hat das Kind dadurch einen Anspruch nach § 33
AufenthG, muss dieser bearbeitet werden. Lediglich die Fiktion des § 14a AsylG findet keine
Anwendung.

Familieneinheit (§ 14a AsylG)             2/7                                Stand 09/20
229

2.2.3. Erfüllung der Voraussetzungen
Alle Voraussetzungen einer Fiktion müssen zum Zeitpunkt der Einreise oder Geburt des
Kindes vorgelegen haben und beim Zugang der Anzeige weiterhin vorliegen. Absatz 2 ist
also nicht anwendbar, wenn die Eltern z. B. bei Einreise oder Geburt des Kindes im Besitz
eines Aufenthaltstitels waren, der vor Anzeige beim Bundesamt entfallen ist. Dasselbe gilt
auch für das Vorliegen eines Aufenthaltstitels beim Kind.


3. Verzicht auf Durchführung eines Asylverfahrens (§ 14a Abs. 3)


3.1. Allgemeines
Grundsätzlich kann bei §14a-Fällen auf die Durchführung eines Asylverfahrens bis zur Zu-
stellung der Entscheidung verzichtet werden. Hierzu müssen die Eltern des Kindes erklären,
dass dem Kind keine Verfolgung i.S. des § 3 Abs. 1 AsylG und kein ernsthafter Schaden im
Sinne des § 4 Abs. 1 AsylG drohen. Gemäß § 14a Abs. 3 Satz 2 AsylG kann sich der Ver-
zicht auch lediglich auf die Prüfung der Anerkennung als Asylberechtigter beziehen. Ent-
sprechende Hinweise befinden sich auf den vom AVS im Rahmen der Aktenanlage/Auf-
nahme in die Akte zu versendenden Anschreiben mit Erklärungsformular (D0874, D0878)
sowie auf der allgemeinen Mitteilung an den Postempfänger über die Asylantragstellung von
Kindern nach § 14a AsylG (D0872).
Die Formulare beinhalten u. a. auch den Hinweis, dass falls kein Verzicht erklärt wird, in-
nerhalb von zwei Wochen die Asylgründe schriftlich darzulegen sind und bei nicht fristge-
recht eingehender schriftlicher Begründung nach Aktenlage entschieden wird. Die Formu-
lare gehen auch darauf ein, ob eine Anhörung statt schriftlicher Erklärung erfolgen soll.
Für Minderjährige ab 14 Jahre, die erst nach Asylantragstellung der Eltern einreisen, erfolgt
eine Ladung zur Anhörung (D0185), da sie auf Grund der nachträglichen Einreise möglich-
erweise eigene Gründe haben und diese i. d. R. altersbedingt auch vortragen können.
Ein Verzicht umfasst nicht die Abschiebungsverbote (§ 60 Abs. 5 und 7 AufenthG).


3.2. Rechtliche Auswirkungen des Verzichts
Bei einem vollumfänglichen Verzicht hat der Entscheider in der Anhörung der Eltern auch
bezüglich der Kinder, für die der Verzicht gilt, das Vorliegen von Abschiebungsverboten
nach § 60 Abs. 5 und 7 AufenthG zu prüfen. Ist die Anhörung der Eltern bereits erfolgt, muss
zu diesem Punkt gesondert aufgeklärt werden (Anhörung, schriftliche Erklärung). Danach
ergeht ein Einstellungsbescheid hinsichtlich der Asyl- und Flüchtlingsanerkennung sowie
der Zuerkennung von subsidiärem Schutz, mit dem auch über die Abschiebungsverbote



Familieneinheit (§ 14a AsylG)             3/7                                Stand 09/20
230

entschieden wird (§ 32 AsylG) und es ergeht eine Ausreiseaufforderung mit Abschiebungs-
androhung.
Wurde lediglich auf die Prüfung der Anerkennung als Asylberechtigter verzichtet, so ergeht
diesbezüglich ein Einstellungsbescheid, der eine Sachentscheidung zu Flüchtlings anerken-
nung, subsidiärem Schutz sowie Abschiebungsverboten enthält.
Hat der Vertreter des Kindes durch ausdrückliche Erklärung auf die Durchführung eines
Asylverfahrens für das Kind verzichtet, so gelten bei einer späteren Asylantragstellung nach
§ 71 Abs. 1 Satz 2 AsylG die Regelungen über den Folgeantrag. Das gesamte Vorbringen,
das für ein Kind im Rahmen der Antragsfiktion hätte vorgetragen werden können, kann im
Folgeverfahren nicht mehr berücksichtigt werden. Für das übrige Vorbringen ist die 3-Mo-
natsfrist des § 51 Abs. 3 VwVfG zu beachten.
Die Ausreisefrist bei einem Verzicht beträgt 30 Tage.
Da in diesen Fällen aus systemtechnischen Gründen nicht die erforderliche
Rechtsbehelfsbelehrung des Typs "A" (D0122), sondern des Typs "C" (keine aufschiebende
Wirkung, D0202) automatisch erstellt wird, ist in einem Aktenvermerk sicherzustellen, dass
im Rahmen der Bescheidzustellung, die richtige versendet wird (D1174
Aktenvermerk_AustauschRBB) unter Hinweis im Betrefffeld: "Austausch RBB – siehe
Verfügung im Aktenvermerk D1174".


4. Notwendigkeit der ED-Behandlung
Unabhängig von einer Verzichtserklärung der Eltern nach § 14a Abs. 3 AsylG oder der
Durchführung einer Anhörung ist für Kinder eine ED-Behandlung erforderlich. Ist eine solche
nicht oder nur unvollständig erfolgt, ist dies ggf. im Rahmen der Anhörung nachzuholen
(Lichtbild für alle, Fingerabdrücke ab 14 Jahre). Erfolgt keine Anhörung, ist dies vor Ent-
scheidung separat zu veranlassen.


5. Ergänzende Hinweise zur Anhörung
Eine Anhörung erfolgt je nach Alter der Minderjährigen. Kinder unter sechs Jahren werden
grundsätzlich. nicht angehört, soweit der Sachverhalt ausreichend geklärt ist (§ 24 Abs. 1
Satz 6 AsylG). Bis zum vollendeten 13. Lebensjahr können Kinder angehört werden, wenn
dies geboten und möglich ist, und ab vollendetem 14. Lebensjahr sind sie grundsätzlich.
anzuhören. Ist unklar, ob Kinder auf Grund ihres Alters oder ihrer psychischen Verfassung
angehört werden können, verfügt der Anhörer/Entscheider entsprechend. Zu Besonderhei-
ten der Anhörung von Kindern im Übrigen siehe Anhörung insbesesondere Abschnitt 6 (Kin-
derspezifische Fluchtgründe) sowie Unbegleitete Minderjährige.




Familieneinheit (§ 14a AsylG)            4/7                                Stand 09/20
231

Zur nächsten Seite