Dokumente
Ihre Suche ergab 10.000+ Ergebnisse.
-
-
Seite 50 – abl-12
Amtsblätter bis 2018 BundesnetzagenturEnergie, Teil A, Mitteilungen der Bundesnetzagentur - Ic | UVUS Die Anschlusssituation stellt sich schematisch -
Seite 51 – abl-19
Amtsblätter bis 2018 Bundesnetzagentur, Telekommunikation, Post und Eisenbahnen – Mitteilungen, Energie -
-
-
-
Seite 112 – abl-12
Amtsblätter bis 2018 BundesnetzagenturGas, Telekommunikation, Post und Eisenbahnen 2064 – Mitteilungen, Energie -
Seite 97 – abl-24
Amtsblätter bis 2018 BundesnetzagenturGas, Telekommunikation, Post und Eisenbahnen 24 2012 – Mitteilungen, Energie -
-
-
-
-
Seite 326 – abl-21
Amtsblätter bis 2018 BundesnetzagenturElektrizität, Gas, Telekommunikation, Post und Eisenbahnen – Regulierung, Energie -
Seite 325 – abl-21
Amtsblätter bis 2018 BundesnetzagenturTelekommunikation, Post und Eisenbahnen – Regulierung, Energie -
-
Seite 352 – abl-24
Amtsblätter bis 2018 BundesnetzagenturGas, Telekommunikation, Post und Eisenbahnen – Mitteilungen, Energie -
-
Seite 290 – abl-10
Amtsblätter bis 2018 BundesnetzagenturTelekommunikation, Post und Eisenbahnen – Mitteilungen, Energie -
Seite 457 – abl-09
Amtsblätter bis 2018 Bundesnetzagentur, Gas, Telekommunikation, Post und Eisenbahnen – Mitteilungen, Energie -
Seite 156 – abl-04
Amtsblätter bis 2018 BundesnetzagenturElektrizität, Gas, Telekommunikation, Post und Eisenbahnen 508 – Mitteilungen, Energie -
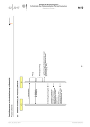
Seite 157 – amtsblatt-01
Amtsblätter bis 2018 BundesnetzagenturTelekommunikation, Post und Eisenbahnen 01 2017 – Regulierung, Energie -
-
-
Seite 229 – abl-01
Amtsblätter bis 2018 BundesnetzagenturGas, Telekommunikation, Post und Eisenbahnen 1 2014 – Mitteilungen, Energie -
Anfragen
Behörden
Dokumente
10.000+
Recherchen
Handbuch der Informationsfreiheit
Hilfe zu FragDenStaat und Informationsfreiheit
- Behörden
-
- Bundesnetzagentur (14650) ×
- Landesamt für Einwanderung (5693)
- Landesamt für Bürger- und Ordnungsangelegenheiten (5066)
- Bundesministerium der Finanzen (1824)
- Bundesministerium für Umwelt, Naturschutz, nukleare Sicherheit und Verbraucherschutz (1694)
- Bundesministerium für Wirtschaft und Klimaschutz (1362)
- Senatsverwaltung für Inneres und Sport (715)
- Bundeskanzleramt (683)
- Bundesministerium für Bildung und Forschung (546)
- Staatskanzlei Mecklenburg-Vorpommern (521)