anwenderhandbuch-grundlagen

This document is part of the request ”Klimaeffekt der A100”.

/ 48
PDF herunterladen
Bewertungsverfahren BVWP 2003                          Teil I: Grundlagen der Methodik Für die Straßen- und Schienenprojekte gliedert sich die Einstufung der FFH-Ver- träglichkeitseinschätzung wie folgt: 1      Eine erhebliche Beeinträchtigung von Natura-2000-Gebieten ist unvermeidbar 2      Eine erhebliche Beeinträchtigung von Natura-2000-Gebieten ist nicht auszuschließen 3      Eine erhebliche Beeinträchtigung von Natura-2000-Gebieten ist auszuschließen Bei den Wasserstraßenprojekten wird für die Einstufung des Umweltrisikos aufgrund der geringen Projektzahl ein stärker einzelfallbezogenes Vorgehen gewählt. Bewertungsgrundlage für die FFH-VE sind die individuellen Erhaltungsziele und der Schutzzweck der jeweils betroffenen Gebiete. Es ist dabei zu prüfen, ob der Fortbe- stand der im konkreten Fall durch die FFH-Richtlinie geschützten Arten und Lebens- raumtypen durch das Vorhaben beeinträchtigt werden kann. Sofern die Erhaltungs- ziele und der Schutzzweck eines Gebietes noch nicht festgelegt sind, können die all- gemeinen Vorgaben aus den Richtlinien als Anhaltspunkte für die Bewertung heran- gezogen werden. Nach Artikel 3 der FFH-Richtlinie ist u. a. für das Schutzgebiets- netz Natura-2000 der Fortbestand oder gegebenenfalls die Wiederherstellung eines günstigen Erhaltungszustandes der natürlichen Lebensraumtypen des Anhangs I und Habitate der Arten des Anhangs II in ihrem natürlichen Verbreitungsgebiet zu ge- währleisten. Weiterhin fordert Artikel 3 der Vogelschutzrichtlinie „(...) für alle unter Artikel 1 fallenden Vogelarten eine ausreichende Vielfalt und ausreichende Flächen- größe der Lebensräume zu erhalten oder wieder herzustellen.“ Die Einstufung der FFH-Verträglichkeit erfolgt verbal argumentativ. Die Ergebnisse werden formal anhand von drei Bewertungsstufen zusammengefasst: 1      Eine Beeinträchtigung der Erhaltungsziele bzw. des Schutzzwecks ist wahrscheinlich 2      Eine Beeinträchtigung der Erhaltungsziele bzw. des Schutzzwecks ist nicht auszuschließen 3      Eine Beeinträchtigung der Erhaltungsziele bzw. des Schutzzwecks ist auszuschließen 51
31

Teil I: Grundlagen der Methodik                         Bewertungsverfahren BVWP 2003 6         Raumwirksamkeitsanalyse (RWA) 6.1       Grundlagen und Verfahrensüberblick Im Bewertungsverfahren des BVWP ’92 wurden raumordnerische Belange im Rah- men der Nutzen-Kosten-Analyse (Nutzenkomponente NR3: „Raumordnerische Vor- teile“) anhand eines Bonusverfahrens berücksichtigt. Transportkostenersparnisse, Er- reichbarkeitsverbesserungen und regionale Beschäftigungseffekte wurden umso hö- her bewertet, je niedriger das regionale Wohlstandsniveau für das Jahr 2010 prog- nostiziert wurde. Verkehrswegeinvestitionen bzw. die daraus entstehenden Nutzen wurden auf diese Weise in strukturschwachen Regionen mit einem Zuschlag verse- hen, während es in einkommensstarken Regionen bei den originären Projektwirkun- gen blieb. Aufgrund der inhaltlichen Schwächen dieses Bonusverfahrens sowie vor dem Hin- tergrund der politischen Zielvorgabe einer stärkeren Berücksichtigung raumordneri- scher Belange in der Bundesverkehrswegeplanung bestand die Notwendigkeit, die raumordnerische Komponente aus der Systematik der Nutzen-Kosten-Analyse her- auszulösen und als eigenständige Bewertungskomponente mit nachvollziehbaren Zielen und Kriterien weiterzuentwickeln (vgl. Teil I, Kapitel 3). Die Methodik wurde von einer speziellen Arbeitsgruppe des Bundesamtes für Bauwesen und Raumord- nung erarbeitet und in das Gesamtverfahren des BVWP 2003 integriert [14]. Die zentralen Anforderungen der Raumordnung an die Bundesverkehrswegeplanung lassen sich den Bereichen „Verteilungs- und Entwicklungsziele“ sowie „Entlastungs- und Verlagerungsziele“ zuordnen. •      Verteilungs- und Entwicklungsziele: Gestützt auf das Verfassungsgebot zur Herstellung gleichwertiger Lebensver- hältnisse fordert das Raumordnungsgesetz eine flächendeckende Sicherstellung der Versorgung der Bevölkerung mit technischer Infrastruktur und ausgegli- chene infrastrukturelle Verhältnisse in den Teilräumen. Als Entwicklungsziele formuliert das Gesetz, dass Standortvoraussetzungen für die wirtschaftliche Entwicklung zu schaffen sind, eine gute Erreichbarkeit aller Teilräume unter- einander sicherzustellen ist und zur Verbesserung der Standortbedingungen die wirtschaftsnahe Infrastruktur auszubauen ist. •      Entlastungs- und Verlagerungsziele: In Übereinstimmung mit dem Beschluss der Ministerkonferenz für Raumord- nung vom 3. Juni 1997 über das „Handlungskonzept zur Entlastung der ver- kehrlich hoch belasteten Räume vom Kfz-Verkehr“ verlangt das novellierte Raumordnungsgesetz von 1998, dass in verkehrlich hoch belasteten Räumen und Korridoren die Voraussetzungen zur Verlagerung von Verkehr auf um- weltverträgliche Verkehrsträger wie Schiene und Wasserstraße verbessert wer- den sollen. 52
32

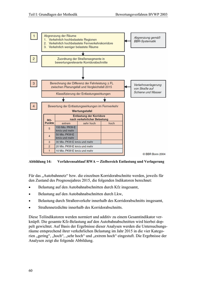
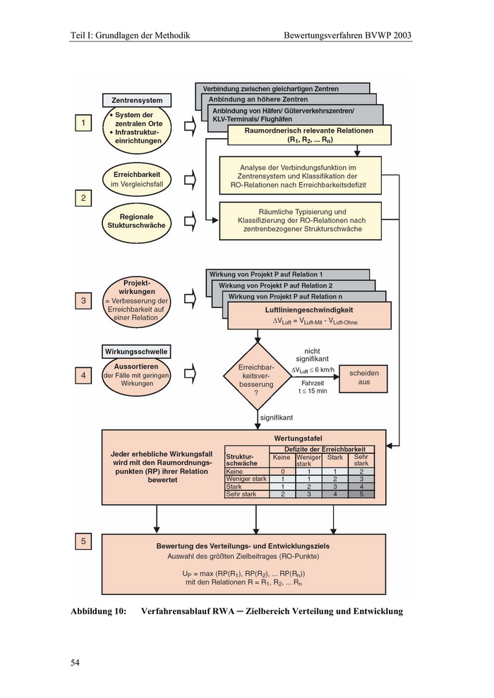
Bewertungsverfahren BVWP 2003                            Teil I: Grundlagen der Methodik Im Sinne einer stadtverträglichen Planung der Bundesverkehrswege sollen In- frastrukturmaßnahmen des Bundes auch der lokalen Entlastung bebauter Be- reiche und der dort lebenden Menschen dienen. Dementsprechend ordnet die Raumwirksamkeitsanalyse die aus Entlastungen im lokalen Bereich resultierenden Auswirkungen auf die Stadtqualität (Städtebauliche Effekte) dem Zielbereich „Entlastung und Verlagerung“ zu. Die Bewertung des Beitrages zu Verteilungs- und Entwicklungszielen berücksichtigt Erreichbarkeitsdefizite zwischen zentralen Orten und Verkehrsknoten sowie die Strukturmerkmale der jeweils miteinander verbundenen Regionen. Hierbei werden nur die Effekte auf raumordnerisch relevanten Relationen einbezogen, wenn die pro- jektbedingt erzielbaren Reisezeitverbesserungen einen bestimmten Grenzwert über- schreiten. Die Gruppe der Entlastungs- und Verlagerungsziele beinhaltet sowohl die angestreb- te Entlastung verkehrlich hoch belasteter Gebiete als auch lokale Entlastungswirkun- gen in bebauten Bereichen. Bewertungsmaßstab für die großräumigen Effekte ist das Ausmaß projektinduzierter Verkehrsverlagerungen von der Straße auf Schiene und Wasserstraße in vorab definierten hoch belasteten Korridoren und Regionen. Entlas- tungswirkungen im lokalen Bereich werden über ein städtebauliches Nutzenpotenzial quantifiziert. Für die genannten Bereiche werden zunächst jeweils getrennt Zielbei- träge ermittelt, die in einem weiteren Verfahrensschritt zu einer Gesamtbewertung (Punkteskala von 1 bis 5) zusammengefasst werden. 6.2      Zielbereich Verteilung und Entwicklung Der wesentliche Grundgedanke des Verfahrens besteht darin, die Projektvorschläge zum Bundesverkehrswegeplan hinsichtlich ihrer Wirkungen auf raumordnerisch re- levanten Relationen zu bewerten. Einen Überblick über den Ablauf der räumlichen Analyse und Bewertung gibt die folgende Abbildung. 53
33

Teil I: Grundlagen der Methodik                     Bewertungsverfahren BVWP 2003 Abbildung 10:      Verfahrensablauf RWA ─ Zielbereich Verteilung und Entwicklung 54
34

Bewertungsverfahren BVWP 2003                           Teil I: Grundlagen der Methodik (1) Zunächst werden die raumordnerisch relevanten Relationen aus der Vielzahl aller möglichen Verbindungen gefiltert. Es handelt sich dabei u. a. um Verbindungen zwischen den durch die Raumplanung definierten Zentralen Orten. Weiterhin werden Relationen zu wichtigen Knotenpunkten der Verkehrsinfrastruktur wie Flughäfen und Seehäfen sowie Güterverkehrszentren (GVZ) und Terminals des kombinierten Ladungsverkehrs (KLV-Terminals) miteinbezogen. (2)   In weiteren Analyseschritten •     werden für jede der Relationen zentrenbezogene Erreichbarkeitsanalysen für den Vergleichsfall des Jahres 2015 und auf dieser Grundlage eine Klassifikati- on der Erreichbarkeitsdefizite durchgeführt und •     die Räume nach den regionalwirtschaftlichen Strukturschwächen typisiert und klassifiziert. (3) Im nächsten Schritt werden die Wirkungen der Projekte, die so genannten Wir- kungsfälle ermittelt. Gemessen wird die Wirkung der Verbesserung der Erreichbar- keit auf den oben definierten Relationen. Ein Projekt kann Wirkung auf mehrere Re- lationen haben und auf eine Relation können mehrere Projekte wirken. Indikator ist die Differenz der Luftliniengeschwindigkeit ∆Luft im Planungsfall gegenüber dem Vergleichsfall des Jahres 2015. (4) Danach werden diejenigen Wirkungsfälle aussortiert, die keine, negative oder nur geringe Wirkungen haben. Als Grenzwert für die Signifikanzschwelle wird eine Fahrzeit von größer 15 Minuten und eine Erreichbarkeitsverbesserung ∆Luft von grö- ßer als 6 km/h festgelegt. Dies entspricht etwa einer 10%-igen Verbesserung auf ei- ner durchschnittlichen Relation. Die verbleibenden Wirkungsfälle werden entspre- chend der Wertungstafel (siehe Abbildung 10) mit Raumordnungspunkten bewertet. Entscheidend für die Höhe der Bewertung ist also nicht das Maß der Erreichbar- keitsverbesserung ∆Luft , vielmehr sind dies Strukturschwächen und Erreichbarkeits- defizite im Vergleichsfall. (5) Da ein Projekt auf mehreren Relationen Wirkungen erzeugen kann, wird nur diejenige Relation zur Bewertung herangezogen, die den größten Zielbeitrag (höchs- te Anzahl von Raumordnungspunkten) aufweist (Meistbegünstigung). Das Projekt kann zwischen 1 bis 5 Raumordnungspunkte erhalten, wobei mit steigender Punkt- zahl die raumordnerische Bedeutung zunimmt (umgekehrte Schulnoten). Je stärker die Erreichbarkeitsdefizite und die Strukturschwächen sind, desto höher ist die ver- gebene Punktzahl. Bestimmung der raumordnerisch relevanten Relationen Ausgangspunkt der Überlegungen ist, dass sich die Raumwirksamkeit nicht auf jeder Relation zwischen zwei beliebigen Orten entfalten kann. Vielmehr gilt es, die raum- ordnerisch relevanten Relationen zu identifizieren, deren Verbesserung zu einem raumordnerischen Vorteil führen. 55
35

Teil I: Grundlagen der Methodik                         Bewertungsverfahren BVWP 2003 Als Orientierungsraster zur Bestimmung der raumordnerisch relevanten Relationen kann auf das System der zentralen Orte in Deutschland zurückgegriffen werden. Sie haben Versorgungsfunktionen für ihre jeweiligen Verflechtungsräume und speziell in ländlichen Bereichen auch die Funktion von Entwicklungszentren für ganze Regi- onen. In beiden Funktionen werden sie durch eine qualitativ hochwertige Verkehrs- erschließung unterstützt. Raumordnerische Kriterien für die Bewertung von Vorhaben des Bundesverkehrs- wegeplans müssen daher erkennbar machen, in welchem Umfang ein Projekt zur Verbesserung der verkehrlichen Erschließung und Verbindung von Zentralen Orten beiträgt. Dabei sind auch grenzüberschreitende Verbindungen zu Zentren im be- nachbarten Ausland und zu europäischen Metropolregionen sowie Verbindungen zu See- und Flughäfen sowie Güterverkehrszentren (GVZ) und Terminals des kombi- nierten Ladungsverkehrs (KLV-Terminals) zu berücksichtigen. Die Auswahl der raumordnerisch relevanten Relationen erfolgt nach drei Prinzipien: •      Anbindung Zentraler Orte Die Raumordnung muss sicherstellen, dass ein übergeordnetes Zentrum inner- halb einer zumutbaren Reisezeit erreichbar ist. Ausgewählt werden nur Relati- onen zu dem nächstgelegenen höheren Zentrum. •      Unterstützung von Städtenetzen Hier steht der Aspekt der Kommunikation und Vernetzung gleichrangiger Zentren im Vordergrund. Die Raumordnungsrelationen verbinden deshalb be- nachbarte Orte auf der gleichen Zentralitätsstufe. •      Zugang zu Verkehrsinfrastrukturen Es soll sichergestellt werden, dass die Zentralen Orte gleichwertigen Zugang zu wichtigen Einrichtungen der Verkehrsinfrastruktur (See-, Fähr- und Flughä- fen, GVZ, KLV-Terminals) erhalten. Werden die genannten Prinzipien bzw. Auswahlkriterien umgesetzt, so ergeben sich im Straßenverkehr rd. 6.900 raumordnerisch relevante Relationen. Die Verteilung auf Relationstypen zeigt die folgende Abbildung. Abbildung 11:      Anzahl der raumordnerisch relevanten Relationstypen im Straßenverkehr 56
36

Bewertungsverfahren BVWP 2003                               Teil I: Grundlagen der Methodik Analysekriterium Erreichbarkeit Verkehrswegeinvestitionen können wesentliche Beiträge zur Erschließung und Ver- bindung Zentraler Orte nur dann leisten, wenn in der Ausgangssituation signifikante Mängel bestehen. In einem ersten Schritt wird daher geprüft ob und ggf. in welchem Umfang die Erreichbarkeiten auf den raumordnerisch relevanten Relationen im Ver- gleichsfall des Jahres 2015 Defizite aufweisen. Um von den realen Entfernungen zu abstrahieren, wird als Analysekriterium der Defizitanalyse nicht die Fahrzeit, son- dern die Luftliniengeschwindigkeit gewählt. Diese definiert sich wie folgt: s Luft VLuft = t vg Es bedeuten: VLuft       Luftliniengeschwindigkeit sLuft       Luftlinienentfernung tvg         Fahrzeit im Vergleichsfall 2015 Die Luftliniengeschwindigkeit ist niedrig, wenn das Gelände eine große Umwegtras- sierung erfordert oder aufgrund des Ausbauzustandes oder der Verkehrsbelastung nur geringe Geschwindigkeiten gefahren werden können. Eine niedrige Luftlinienge- schwindigkeit kann ein Indikator für ein hohes Verbesserungspotenzial durch Infra- strukturausbau sein. Effizienzkriterien werden bei der Defizitanalyse bewusst außer Acht gelassen. Ursache für geringe Luftliniengeschwindigkeit können aber auch na- türliche Barrieren sein, deren Überwindung hohe Kosten mit sich bringen würde. Die Klassifizierung der Erreichbarkeitsdefizite (siehe folgende Abbildung) lehnt sich an die Perzentile der jeweiligen Relationstypen an. Alle Relationen, bei denen die Erreichbarkeit besser als der Median ist, werden als Standard klassifiziert. Die Rela- tionen erhalten, je nach Klasse des Erreichbarkeitsdefizits, ein stärkeres Gewicht. Erreichbarkeitsdefizit                   Perzentil            Kriterium keins               Standard             Beste 50 %           VLuft schneller als Median weniger stark       Substandard 1        50 % – 25 %          VLuft zwischen Median und 25 % Perzentil stark               Substandard 2        25 % – 10 %          VLuft zwischen 25 % und 10 % Perzentil sehr stark          Substandard 3        Schlechteste 10 %    VLuft langsamer als 10 % Perzentil Abbildung 12:        Klassen der Erreichbarkeitsdefizite 57
37

Teil I: Grundlagen der Methodik                         Bewertungsverfahren BVWP 2003 Als zusätzlicher Filter zur Defizitanalyse wird eine Mindest-Fahrzeit eingeführt. Dies ist notwendig, weil Raumüberwindung mit geringem Fahrzeitaufwand – aus raum- ordnerischer Sicht – eine ausreichende Verbindungsqualität aufweist. Aus diesem Grunde wird angenommen, dass jede zwischenörtliche Verbindung, die eine Fahrt- zeit von 15 Minuten unterschreitet, keine Erreichbarkeitsdefizite hat. Diese Verbin- dung wird sofort als „Standard“ eingestuft. Ein weiterer Filter wird als Wirkungs- schwelle für Projektwirkungen eingeführt: Jedes Projekt muss mindestens eine Ver- änderung der Luftliniengeschwindigkeit von > 6km/h bewirken, um im Rahmen der RWA bewertungsrelevant zu sein. Die Zuordnung von Projektwirkungen (projektinduzierte Erhöhung der Luftlinienge- schwindigkeit) zu den raumordnerisch relevanten Relationen erfolgt auf Basis der für die Projektbewertungen im Rahmen der NKA erstellten Umlegungsrechnungen für die Netzzustände des Vergleichs- und des Planfalles im Jahr 2015. Analysekriterium Strukturschwäche Zur Berücksichtigung des Entwicklungsziels wird zusätzlich zur Erreichbarkeitsver- besserung die Strukturstärke bzw. -schwäche der Räume berücksichtigt, die unter- einander verbunden werden. Hintergrund bildet die Annahme, dass eine verbesserte Verkehrsanbindung einen positiven Beitrag zur wirtschaftlichen Entwicklung in ei- nem benachteiligten Raum ermöglicht. Zur Bestimmung der Strukturschwäche länd- licher Räume wird ein Indikatorenbündel verwendet, das unterschiedliche siedlungs- strukturelle und regionalwirtschaftliche Aspekte miteinander verknüpft. Zusätzlich werden die Verdichtungsräume mit strukturellen Entwicklungsproblemen, die anhand der EU-Fördergebiete festgelegt sind, als Räume mit starken Struktur- schwächen klassifiziert. Es handelt sich um die „Industriegebiete mit rückläufiger Entwicklung“ (Ziel-2-Gebiete), die in einem Verdichtungsraum liegen. Strukturschwäche        Zugeordnete Raumtypen Sehr stark              Ländliche Räume mit sehr starken strukturellen Entwicklungs- problemen Stark                   Ländliche Räume mit starken strukturellen Entwicklungsprob- lemen Verdichtungsräume mit strukturellen Entwicklungsproblemen Weniger Stark           Ländliche Räume mit weniger starken Entwicklungsproblemen Keine                   Kerngebiete der Stadtregionen ohne strukturelle Entwicklungs- probleme Räume mit gemischten städtischen und ländlichen Strukturen Abbildung 13:      Strukturschwäche und zugehörige Raumtypen 58
38

Bewertungsverfahren BVWP 2003                           Teil I: Grundlagen der Methodik Bewertung für den Zielbereich Verteilung und Entwicklung Zur Bewertung der Beiträge von Verkehrswegeinvestitionen zu den raumordneri- schen Verteilungs- und Entwicklungszielen werden, je nach Kombination der Merkmale Erreichbarkeitsdefizit und Strukturschwäche, 1 bis 5 „Raumordnungs- punkte“ vergeben (vgl. die Wertungstafel in Abbildung 10), wobei mit steigender Punktzahl die raumordnerische Bedeutung zunimmt (umgekehrte Schulnoten). Entscheidend für die Bewertung ist somit nicht das Ausmaß der Zeitgewinne. Diese werden vielmehr nur als Kriterium für die Signifikanz der Projektwirkungen heran- gezogen und dienen der Zuordnung der Projekte zu den Relationen. Jeder signifikan- te Wirkungsfall wird mit den Raumordnungspunkten seiner Relation versehen. Da ein Projekt Wirkungen auf mehreren Relationen haben kann, wird derjenige Fall mit dem größten Zielbeitrag zur Bewertung herangezogen (Meistbegünstigung). 6.3       Zielbereich Entlastung und Verlagerung 6.3.1     Entlastung hoch belasteter Korridore Zur Bestimmung raumordnerischer Beiträge von Projekten des Bundesverkehrswe- geplans im Sinne großräumiger Entlastungs- und Verlagerungsziele ist im Einzelfall zu prüfen, welche Neu- und Ausbaumaßnahmen bei Schiene und Wasserstraße in be- sonderer Weise und ggf. alternativ zu Straßenbaumaßnahmen zur Entlastung hoch belasteter Verkehrskorridore und Ballungsräume beitragen können. Solche Vorhaben erhalten über ihre Zielbeiträge zur Verbindung und Erschließung Zentraler Orte hin- aus eine raumordnerische Präferenzierung nach Maßgabe der prognostizierten Ent- lastungswirkung. Zur Abgrenzung der verkehrlich hoch belasteten Korridore wird in einem ersten Schritt aus dem Gesamtnetz der Bundesfernstraßen (Ausbauzustand Vergleichsfall 2015) ein Korridornetz der Bundesautobahnen generiert. Dieses Korridornetz um- fasst einerseits größere zusammenhängende Korridorräume in den Ballungsgebieten, die sich aufgrund der hohen Autobahnnetzdichte nicht sinnvoll in Teilabschnitte oder -räume gliedern lassen, andererseits die klassischen Verbindungskorridore zwischen den Zentren und Ballungsräumen. Diese werden für den weiteren Ablauf in Korri- dorabschnitte gegliedert, so dass ein räumliches Untersuchungsraster entsteht. 59
39

Teil I: Grundlagen der Methodik                      Bewertungsverfahren BVWP 2003 Abbildung 14:      Verfahrensablauf RWA ─ Zielbereich Entlastung und Verlagerung Für das „Autobahnnetz“ bzw. die einzelnen Korridorabschnitte werden, jeweils für den Zustand des Prognosejahres 2015, die folgenden Indikatoren berechnet: •      Belastung auf den Autobahnabschnitten durch Kfz insgesamt, •      Belastung auf den Autobahnabschnitten durch Lkw, •      Belastung durch Straßenverkehr innerhalb des Korridorabschnitts insgesamt, •      Straßennetzdichte innerhalb des Korridorabschnitts. Diese Teilindikatoren werden normiert und additiv zu einem Gesamtindikator ver- knüpft. Die gesamte Kfz-Belastung auf den Autobahnabschnitten wird hierbei dop- pelt gewichtet. Auf Basis der Ergebnisse dieser Analysen werden die Untersuchungs- räume entsprechend ihrer verkehrlichen Belastung im Jahr 2015 in die vier Katego- rien „gering“, „hoch“, „sehr hoch“ und „extrem hoch“ eingestuft. Die Ergebnisse der Analysen zeigt die folgende Abbildung. 60
40

Go to next pages